Chen Weimou, Zhang Jinming, Zhong Wenshan, Liu Yuanyuan, Lu Ye, Zeng Zhaojin, Huang Haohua, Wan Xuan, Meng Xiaojing, Zou Fei, Cai Shaoxi, Dong Hangming
Chronic Airways Diseases Laboratory, Department of Respiratory and Critical Care Medicine, Nanfang Hospital, Southern Medical University, Guangzhou, China.
Guangdong Provincial Key Laboratory of Tropical Disease Research, Department of Occupational Health and Medicine, School of Public Health, Southern Medical University, Guangzhou, China.
Front Pharmacol. 2021 Sep 16;12:744826. doi: 10.3389/fphar.2021.744826. eCollection 2021.
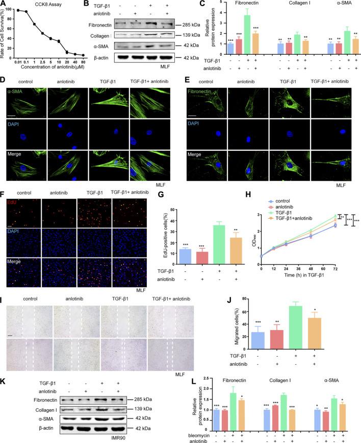
Idiopathic pulmonary fibrosis (IPF) is a fatal disease in which the normal alveolar network is gradually replaced by fibrotic scars. Current evidence suggests that metabolic alterations correlate with myofibroblast activation in IPF. Anlotinib has been proposed to have antifibrotic effects, but the efficacy and mechanisms of anlotinib against lung fibrosis have not been systematically evaluated. The antifibrotic effects of anlotinib were evaluated in bleomycin-induced mouse models and transforming growth factor-beta 1 (TGF-β1)-stimulated lung fibroblasts. We measured lactate levels, 2-NBDG glucose uptake and the extracellular acidification rate (ECAR) to assess glycolysis in fibroblasts. RNA-protein coimmunoprecipitation (RIP) and polysome analyses were performed to investigate novel mechanisms of glycolytic reprogramming in pulmonary fibrosis. We found that anlotinib diminished myofibroblast activation and inhibited the augmentation of glycolysis. Moreover, we show that PCBP3 posttranscriptionally increases PFKFB3 expression by promoting its translation during myofibroblast activation, thus promoting glycolysis in myofibroblasts. Regarding mechanism, anlotinib exerts potent antifibrotic effects by downregulating PCBP3, reducing PFKFB3 translation and inhibiting glycolysis in myofibroblasts. Furthermore, we observed that anlotinib had preventative and therapeutic antifibrotic effects on bleomycin-induced pulmonary fibrosis. Therefore, we identify PCBP3 as a protein involved in the regulation of glycolysis reprogramming and lung fibrogenesis and propose it as a therapeutic target for pulmonary fibrosis. Our data suggest that anlotinib has antifibrotic effects on the lungs, and we provide a novel mechanism for this effect. Anlotinib may constitute a novel and potent candidate for the treatment of pulmonary fibrosis.
特发性肺纤维化(IPF)是一种致命疾病,其中正常的肺泡网络逐渐被纤维化瘢痕所取代。目前的证据表明,代谢改变与IPF中的肌成纤维细胞活化相关。已提出安罗替尼具有抗纤维化作用,但安罗替尼抗肺纤维化的疗效和机制尚未得到系统评估。在博莱霉素诱导的小鼠模型和转化生长因子-β1(TGF-β1)刺激的肺成纤维细胞中评估了安罗替尼的抗纤维化作用。我们测量了乳酸水平、2-NBDG葡萄糖摄取和细胞外酸化率(ECAR)以评估成纤维细胞中的糖酵解。进行了RNA-蛋白质共免疫沉淀(RIP)和多核糖体分析以研究肺纤维化中糖酵解重编程的新机制。我们发现安罗替尼减少了肌成纤维细胞活化并抑制了糖酵解的增强。此外,我们表明PCBP3在转录后通过在肌成纤维细胞活化期间促进其翻译来增加PFKFB3表达,从而促进肌成纤维细胞中的糖酵解。关于机制,安罗替尼通过下调PCBP3、减少PFKFB3翻译并抑制肌成纤维细胞中的糖酵解发挥强大的抗纤维化作用。此外,我们观察到安罗替尼对博莱霉素诱导的肺纤维化具有预防和治疗性抗纤维化作用。因此,我们确定PCBP3是一种参与调节糖酵解重编程和肺纤维化形成的蛋白质,并将其作为肺纤维化的治疗靶点。我们的数据表明安罗替尼对肺具有抗纤维化作用,并且我们为此作用提供了一种新机制。安罗替尼可能构成治疗肺纤维化的一种新型且有效的候选药物。