Suppr超能文献

橙皮素通过TLR/MyD88/NF-κB信号通路抑制LPS/高糖诱导的THP-1细胞炎症反应。

Hesperetin suppresses LPS/high glucose-induced inflammatory responses via TLR/MyD88/NF-κB signaling pathways in THP-1 cells.

作者信息

Lee Aeri, Gu HyunJi, Gwon Min-Hee, Yun Jung-Mi

机构信息

Department of Food and Nutrition, Chonnam National University, Gwangju 61186, Korea.

Department of Education, Graduate School of Education, Chonnam National University, Gwangju 61186, Korea.

出版信息

Nutr Res Pract. 2021 Oct;15(5):591-603. doi: 10.4162/nrp.2021.15.5.591. Epub 2021 May 4.

Abstract

BACKGROUND/OBJECTIVES: Unregulated inflammatory responses caused by hyperglycemia may induce diabetes complications. Hesperetin, a bioflavonoid, is a glycoside in citrus fruits and is known to have antioxidant and anticarcinogenic properties. However, the effect of inflammation on the diabetic environment has not been reported to date. In this study, we investigated the effect of hesperetin on proinflammatory cytokine secretion and its underlying mechanistic regulation in THP-1 macrophages with co-treatment LPS and hyperglycemic conditions.

MATERIALS/METHODS: THP-1 cells differentiated by PMA (1 μM) were cultured for 48 h in the presence or absence of hesperetin under normoglycemic (5.5 mM/L glucose) or hyperglycemic (25 mM/L glucose) conditions and then treated with LPS (100 ng/mL) for 6 h before harvesting. Inflammation-related proteins and mRNA levels were evaluated by enzyme-linked immunosorbent assay, western blot, and quantitative polymerase chain reaction analyses.

RESULTS

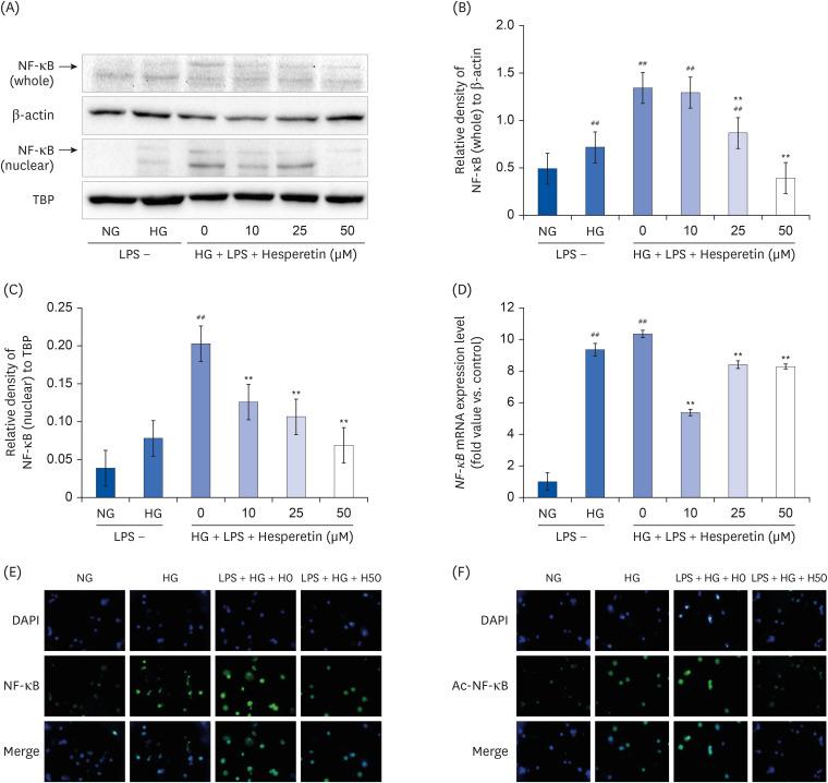
Hesperetin (0-100 μM, 48 h) treatment did not affect cell viability. The tumor necrosis factor-α and interleukin-6 levels increased in cells co-treated with LPS under hyperglycemic conditions compared to normoglycemic conditions, and these increases were decreased by hesperetin treatment. The and activity levels increased in cells co-treated with LPS under hyperglycemic conditions compared to normoglycemic conditions; however, hesperetin treatment inhibited the and activity increases. In addition, nuclear factor-κB (NF-κB) and Acetyl-NF-κB levels increased in response to treatment with LPS under hyperglycemic conditions compared to normoglycemic conditions, but those levels were decreased when treated with hesperetin. SIRT3 and SIRT6 expressions were increased by hesperetin treatment.

CONCLUSIONS

Our results suggest that hesperetin may be a potential agent for suppressing inflammation in diabetes.

摘要

背景/目的:高血糖引起的不受控制的炎症反应可能诱发糖尿病并发症。橙皮素是一种生物类黄酮,是柑橘类水果中的一种糖苷,已知具有抗氧化和抗癌特性。然而,迄今为止,炎症对糖尿病环境的影响尚未见报道。在本研究中,我们研究了橙皮素对脂多糖(LPS)和高血糖共同处理的THP-1巨噬细胞中促炎细胞因子分泌的影响及其潜在的机制调节。

材料/方法:用佛波酯(PMA,1 μM)分化的THP-1细胞在正常血糖(5.5 mM/L葡萄糖)或高血糖(25 mM/L葡萄糖)条件下,在有或没有橙皮素的情况下培养48小时,然后用LPS(100 ng/mL)处理6小时,之后进行收获。通过酶联免疫吸附测定、蛋白质印迹和定量聚合酶链反应分析评估炎症相关蛋白和mRNA水平。

结果

橙皮素(0 - 100 μM,48小时)处理不影响细胞活力。与正常血糖条件相比,高血糖条件下与LPS共同处理的细胞中肿瘤坏死因子-α和白细胞介素-6水平升高,而橙皮素处理可降低这些升高。与正常血糖条件相比,高血糖条件下与LPS共同处理的细胞中 和 活性水平升高;然而,橙皮素处理抑制了 和 活性的增加。此外,与正常血糖条件相比,高血糖条件下LPS处理后核因子-κB(NF-κB)和乙酰化NF-κB水平升高,但用橙皮素处理时这些水平降低。橙皮素处理可增加SIRT3和SIRT6的表达。

结论

我们的结果表明,橙皮素可能是一种潜在的抑制糖尿病炎症的药物。

https://cdn.ncbi.nlm.nih.gov/pmc/blobs/0d42/8446685/ff9e70b92bb8/nrp-15-591-g001.jpg

文献检索

告别复杂PubMed语法,用中文像聊天一样搜索,搜遍4000万医学文献。AI智能推荐,让科研检索更轻松。

立即免费搜索

文件翻译

保留排版,准确专业,支持PDF/Word/PPT等文件格式,支持 12+语言互译。

免费翻译文档

深度研究

AI帮你快速写综述,25分钟生成高质量综述,智能提取关键信息,辅助科研写作。

立即免费体验