Suppr超能文献

橙皮素,一种柑橘类黄酮,通过调节 TLR4/NF-κB 信号通路来减轻 LPS 诱导的神经炎症、细胞凋亡和记忆损伤。

Hesperetin, a Citrus Flavonoid, Attenuates LPS-Induced Neuroinflammation, Apoptosis and Memory Impairments by Modulating TLR4/NF-κB Signaling.

机构信息

Division of Applied Life Science (BK 21), College of Natural Sciences, Gyeongsang National University, Jinju 52828, Korea.

出版信息

Nutrients. 2019 Mar 17;11(3):648. doi: 10.3390/nu11030648.

Abstract

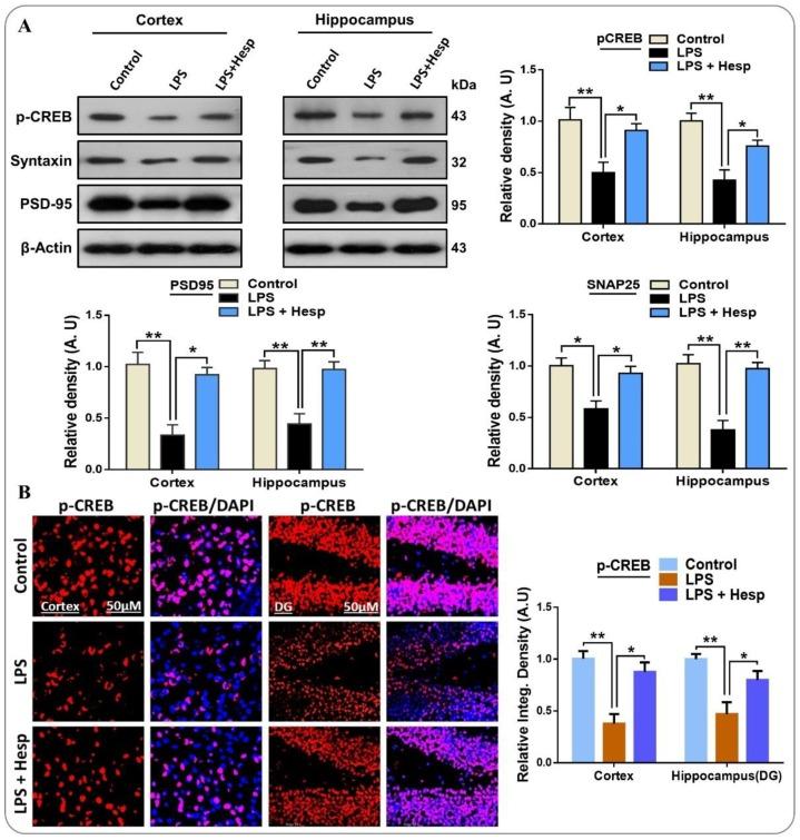
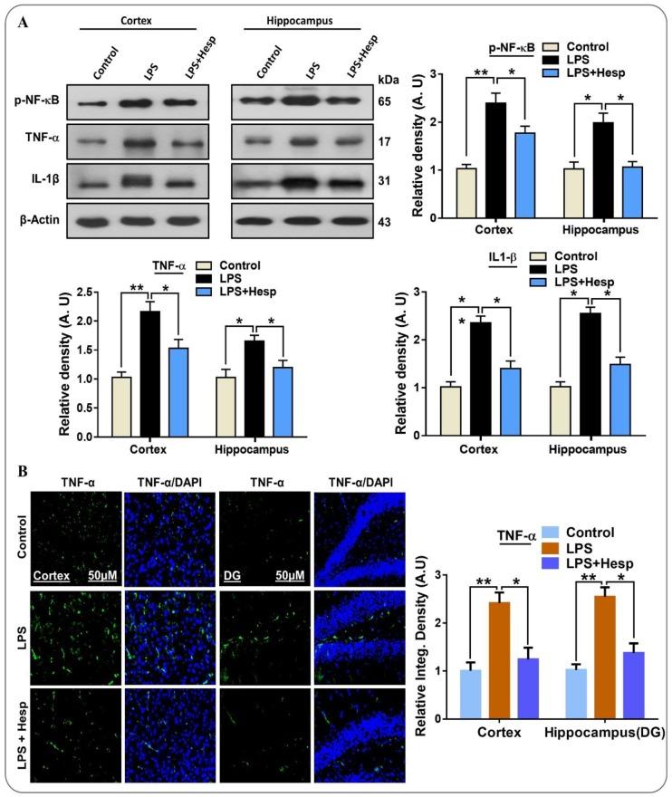
Glial activation and neuroinflammation play significant roles in apoptosis as well as in the development of cognitive and memory deficits. Neuroinflammation is also a critical feature in the pathogenesis of neurodegenerative disorders such as Alzheimer and Parkinson's diseases. Previously, hesperetin has been shown to be an effective antioxidant and anti-inflammatory agent. In the present study, in vivo and in vitro analyses were performed to evaluate the neuroprotective effects of hesperetin in lipopolysaccharide (LPS)-induced neuroinflammation, oxidative stress, neuronal apoptosis and memory impairments. Based on our findings, LPS treatment resulted in microglial activation and astrocytosis and elevated the expression of inflammatory mediators such as phosphorylated-Nuclear factor-κB (p-NF-κB), tumor necrosis factor-α (TNF-α), and interleukin-1β (IL-1β) in the cortical and hippocampal regions and in BV2 cells. However, hesperetin cotreatment markedly reduced the expression of inflammatory cytokines by ameliorating Toll-like receptor-4 (TLR4)-mediated ionized calcium-binding adapter molecule 1/glial fibrillary acidic protein (Iba-1/GFAP) expression. Similarly, hesperetin attenuated LPS-induced generation of reactive oxygen species/lipid per oxidation (ROS/LPO) and improved the antioxidant protein level such as nuclear factor erythroid 2-related factor 2 (Nrf2) and Haem-oxygenase (HO-1) in the mouse brain. Additionally, hesperetin ameliorated cytotoxicity and ROS/LPO induced by LPS in HT-22 cells. Moreover, hesperetin rescued LPS-induced neuronal apoptosis by reducing the expression of phosphorylated-c-Jun N-terminal kinases (p-JNK), B-cell lymphoma 2 (Bcl-2)-associated X protein (Bax), and Caspase-3 protein and promoting the Bcl-2 protein level. Furthermore, hesperetin enhanced synaptic integrity, cognition, and memory processes by enhancing the phosphorylated-cAMP response element binding protein (p-CREB), postsynaptic density protein-95 (PSD-95), and Syntaxin. Overall, our preclinical study suggests that hesperetin conferred neuroprotection by regulating the TLR4/NF-κB signaling pathway against the detrimental effects of LPS.

摘要

神经胶质细胞激活和神经炎症在细胞凋亡以及认知和记忆缺陷的发展中起着重要作用。神经炎症也是阿尔茨海默病和帕金森病等神经退行性疾病发病机制的关键特征。先前,橙皮素已被证明是一种有效的抗氧化剂和抗炎剂。在本研究中,进行了体内和体外分析,以评估橙皮素在脂多糖 (LPS) 诱导的神经炎症、氧化应激、神经元凋亡和记忆损伤中的神经保护作用。根据我们的发现,LPS 处理导致小胶质细胞激活和星形胶质细胞增生,并上调皮质和海马区以及 BV2 细胞中炎症介质的表达,如磷酸化核因子-κB (p-NF-κB)、肿瘤坏死因子-α (TNF-α) 和白细胞介素-1β (IL-1β)。然而,橙皮素共同处理通过改善 Toll 样受体 4 (TLR4) 介导的离子钙结合接头分子 1/胶质纤维酸性蛋白 (Iba-1/GFAP) 表达,显著降低了炎症细胞因子的表达。同样,橙皮素减轻了 LPS 诱导的活性氧/脂质过氧化 (ROS/LPO) 的产生,并提高了抗氧化蛋白水平,如核因子红细胞 2 相关因子 2 (Nrf2) 和血红素加氧酶 (HO-1) 在小鼠大脑中。此外,橙皮素改善了 HT-22 细胞中 LPS 诱导的细胞毒性和 ROS/LPO。此外,橙皮素通过降低磷酸化 c-Jun N 末端激酶 (p-JNK)、B 细胞淋巴瘤 2 (Bcl-2) 相关 X 蛋白 (Bax) 和 Caspase-3 蛋白的表达,并促进 Bcl-2 蛋白水平,挽救 LPS 诱导的神经元凋亡。此外,橙皮素通过增强磷酸化 cAMP 反应元件结合蛋白 (p-CREB)、突触后密度蛋白-95 (PSD-95) 和 Syntaxin 来增强突触完整性、认知和记忆过程。总之,我们的临床前研究表明,橙皮素通过调节 TLR4/NF-κB 信号通路来对抗 LPS 的有害影响,从而提供神经保护作用。

https://cdn.ncbi.nlm.nih.gov/pmc/blobs/6a73/6471991/a7b440244fde/nutrients-11-00648-g001.jpg

文献AI研究员

20分钟写一篇综述,助力文献阅读效率提升50倍。

立即体验

用中文搜PubMed

大模型驱动的PubMed中文搜索引擎

马上搜索

文档翻译

学术文献翻译模型,支持多种主流文档格式。

立即体验