Key Laboratory of Modern Chinese Medicines, China Pharmaceutical University, Nanjing 210009, China.
J Adv Res. 2021 Feb 24;33:201-213. doi: 10.1016/j.jare.2021.02.004. eCollection 2021 Nov.
Hypoxic tumor microenvironment (TME) is the major contributor to cancer metastasis, resistance to chemotherapy, and recurrence of tumors. So far, no approved treatment has been available to overcome tumor hypoxia.
The present study aimed to relieve tumor hypoxia via a nanozyme theranostic nanomaterial as well as providing magnetic resonance imaging (MRI)-guided therapy.
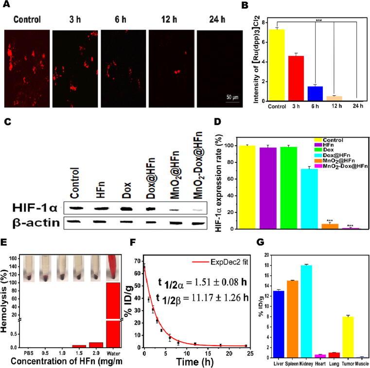
Manganese dioxide (MnO) was used for its intrinsic enzymatic activity co-loaded with the anti-cancer drug Doxorubicin (Dox) within the recombinant heavy-chain apoferritin cavity to form MnO-Dox@HFn. Following the synthesis of the nanomaterial, different characterizations were performed as well as its nanozyme-like ability. This nanoplatform recognizes tumor cells through the transferrin receptors 1 (TfR1) which are highly expressed on the surface of most cancer cells. The cellular uptake was confirmed by flow cytometry and fluorescence spectroscopy. and studies have been investigated to evaluate the hypoxia regulation, MRI ability and anti-tumor activity of MnO-Dox@HFn.
Being a TME-responsive nanomaterial, MnO-Dox@HFn exerted both peroxidase and catalase activity that mainly produce massive oxygen and Mn ions. Respectively, these products relieve the unfavorable tumor hypoxia and also exhibit T1-weighted MRI with a high longitudinal relaxivity of 33.40 mM. s. The utility of MnO-Dox@HFn was broadened with their efficient anti-cancer activity proved both and .
MnO-Dox@HFn successfully overcome tumor hypoxia with double potentials enzymatic ability and diagnostic capacity. This investigation could ignite the future application for cancer theranostic nanozyme therapy.
缺氧的肿瘤微环境(TME)是导致癌症转移、化疗耐药和肿瘤复发的主要因素。到目前为止,还没有批准的治疗方法来克服肿瘤缺氧。
本研究旨在通过一种纳米酶治疗纳米材料缓解肿瘤缺氧,并提供磁共振成像(MRI)引导的治疗。
使用二氧化锰(MnO)作为其内在酶活性,与抗癌药物阿霉素(Dox)一起装载在重组重链脱铁蛋白空腔内,形成 MnO-Dox@HFn。在合成纳米材料后,对其进行了不同的表征以及类酶活性的研究。该纳米平台通过转铁蛋白受体 1(TfR1)识别肿瘤细胞,TfR1在大多数癌细胞表面高度表达。通过流式细胞术和荧光光谱法证实了细胞摄取。研究了 MnO-Dox@HFn 的缺氧调节、MRI 能力和抗肿瘤活性。
作为一种 TME 响应性纳米材料,MnO-Dox@HFn 具有过氧化物酶和过氧化氢酶活性,主要产生大量氧气和 Mn 离子。分别,这些产物缓解了不利的肿瘤缺氧,并表现出 T1 加权 MRI,纵向弛豫率高达 33.40 mM。s。MnO-Dox@HFn 的用途得到了扩展,其高效的抗癌活性在体内和体外都得到了证明。
MnO-Dox@HFn 成功地克服了肿瘤缺氧,具有双重潜力的酶活性和诊断能力。这项研究为癌症治疗的纳米酶治疗提供了新的应用前景。