Suppr超能文献

MiR-1224作为一种预后生物标志物,通过靶向SATB1抑制胃癌进展。

MiR-1224 Acts as a Prognostic Biomarker and Inhibits the Progression of Gastric Cancer by Targeting SATB1.

作者信息

Han Guo-Dong, Sun Yuan, Hui Hong-Xia, Tao Ming-Yue, Liu Yang-Qing, Zhu Jing

机构信息

Department of Orthopedics, The Affiliated Huaian No.1 People's Hospital of Nanjing Medical University, Huai'an, China.

Department of Medical Oncology, The Affiliated Huaian No.1 People's Hospital of Nanjing Medical University, Huai'an, China.

出版信息

Front Oncol. 2021 Sep 17;11:748896. doi: 10.3389/fonc.2021.748896. eCollection 2021.

Abstract

OBJECTIVE

MiR-1224 has been reported to exhibit abnormal expression in several tumors. However, the expressing pattern and roles of miR-1224 in gastric cancer (GC) remain unclear. Our current research aimed to explore the potential involvement of miR-1224 in the GC progression.

MATERIALS AND METHODS

The expression of miR-1224 was examined in tissue samples of 128 GC patients and cell lines by RT-PCR. Besides, the associations of miR-1224 expressions with clinicopathologic features and prognosis of GC patients were analyzed. Then, the possible influences of miR-1224 on cell proliferation and cell migration were determined. Afterward, the molecular target of miR-1224 was identified using bioinformatics assays and confirmed experimentally. Finally, RT-PCR and Western blot assays were performed to investigate the effect of the abnormal miR-1224 expression on the EMT and Wnt/β-catenin pathway.

RESULTS

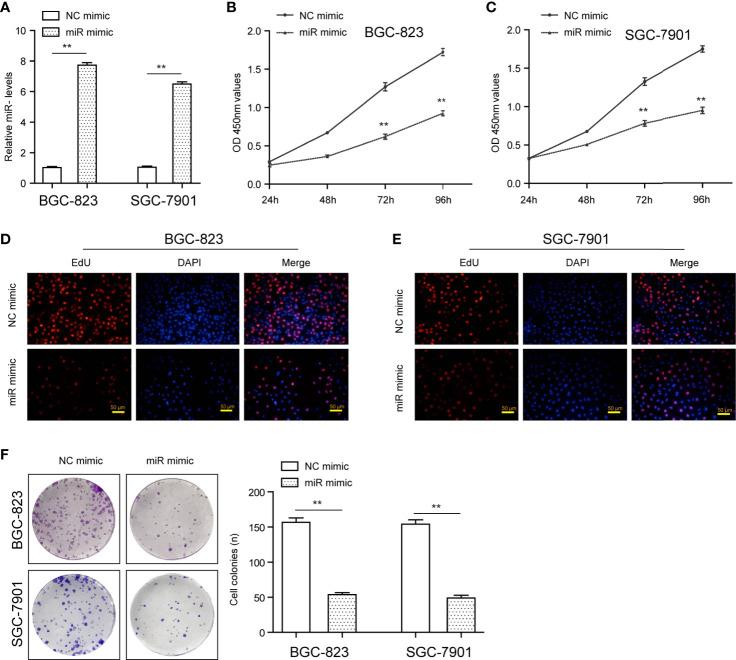
miR-1224 was lowly expressed in the GC specimens and cell lines due to T classification and TNM stage. Survival assays demonstrated that GC patients with low expressions of miR-1224 possessed poor overall survivals. Moreover, and assays revealed that the overexpression of miR-1224 inhibited cell proliferation, migration, and invasion in GC cells. SATB homeobox 1 (SATB1) was verified as a direct target of miR-1224 in GC. Furthermore, β-catenin and c-myc were significantly inhibited in miR-1224-overexpression cells.

CONCLUSIONS

Our findings highlight the potential of miR-1224 as a therapeutic target and novel biomarker for GC patients.

摘要

目的

据报道,miR-1224在多种肿瘤中呈现异常表达。然而,miR-1224在胃癌(GC)中的表达模式和作用仍不清楚。我们当前的研究旨在探讨miR-1224在GC进展中的潜在作用。

材料与方法

通过RT-PCR检测128例GC患者组织样本和细胞系中miR-1224的表达。此外,分析miR-1224表达与GC患者临床病理特征及预后的相关性。然后,确定miR-1224对细胞增殖和细胞迁移的可能影响。随后,使用生物信息学分析鉴定miR-1224的分子靶点并进行实验验证。最后,进行RT-PCR和蛋白质印迹分析,以研究异常miR-1224表达对上皮-间质转化(EMT)和Wnt/β-连环蛋白信号通路的影响。

结果

由于T分类和TNM分期,miR-1224在GC标本和细胞系中低表达。生存分析表明,miR-1224低表达的GC患者总体生存率较差。此外, 和 分析显示,miR-1224过表达抑制GC细胞的增殖、迁移和侵袭。SATB同源盒1(SATB1)被证实为GC中miR-1224的直接靶点。此外,在miR-1224过表达细胞中,β-连环蛋白和c-myc受到显著抑制。

结论

我们的研究结果凸显了miR-1224作为GC患者治疗靶点和新型生物标志物的潜力。

https://cdn.ncbi.nlm.nih.gov/pmc/blobs/5513/8484804/01fffd2c4903/fonc-11-748896-g001.jpg

文献AI研究员

20分钟写一篇综述,助力文献阅读效率提升50倍。

立即体验

用中文搜PubMed

大模型驱动的PubMed中文搜索引擎

马上搜索

文档翻译

学术文献翻译模型,支持多种主流文档格式。

立即体验