Nicholls Jemma, Cao Benjamin, Le Texier Laetitia, Xiong Laura Yan, Hunter Christopher R, Llanes Genesis, Aguliar Ethan G, Schroder Wayne A, Phipps Simon, Lynch Jason P, Cao Huimin, Heazlewood Shen Y, Williams Brenda, Clouston Andrew D, Nefzger Christian M, Polo Jose M, Nilsson Susan K, Blazar Bruce R, MacDonald Kelli P A
Division of Blood and Marrow Transplant and Cellular Therapies, Department of Pediatrics, Masonic Cancer Center, University of Minnesota, Minneapolis, MN, United States.
Biomedical Manufacturing Commonwealth Scientific and Industrial Research Organization, Melbourne, VIC, Australia.
Front Cell Dev Biol. 2021 Sep 22;9:737880. doi: 10.3389/fcell.2021.737880. eCollection 2021.
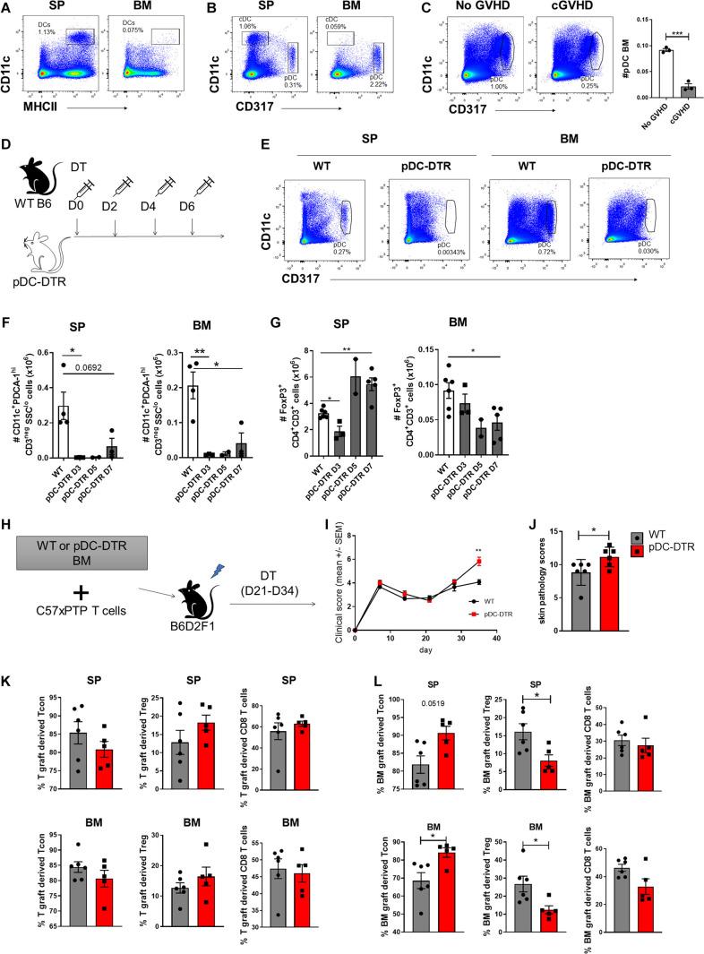
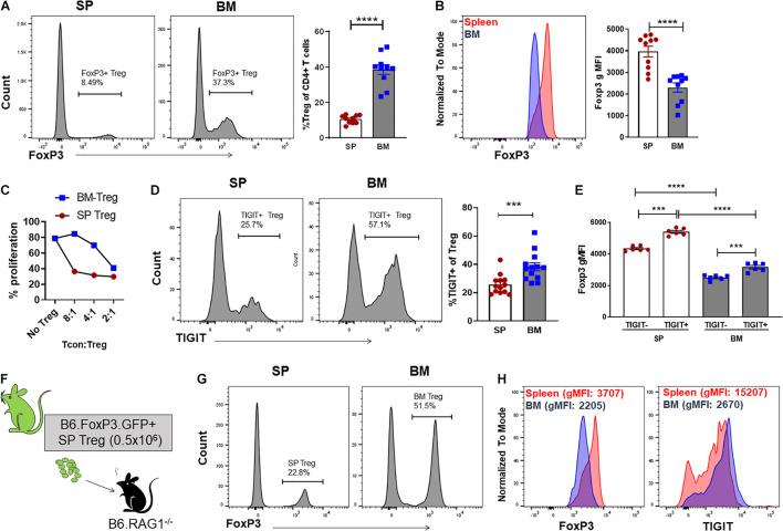
Regulatory T cell (Treg) reconstitution is essential for reestablishing tolerance and maintaining homeostasis following stem-cell transplantation. We previously reported that bone marrow (BM) is highly enriched in autophagy-dependent Treg and autophagy disruption leads to a significant Treg loss, particularly BM-Treg. To correct the known Treg deficiency observed in chronic graft-versus-host disease (cGVHD) patients, low dose IL-2 infusion has been administered, substantially increasing peripheral Treg (pTreg) numbers. However, as clinical responses were only seen in ∼50% of patients, we postulated that pTreg augmentation was more robust than for BM-Treg. We show that BM-Treg and pTreg have distinct characteristics, indicated by differential transcriptome expression for chemokine receptors, transcription factors, cell cycle control of replication and genes linked to Treg function. Further, BM-Treg were more quiescent, expressed lower FoxP3, were highly enriched for co-inhibitory markers and more profoundly depleted than splenic Treg in cGVHD mice. our data are consistent with the BM and not splenic microenvironment is, at least in part, driving this BM-Treg signature, as adoptively transferred splenic Treg that entered the BM niche acquired a BM-Treg phenotype. Analyses identified upregulated expression of IL-9R, IL-33R, and IL-7R in BM-Treg. Administration of the T cell produced cytokine IL-2 was required by splenic Treg expansion but had no impact on BM-Treg, whereas the converse was true for IL-9 administration. Plasmacytoid dendritic cells (pDCs) within the BM also may contribute to BM-Treg maintenance. Using pDC-specific BDCA2-DTR mice in which diptheria toxin administration results in global pDC depletion, we demonstrate that pDC depletion hampers BM, but not splenic, Treg homeostasis. Together, these data provide evidence that BM-Treg and splenic Treg are phenotypically and functionally distinct and influenced by niche-specific mediators that selectively support their respective Treg populations. The unique properties of BM-Treg should be considered for new therapies to reconstitute Treg and reestablish tolerance following SCT.
调节性T细胞(Treg)重建对于干细胞移植后重建免疫耐受和维持体内平衡至关重要。我们之前报道过,骨髓(BM)中富含自噬依赖性Treg,自噬破坏会导致Treg显著丢失,尤其是BM-Treg。为了纠正慢性移植物抗宿主病(cGVHD)患者中观察到的已知Treg缺陷,已给予低剂量白细胞介素-2(IL-2)输注,外周Treg(pTreg)数量大幅增加。然而,由于仅约50%的患者出现临床反应,我们推测pTreg的增加比BM-Treg更显著。我们发现BM-Treg和pTreg具有不同的特征,这通过趋化因子受体、转录因子、复制的细胞周期控制以及与Treg功能相关基因的差异转录组表达得以体现。此外,BM-Treg更静止,FoxP3表达较低,在cGVHD小鼠中,其共抑制标志物高度富集,且比脾Treg消耗更严重。我们的数据表明,至少部分是BM而非脾微环境驱动了这种BM-Treg特征,因为进入BM微环境的过继转移脾Treg获得了BM-Treg表型。分析确定了BM-Treg中IL-9R、IL-33R和IL-7R的表达上调。脾Treg扩增需要T细胞产生的细胞因子IL-2,但对BM-Treg没有影响,而IL-9给药则相反。BM中的浆细胞样树突状细胞(pDC)也可能有助于BM-Treg的维持。使用pDC特异性BDCA2-DTR小鼠,其中给予白喉毒素会导致整体pDC耗竭,我们证明pDC耗竭会阻碍BM-Treg而非脾Treg的体内平衡。总之,这些数据表明BM-Treg和脾Treg在表型和功能上是不同的,并且受到选择性支持各自Treg群体的微环境特异性介质的影响。在开发新的疗法以重建Treg并在干细胞移植后重建免疫耐受时,应考虑BM-Treg的独特特性。