Suppr超能文献

用于哺乳动物大脑深部神经元回路 PET 成像的基因靶向报告基因。

A genetically targeted reporter for PET imaging of deep neuronal circuits in mammalian brains.

机构信息

Department of Functional Brain Imaging, National Institutes for Quantum and Radiological Science and Technology, Chiba, Japan.

Department of Radiopharmaceuticals Development, National Institutes for Quantum and Radiological Science and Technology, Chiba, Japan.

出版信息

EMBO J. 2021 Nov 15;40(22):e107757. doi: 10.15252/embj.2021107757. Epub 2021 Oct 12.

Abstract

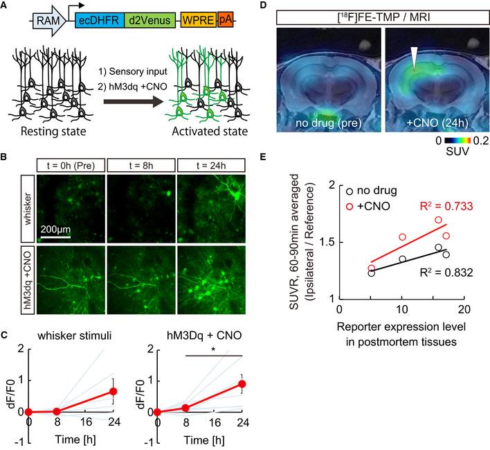
Positron emission tomography (PET) allows biomolecular tracking but PET monitoring of brain networks has been hampered by a lack of suitable reporters. Here, we take advantage of bacterial dihydrofolate reductase, ecDHFR, and its unique antagonist, TMP, to facilitate in vivo imaging in the brain. Peripheral administration of radiofluorinated and fluorescent TMP analogs enabled PET and intravital microscopy, respectively, of neuronal ecDHFR expression in mice. This technique can be used to the visualize neuronal circuit activity elicited by chemogenetic manipulation in the mouse hippocampus. Notably, ecDHFR-PET allows mapping of neuronal projections in non-human primate brains, demonstrating the applicability of ecDHFR-based tracking technologies for network monitoring. Finally, we demonstrate the utility of TMP analogs for PET studies of turnover and self-assembly of proteins tagged with ecDHFR mutants. These results establish opportunities for a broad spectrum of previously unattainable PET analyses of mammalian brain circuits at the molecular level.

摘要

正电子发射断层扫描(PET)允许进行生物分子追踪,但由于缺乏合适的报告器,PET 对脑网络的监测受到了阻碍。在这里,我们利用细菌二氢叶酸还原酶(ecDHFR)及其独特的拮抗剂 TMP,来促进大脑中的活体成像。放射性氟化和荧光 TMP 类似物的外周给药分别使神经元 ecDHFR 表达的小鼠能够进行 PET 和活体显微镜检查。该技术可用于可视化化学遗传操作在小鼠海马体中引起的神经元回路活动。值得注意的是,ecDHFR-PET 允许对非人类灵长类动物大脑中的神经元投射进行映射,证明了基于 ecDHFR 的跟踪技术在网络监测中的适用性。最后,我们展示了 TMP 类似物在标记有 ecDHFR 突变体的蛋白质的周转率和自组装的 PET 研究中的应用。这些结果为在分子水平上对哺乳动物大脑回路进行以前无法实现的广泛的 PET 分析提供了机会。

https://cdn.ncbi.nlm.nih.gov/pmc/blobs/9b57/8591537/be1e30ff1d66/EMBJ-40-e107757-g008.jpg

文献AI研究员

20分钟写一篇综述,助力文献阅读效率提升50倍。

立即体验

用中文搜PubMed

大模型驱动的PubMed中文搜索引擎

马上搜索

文档翻译

学术文献翻译模型,支持多种主流文档格式。

立即体验