Suppr超能文献

OTUB2通过促进KDM1A介导的干细胞样特性促进胃癌的肿瘤发生。

OTUB2 Facilitates Tumorigenesis of Gastric Cancer Through Promoting KDM1A-Mediated Stem Cell-Like Properties.

作者信息

Liu Guangming, Guo Wei, Qin Junjie, Lin Zhiliang

机构信息

Department of Gastroenterology, The First Hospital of Jilin University, Changchun, China.

Department of Hematology, The First Hospital of Jilin University, Changchun, China.

出版信息

Front Oncol. 2021 Sep 27;11:711735. doi: 10.3389/fonc.2021.711735. eCollection 2021.

Abstract

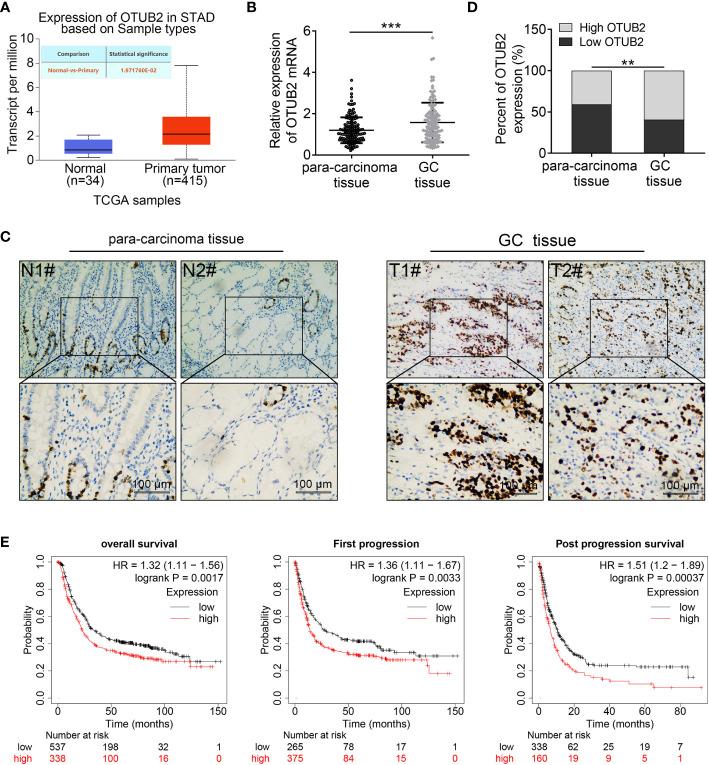
Otubain 2 (OTUB2), a deubiquitinating enzyme, overexpression is considered to predict poor outcome in various cancers. However, the function and potential regulatory mechanisms of OTUB2 in gastric cancer (GC) progression remains unclear. To determine how OTUB2 participate in GC progression, the gain and loss of-function experiments were conducted and . We found that OTUB2 was upregulated in GC samples (n=140) and cells. Moreover, the overall, first progression and post progression survival rates of GC patients with high OTUB2 expression showed a poorer prognosis than that in those patients with low OTUB2 expression. Down-regulation of OTUB2 suppressed sphere formation and reduced expression of stem cell markers in GC cells. Furthermore, OTUB2-silenced GC cells also showed a decreased proliferation, invasion, migration, and tumorigenic ability. However, OTUB2 overexpression showed the opposite effects. Notably, we demonstrated that OTUB2 increased lysine-specific histone demethylase 1A (KDM1A) expression through deubiquitination. KDM1A, a demethylase known to promote demethylation of downstream genes, was identified to promote the maintenance of cancer stem cell characteristics. Moreover, the alterations caused by OTUB2 overexpression were partly inversed by KDM1A knockdown and in turn KDM1A overexpression reversed the changes induced by OTUB2 shRNA. Taken together, we demonstrate that OTUB2 may serve as a vital driver in GC tumorigenesis by enhancing KDM1A-mediated stem cell-like properties.

摘要

去泛素化酶Otubain 2(OTUB2)的过表达被认为可预测多种癌症的不良预后。然而,OTUB2在胃癌(GC)进展中的功能及潜在调控机制仍不清楚。为了确定OTUB2如何参与GC进展,我们进行了功能获得和功能缺失实验。我们发现OTUB2在GC样本(n = 140)和细胞中表达上调。此外,OTUB2高表达的GC患者的总生存期、首次进展生存期和进展后生存期的预后均比OTUB2低表达的患者差。下调OTUB2可抑制GC细胞的球形成并降低干细胞标志物的表达。此外,OTUB2沉默的GC细胞的增殖、侵袭、迁移及致瘤能力也降低。然而,OTUB2过表达则表现出相反的效果。值得注意的是,我们证明OTUB2通过去泛素化增加赖氨酸特异性组蛋白去甲基化酶1A(KDM1A)的表达。KDM1A是一种已知可促进下游基因去甲基化的去甲基化酶,被确定可促进癌症干细胞特性的维持。此外,OTUB2过表达引起的改变部分被KDM1A敲低所逆转,反过来,KDM1A过表达也逆转了OTUB2 shRNA诱导的变化。综上所述,我们证明OTUB2可能通过增强KDM1A介导的干细胞样特性而成为GC肿瘤发生的重要驱动因素。

https://cdn.ncbi.nlm.nih.gov/pmc/blobs/f6c0/8503518/c9f142e72798/fonc-11-711735-g001.jpg

文献AI研究员

20分钟写一篇综述,助力文献阅读效率提升50倍。

立即体验

用中文搜PubMed

大模型驱动的PubMed中文搜索引擎

马上搜索

文档翻译

学术文献翻译模型,支持多种主流文档格式。

立即体验