Suppr超能文献

基于双基因特征的酒精性相关肝细胞癌预后模型鉴定及相应肿瘤微环境分析

Identification of a Prognostic Model Based on 2-Gene Signature and Analysis of Corresponding Tumor Microenvironment in Alcohol-Related Hepatocellular Carcinoma.

作者信息

Guo Yong, Hu Jiejun, Zhao Zhibo, Zhong Guochao, Gong Jianping, Cai Dong

机构信息

Department of Hepatobiliary Surgery, People's Hospital of Changshou, Chongqing, China.

Department of Hepatobiliary Surgery, The Second Affiliated Hospital of Chongqing Medical University, Chongqing, China.

出版信息

Front Oncol. 2021 Sep 27;11:719355. doi: 10.3389/fonc.2021.719355. eCollection 2021.

Abstract

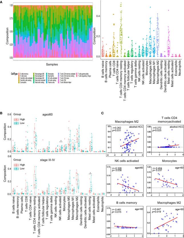
Hepatocellular carcinoma (HCC) is one of the most prevalent malignant tumors with the poor prognosis. Nowadays, alcohol is becoming a leading risk factor of HCC in many countries. In our study, we obtained the DEGs in alcohol-related HCC through two databases (TCGA and GEO). Subsequently, we performed enrichment analyses (GO and KEGG), constructed the PPI network and screened the 53 hub genes by Cytoscape. Two genes (BUB1B and CENPF) from hub genes was screened by LASSO and Cox regression analyses to construct the prognostic model. Then, we found that the high risk group had the worse prognosis and verified the clinical value of the risk score in alcohol-related HCC. Finally, we analyzed the tumor microenvironment between high and low risk groups through CIBERSORT and ESTIMATE. In summary, we constructed the two-gene prognostic model that could predict the poor prognosis in patients with alcohol-related HCC.

摘要

肝细胞癌(HCC)是最常见的恶性肿瘤之一,预后较差。如今,在许多国家,酒精正成为HCC的主要危险因素。在我们的研究中,我们通过两个数据库(TCGA和GEO)获得了酒精相关HCC中的差异表达基因(DEG)。随后,我们进行了富集分析(GO和KEGG),构建了蛋白质-蛋白质相互作用(PPI)网络,并通过Cytoscape筛选出53个核心基因。通过LASSO和Cox回归分析从核心基因中筛选出两个基因(BUB1B和CENPF)以构建预后模型。然后,我们发现高风险组的预后更差,并验证了风险评分在酒精相关HCC中的临床价值。最后,我们通过CIBERSORT和ESTIMATE分析了高风险组和低风险组之间的肿瘤微环境。总之,我们构建了可以预测酒精相关HCC患者预后不良的双基因预后模型。

https://cdn.ncbi.nlm.nih.gov/pmc/blobs/2e7a/8503534/e9109f733d77/fonc-11-719355-g001.jpg

相似文献

2
Screening Hub Genes as Prognostic Biomarkers of Hepatocellular Carcinoma by Bioinformatics Analysis.
Cell Transplant. 2019 Dec;28(1_suppl):76S-86S. doi: 10.1177/0963689719893950. Epub 2019 Dec 11.
4
Development and validation of a novel immune-related prognostic model in hepatocellular carcinoma.
J Transl Med. 2020 Feb 11;18(1):67. doi: 10.1186/s12967-020-02255-6.
6
Immunological Value of Prognostic Signature Based on Cancer Stem Cell Characteristics in Hepatocellular Carcinoma.
Front Cell Dev Biol. 2021 Aug 2;9:710207. doi: 10.3389/fcell.2021.710207. eCollection 2021.
9
Identification of a five-gene signature in association with overall survival for hepatocellular carcinoma.
PeerJ. 2021 Apr 28;9:e11273. doi: 10.7717/peerj.11273. eCollection 2021.
10
An anoikis-related gene signature predicts prognosis and reveals immune infiltration in hepatocellular carcinoma.
Front Oncol. 2023 Apr 27;13:1158605. doi: 10.3389/fonc.2023.1158605. eCollection 2023.

引用本文的文献

1
Recent updates of centromere proteins in hepatocellular carcinoma: a review.
Infect Agent Cancer. 2025 Feb 6;20(1):7. doi: 10.1186/s13027-024-00630-2.
2
Gene Expression Aberrations in Alcohol-Associated Hepatocellular Carcinoma.
Int J Mol Sci. 2024 Sep 30;25(19):10558. doi: 10.3390/ijms251910558.

本文引用的文献

1
Chemokine-Cytokine Networks in the Head and Neck Tumor Microenvironment.
Int J Mol Sci. 2021 Apr 27;22(9):4584. doi: 10.3390/ijms22094584.
2
Pancreatic Cancer Exposome Profile to Aid Early Detection and Inform Prevention Strategies.
J Clin Med. 2021 Apr 13;10(8):1665. doi: 10.3390/jcm10081665.
3
4
Association between Oral Cancer and Diet: An Update.
Nutrients. 2021 Apr 15;13(4):1299. doi: 10.3390/nu13041299.
5
Tumor-Associated Neutrophils Drive B-cell Recruitment and Their Differentiation to Plasma Cells.
Cancer Immunol Res. 2021 Jul;9(7):811-824. doi: 10.1158/2326-6066.CIR-20-0839. Epub 2021 Apr 27.
6
Advances in immunotherapy for hepatocellular carcinoma.
Nat Rev Gastroenterol Hepatol. 2021 Aug;18(8):525-543. doi: 10.1038/s41575-021-00438-0. Epub 2021 Apr 13.
9
Antiviral therapy in the palliative setting of HCC (BCLC-B and -C).
J Hepatol. 2021 May;74(5):1225-1233. doi: 10.1016/j.jhep.2021.01.046. Epub 2021 Feb 11.
10
Global Cancer Statistics 2020: GLOBOCAN Estimates of Incidence and Mortality Worldwide for 36 Cancers in 185 Countries.
CA Cancer J Clin. 2021 May;71(3):209-249. doi: 10.3322/caac.21660. Epub 2021 Feb 4.

文献AI研究员

20分钟写一篇综述,助力文献阅读效率提升50倍。

立即体验

用中文搜PubMed

大模型驱动的PubMed中文搜索引擎

马上搜索

文档翻译

学术文献翻译模型,支持多种主流文档格式。

立即体验