Suppr超能文献

mTORC2 在病毒感染期间赋予神经保护和增强免疫作用。

mTORC2 confers neuroprotection and potentiates immunity during virus infection.

机构信息

Department of Ophthalmology and Visual Sciences, University of Illinois at Chicago, Chicago, IL, USA.

Department of Microbiology and Immunology, University of Illinois at Chicago, Chicago, IL, 60612, USA.

出版信息

Nat Commun. 2021 Oct 14;12(1):6020. doi: 10.1038/s41467-021-26260-5.

Abstract

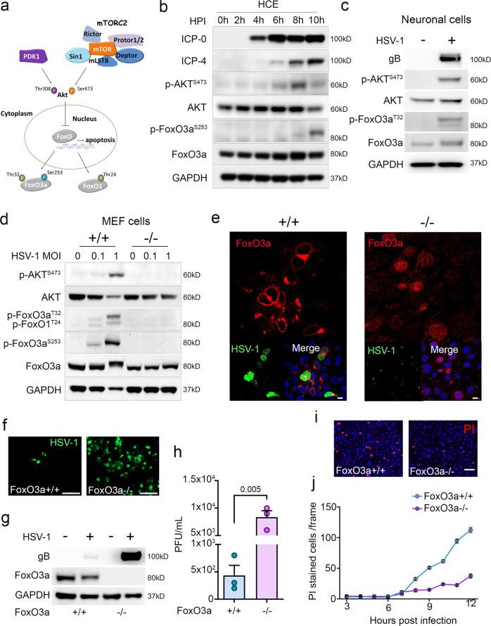
Herpes simplex virus type-1 (HSV-1) causes ocular and orofacial infections. In rare cases, HSV-1 can cause encephalitis, which leads to permanent brain injuries, memory loss or even death. Host factors protect humans from viral infections by activating the immune response. However, factors that confer neuroprotection during viral encephalitis are poorly understood. Here we show that mammalian target of rapamycin complex 2 (mTORC2) is essential for the survival of experimental animals after ocular HSV-1 infection in vivo. We find the loss of mTORC2 causes systemic HSV-1 infection due to defective innate and adaptive immune responses, and increased ocular and neuronal cell death that turns lethal for the infected mice. Furthermore, we find that mTORC2 mediated cell survival channels through the inactivation of the proapoptotic factor FoxO3a. Our results demonstrate how mTORC2 potentiates host defenses against viral infections and implicate mTORC2 as a necessary factor for survival of the infected host.

摘要

单纯疱疹病毒 1 型(HSV-1)可引起眼部和口腔面部感染。在极少数情况下,HSV-1 可引起脑炎,导致永久性脑损伤、记忆丧失甚至死亡。宿主因素通过激活免疫反应来保护人类免受病毒感染。然而,在病毒性脑炎期间赋予神经保护的因素知之甚少。在这里,我们表明雷帕霉素复合物 2(mTORC2)在体内眼部单纯疱疹病毒 1 感染后对实验动物的存活至关重要。我们发现 mTORC2 的缺失会导致全身性 HSV-1 感染,这是由于先天和适应性免疫反应缺陷以及眼部和神经元细胞死亡增加,从而使感染的小鼠致命。此外,我们发现 mTORC2 通过失活促凋亡因子 FoxO3a 介导细胞存活途径。我们的研究结果表明 mTORC2 如何增强宿主对病毒感染的防御能力,并暗示 mTORC2 是感染宿主存活的必要因素。

https://cdn.ncbi.nlm.nih.gov/pmc/blobs/4da3/8516965/e62ec3d1cd32/41467_2021_26260_Fig1_HTML.jpg

文献检索

告别复杂PubMed语法,用中文像聊天一样搜索,搜遍4000万医学文献。AI智能推荐,让科研检索更轻松。

立即免费搜索

文件翻译

保留排版,准确专业,支持PDF/Word/PPT等文件格式,支持 12+语言互译。

免费翻译文档

深度研究

AI帮你快速写综述,25分钟生成高质量综述,智能提取关键信息,辅助科研写作。

立即免费体验