Suppr超能文献

FABP4 敲低通过激活 PPARγ 抑制 NF-κB 信号通路来调控炎症、细胞凋亡和细胞外基质降解,从而抑制 IL-1β 诱导的软骨细胞炎症、凋亡和细胞外基质降解。

FABP4 knockdown suppresses inflammation, apoptosis and extracellular matrix degradation in IL-1β-induced chondrocytes by activating PPARγ to regulate the NF-κB signaling pathway.

机构信息

Department of Orthopedic Surgery, Second Affiliated Hospital, School of Medicine, Zhejiang University, Hangzhou, Zhejiang 310000, P.R. China.

出版信息

Mol Med Rep. 2021 Dec;24(6). doi: 10.3892/mmr.2021.12495. Epub 2021 Oct 15.

Abstract

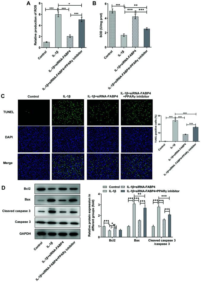
Osteoarthritis (OA) is a common degenerative disease that can lead to severe joint pain and loss of function, seriously threatening the health and normal life of patients. At present, the pathogenesis of OA remains to be clarified. Recent studies have shown that fatty acid‑binding protein 4 (FABP4) is increased in the plasma and synovial fluid of patients with OA. However, the effect of FABP4 on OA is unclear. The present study established IL‑1β‑induced ATDC5 cells with FABP4 knockdown. Next, cell viability was detected with Cell Counting Kit‑8 assay. The content of inflammatory factors, prostaglandin E2 and glycosaminoglycan (GAG) was detected via ELISA. The levels of reactive oxygen species (ROS) and superoxide dismutase (SOD) in cells were detected by using ROS and SOD kits, respectively. TUNEL staining was used to detect the apoptosis level. Western blotting was used to detect the expression levels of proteins. The results revealed that FABP4 was upregulated in IL‑1β‑induced ATDC5 cells. Knockdown of FABP4 increased cell viability, reduced inflammatory damage, oxidative stress and apoptosis in IL‑1β‑induced ATDC5 cells. Following FABP4 knockdown, the expression of matrix metalloproteinases (MMP3, MMP9 and MMP13) of IL‑1β‑induced ATDC5 cells was reduced, and the expression of GAG was promoted. FABP4 knockdown also inhibited the expression of NF‑κB p65 and enhanced peroxisome proliferator‑activated receptor (PPAR)γ expression. However, the presence of PPARγ inhibitor blocked the aforementioned effects of FABP4 on IL‑1β‑induced ATDC5 cells. In conclusion, FABP4 knockdown suppressed the inflammation, oxidative stress, apoptosis and extracellular matrix degradation of IL‑1β‑induced chondrocytes by activating PPARγ to inhibit the NF‑κB signaling pathway.

摘要

骨关节炎(OA)是一种常见的退行性疾病,可导致严重的关节疼痛和功能丧失,严重威胁患者的健康和正常生活。目前,OA 的发病机制尚不清楚。最近的研究表明,脂肪酸结合蛋白 4(FABP4)在 OA 患者的血浆和滑液中增加。然而,FABP4 对 OA 的影响尚不清楚。本研究建立了 IL-1β 诱导的 FABP4 敲低的 ATDC5 细胞。接下来,通过细胞计数试剂盒-8 检测细胞活力。通过 ELISA 检测炎症因子、前列腺素 E2 和糖胺聚糖(GAG)的含量。分别使用 ROS 和 SOD 试剂盒检测细胞内活性氧(ROS)和超氧化物歧化酶(SOD)的水平。TUNEL 染色检测细胞凋亡水平。Western blot 检测蛋白表达水平。结果显示,IL-1β 诱导的 ATDC5 细胞中 FABP4 上调。FABP4 敲低增加了 IL-1β 诱导的 ATDC5 细胞的活力,减少了炎症损伤、氧化应激和细胞凋亡。FABP4 敲低后,IL-1β 诱导的 ATDC5 细胞基质金属蛋白酶(MMP3、MMP9 和 MMP13)的表达减少,GAG 的表达增加。FABP4 敲低还抑制了 NF-κB p65 的表达,增强了过氧化物酶体增殖物激活受体(PPAR)γ的表达。然而,PPARγ 抑制剂的存在阻断了 FABP4 对 IL-1β 诱导的 ATDC5 细胞的上述作用。总之,FABP4 敲低通过激活 PPARγ 抑制 NF-κB 信号通路,抑制 IL-1β 诱导的软骨细胞的炎症、氧化应激、细胞凋亡和细胞外基质降解。

https://cdn.ncbi.nlm.nih.gov/pmc/blobs/6bf4/8532115/142b7d716e61/mmr-24-06-12495-g00.jpg

文献AI研究员

20分钟写一篇综述,助力文献阅读效率提升50倍。

立即体验

用中文搜PubMed

大模型驱动的PubMed中文搜索引擎

马上搜索

文档翻译

学术文献翻译模型,支持多种主流文档格式。

立即体验