Suppr超能文献

超高场 MRI 成像皮质多发性硬化病变。

Imaging cortical multiple sclerosis lesions with ultra-high field MRI.

机构信息

Danish Research Centre for Magnetic Resonance, Copenhagen University Hospital - Amager & Hvidovre, Kettegard Allé 30, 2650 Hvidovre, Denmark.

Danish Research Centre for Magnetic Resonance, Copenhagen University Hospital - Amager & Hvidovre, Kettegard Allé 30, 2650 Hvidovre, Denmark.

出版信息

Neuroimage Clin. 2021;32:102847. doi: 10.1016/j.nicl.2021.102847. Epub 2021 Oct 6.

Abstract

BACKGROUND

Cortical lesions are abundant in multiple sclerosis (MS), yet difficult to visualize in vivo. Ultra-high field (UHF) MRI at 7 T and above provides technological advances suited to optimize the detection of cortical lesions in MS.

PURPOSE

To provide a narrative and quantitative systematic review of the literature on UHF MRI of cortical lesions in MS.

METHODS

A systematic search of all literature on UHF MRI of cortical lesions in MS published before September 2020. Quantitative outcome measures included cortical lesion numbers reported using 3 T and 7 T MRI and between 7 T MRI sequences, along with sensitivity of UHF MRI towards cortical lesions verified by histopathology.

RESULTS

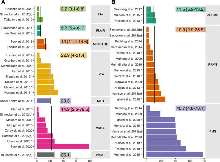
7 T MRI detected on average 52 ± 26% (mean ± 95% confidence interval) more cortical lesions than the best performing image contrast at 3 T, with the largest increase in type II-IV intracortical lesion detection. Across all studies, the mean cortical lesion number was 17 ± 6 per patient. In progressive MS cohorts, approximately four times more cortical lesions were reported than in CIS/early RRMS, and RRMS. Yet, there was no difference in lesion type ratio between these MS subtypes. Furthermore, superiority of one MRI sequence over another could not be established from available data. Post-mortem lesion detection with UHF MRI agreed only modestly with pathological examinations. Mean pro- and retrospective sensitivity was 33 ± 6% and 71 ± 10%, respectively, with the highest sensitivity towards type I and type IV lesions.

CONCLUSION

UHF MRI improves cortical lesion detection in MS considerably compared to 3 T MRI, particularly for type II-IV lesions. Despite modest sensitivity, 7 T MRI is still capable of visualizing all aspects of cortical lesion pathology and could potentially aid clinicians in diagnosing and monitoring MS, and progressive MS in particular. However, standardization of acquisition and segmentation protocols is needed.

摘要

背景

皮质病变在多发性硬化症(MS)中很常见,但难以在体内可视化。超高场(UHF)MRI 在 7T 及以上可提供技术进步,适合优化 MS 皮质病变的检测。

目的

提供关于 MS 皮质病变 UHF MRI 的文献综述,包括描述性和定量分析。

方法

对所有 2020 年 9 月之前发表的关于 MS 皮质病变 UHF MRI 的文献进行系统检索。定量结果包括使用 3T 和 7T MRI 报告的皮质病变数量,以及 7T MRI 序列之间的差异,以及 UHF MRI 对经组织病理学验证的皮质病变的敏感性。

结果

7T MRI 平均比 3T 最佳图像对比度检测到 52±26%(平均值±95%置信区间)更多的皮质病变,其中 II-IV 型皮质内病变的检出率增加最大。在所有研究中,平均每个患者的皮质病变数量为 17±6 个。在进展性 MS 队列中,报告的皮质病变数量约为 CIS/早期 RRMS 和 RRMS 的四倍,但这些 MS 亚型之间的病变类型比例没有差异。此外,从现有数据中无法确定一种 MRI 序列优于另一种。UHF MRI 对死后病变的检测与病理检查仅略有一致。前瞻性和回顾性检测的平均敏感性分别为 33±6%和 71±10%,对 I 型和 IV 型病变的敏感性最高。

结论

与 3T MRI 相比,UHF MRI 可显著提高 MS 皮质病变的检测,尤其是对 II-IV 型病变。尽管敏感性不高,但 7T MRI 仍能够观察到皮质病变病理的所有方面,有可能帮助临床医生诊断和监测 MS,尤其是进展性 MS。然而,需要标准化采集和分割协议。

https://cdn.ncbi.nlm.nih.gov/pmc/blobs/90d3/8517925/e443a29cb1ba/gr1.jpg

文献AI研究员

20分钟写一篇综述,助力文献阅读效率提升50倍。

立即体验

用中文搜PubMed

大模型驱动的PubMed中文搜索引擎

马上搜索

文档翻译

学术文献翻译模型,支持多种主流文档格式。

立即体验