Suppr超能文献

骨髓间充质干细胞来源的细胞外囊泡通过靶向 Toll 样受体 TLR4 并抑制 NF-κB 通路激活来递送 microRNA-23b,从而缓解脊髓损伤。

Bone mesenchymal stem cell-derived extracellular vesicles deliver microRNA-23b to alleviate spinal cord injury by targeting toll-like receptor TLR4 and inhibiting NF-κB pathway activation.

机构信息

Department of Pain Management, West China Hospital of Sichuan University, Chengdu Sichuan, China.

Department of Spine Surgery, Shandong Provincial Hospital Affiliated to Shandong First Medical University, Jinan Shandong, China.

出版信息

Bioengineered. 2021 Dec;12(1):8157-8172. doi: 10.1080/21655979.2021.1977562.

Abstract

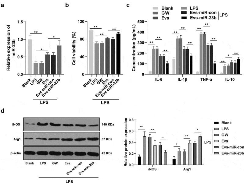
Bone mesenchymal stem cell-derived extracellular vesicles (BMSC-EVs) are known for recovery of injured tissues. We investigated the possible mechanism of BMSC-EVs in spinal cord injury (SCI). EVs were isolated from BMSCs and injected into SCI rats to evaluate the recovery of hindlimb motor function. The spinal cord tissue was stained after modeling to analyze spinal cord structure and inflammatory cell infiltration and detect microRNA (miR)-23b expression. The activity of lipopolysaccharide (LPS)-induced BV2 inflammatory cells was detected. The protein contents of interleukin (IL)-6, IL-1β, IL-10 and tumor necrosis factor-α (TNF-α) in spinal cord and BV2 cells were measured. Western blot analysis was used to detect the level of toll-like receptor (TLR)4, p65, p-p65, iNOS, and Arg1 in spinal cord tissue and cells. TLR4 was overexpressed in rats and cells to evaluate the content of inflammatory cytokines. After EV treatment, the motor function of SCI rats was improved, SCI was relieved, and miR-23b expression was increased. After treatment with EV-miR-23b, iNOS, IL-6, IL-1β, and TNF-α contents were decreased, while Arg1 and IL-10 were increased. The levels of TLR4 and p-p65 in spinal cord and BV2 cells were decreased. The rescue experiments verified that after overexpression of TLR4, the activity of BV2 cells was decreased, the contents of IL-6, IL-1β, TNF-α, and p-p65 were increased, IL-10 was decreased, and SCI was aggravated. To conclude, The miR-23b delivered by BMSC-EVs targets TLR4 and inhibits the activation of NF-κB pathway, relieves the inflammatory response, so as to improve SCI in rats.

摘要

骨髓间充质干细胞衍生的细胞外囊泡(BMSC-EVs)以修复受损组织而闻名。我们研究了 BMSC-EVs 在脊髓损伤(SCI)中的可能作用机制。从 BMSCs 中分离 EVs 并注射到 SCI 大鼠中,以评估后肢运动功能的恢复情况。建模后对脊髓组织进行染色,分析脊髓结构和炎性细胞浸润情况,并检测 microRNA(miR)-23b 的表达。检测脂多糖(LPS)诱导的 BV2 炎性细胞的活性。测量脊髓和 BV2 细胞中白细胞介素(IL)-6、IL-1β、IL-10 和肿瘤坏死因子-α(TNF-α)的蛋白含量。采用 Western blot 分析检测脊髓组织和细胞中 toll 样受体(TLR)4、p65、p-p65、iNOS 和 Arg1 的蛋白水平。在大鼠和细胞中转染 TLR4 过表达载体,评估炎性细胞因子的含量。EV 处理后,SCI 大鼠的运动功能得到改善,SCI 得到缓解,miR-23b 的表达增加。EV-miR-23b 处理后,iNOS、IL-6、IL-1β和 TNF-α的含量降低,Arg1 和 IL-10 的含量增加。脊髓和 BV2 细胞中 TLR4 和 p-p65 的水平降低。拯救实验验证了 TLR4 过表达后,BV2 细胞的活性降低,IL-6、IL-1β、TNF-α和 p-p65 的含量增加,IL-10 的含量降低,SCI 加重。综上所述,BMSC-EVs 递送的 miR-23b 靶向 TLR4,抑制 NF-κB 通路的激活,减轻炎症反应,从而改善大鼠的 SCI。

https://cdn.ncbi.nlm.nih.gov/pmc/blobs/7908/8806461/c4d666c0d57c/KBIE_A_1977562_F0001_OC.jpg

文献AI研究员

20分钟写一篇综述,助力文献阅读效率提升50倍。

立即体验

用中文搜PubMed

大模型驱动的PubMed中文搜索引擎

马上搜索

文档翻译

学术文献翻译模型,支持多种主流文档格式。

立即体验