Lin Yichen, Chen Hua, Cao Yingjia, Zhang Yuanhui, Li Wenfeng, Guo Weiling, Lv Xucong, Rao Pingfan, Ni Li, Liu Penghu
National Engineering Research Center of JUNCAO Technology, Fujian Agriculture and Forestry University, Fuzhou 350002, China.
Institute of Food Science and Technology, College of Biological Science and Technology, Fuzhou University, Fuzhou 350108, China.
Foods. 2021 Oct 14;10(10):2436. doi: 10.3390/foods10102436.
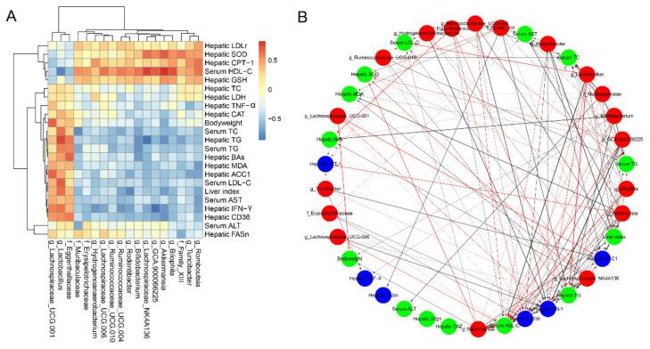
The potential effects of melanin (AAM) on the intestinal flora and liver metabolome in mice exposed to alcohol intake were investigated for the first time. The results showed that oral administration of AAM significantly reduced the abnormal elevation of serum total triglyceride (TG), cholesterol (TC), low density lipoprotein cholesterol (LDL-C), aspartate aminotransferase (AST) and alanine aminotransferase (ALT), and significantly inhibited hepatic lipid accumulation and steatosis in mice exposed to alcohol intake. Besides, the abnormally high levels of bile acids (BAs) and lactate dehydrogenase (LDH) in the liver of mice with alcohol intake were significantly decreased by AAM intervention, while the hepatic levels of glutathione (GSH) and superoxide dismutase (SOD) were appreciably increased. Compared with the model group, AAM supplementation significantly changed the composition of intestinal flora and up-regulated the levels of , , , , _NK4A136_group, etc. Furthermore, liver metabolomics demonstrated that AAM had a significant regulatory effect on the composition of liver metabolites in mice with alcohol intake, especially the metabolites involved in phosphatidylinositol signaling system, ascorbate and aldarate metabolism, starch and sucrose metabolism, galactose metabolism, alpha-linolenic acid metabolism, glycolysis/gluconeogenesis, and biosynthesis of unsaturated fatty acids. At the gene level, AAM treatment regulated the mRNA levels of lipid metabolism and inflammatory response related genes in liver, including , , , , , . Conclusively, these findings suggest that AAM has potential beneficial effects on alleviating alcohol-induced liver injury and is expected to become a new functional food ingredient.
首次研究了黑色素(AAM)对饮酒小鼠肠道菌群和肝脏代谢组的潜在影响。结果表明,口服AAM可显著降低饮酒小鼠血清总甘油三酯(TG)、胆固醇(TC)、低密度脂蛋白胆固醇(LDL-C)、天冬氨酸转氨酶(AST)和丙氨酸转氨酶(ALT)的异常升高,并显著抑制饮酒小鼠肝脏脂质积累和脂肪变性。此外,AAM干预可显著降低饮酒小鼠肝脏中胆汁酸(BAs)和乳酸脱氢酶(LDH)的异常高水平,同时肝脏中谷胱甘肽(GSH)和超氧化物歧化酶(SOD)水平明显升高。与模型组相比,补充AAM显著改变了肠道菌群的组成,并上调了 、 、 、 、_NK4A136_组等的水平。此外,肝脏代谢组学表明,AAM对饮酒小鼠肝脏代谢物的组成具有显著的调节作用,尤其是参与磷脂酰肌醇信号系统、抗坏血酸和醛糖代谢、淀粉和蔗糖代谢、半乳糖代谢、α-亚麻酸代谢、糖酵解/糖异生以及不饱和脂肪酸生物合成的代谢物。在基因水平上,AAM处理调节了肝脏中脂质代谢和炎症反应相关基因的mRNA水平,包括 、 、 、 、 、 。总之,这些发现表明AAM对减轻酒精性肝损伤具有潜在的有益作用,有望成为一种新的功能性食品成分。