Graduate Institute of Integrated Medicine, China Medical University, NO91, Hsueh-Shih Road, Taichung 40402, Taiwan.
Chinese Medicine Research Center, China Medical University, NO91, Hsueh-Shih Road, Taichung 40402, Taiwan.
Cells. 2021 Sep 24;10(10):2524. doi: 10.3390/cells10102524.
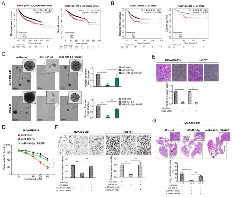
Triple negative breast cancer (TNBC) possesses poor prognosis mainly due to development of chemoresistance and lack of effective endocrine or targeted therapies. MiR-491-5p has been found to play a tumor suppressor role in many cancers including breast cancer. However, the precise role of miR-491-5p in TNBC has never been elucidated. In this study, we reported the novel tumor suppressor function of FOCAD/miR-491-5p in TNBC. High expression of miR-491-5p was found to be associated with better overall survival in breast cancer patients. We found that miR-491-5p could be an intronic microRNA processed form gene. We are the first to demonstrate that both miR-491-5p and FOCAD function as tumor suppressors to inhibit cancer stemness, epithelial-mesenchymal transition, drug resistance, cell migration/invasion, and pulmonary metastasis etc. in TNBC. MiR-491-5p was first reported to directly target Rab interacting factor (RABIF) to downregulate RABIF-mediated TNBC cancer stemness, drug resistance, cell invasion, and pulmonary metastasis via matrix metalloproteinase (MMP) signaling. High expression of RABIF was found to be correlated with poor clinical outcomes of breast cancer and TNBC patients. Our data indicated that miR-491-5p and RABIF are potential prognostic biomarkers and targeting the novel FOCAD/miR-491-5p/RABIF/MMP signaling pathway could serve as a promising strategy in TNBC treatment.
三阴性乳腺癌(TNBC)由于化疗耐药性的发展和缺乏有效的内分泌或靶向治疗,预后较差。miR-491-5p 在包括乳腺癌在内的许多癌症中都被发现具有肿瘤抑制作用。然而,miR-491-5p 在 TNBC 中的精确作用从未被阐明。在这项研究中,我们报道了 FOCAD/miR-491-5p 在 TNBC 中的新型肿瘤抑制作用。miR-491-5p 的高表达与乳腺癌患者的总体生存率提高有关。我们发现 miR-491-5p 可能是一种来自基因的内含子 microRNA。我们是第一个证明 miR-491-5p 和 FOCAD 都作为肿瘤抑制因子,抑制 TNBC 中的癌症干性、上皮-间充质转化、耐药性、细胞迁移/侵袭和肺转移等的。miR-491-5p 首次被报道可直接靶向 Rab 相互作用因子(RABIF),通过基质金属蛋白酶(MMP)信号下调 RABIF 介导的 TNBC 癌症干性、耐药性、细胞侵袭和肺转移。RABIF 的高表达与乳腺癌和 TNBC 患者的不良临床结局相关。我们的数据表明,miR-491-5p 和 RABIF 是潜在的预后生物标志物,靶向新型 FOCAD/miR-491-5p/RABIF/MMP 信号通路可能成为 TNBC 治疗的一种有前途的策略。