Department of Breast Surgery, The First Hospital of Jilin University, Changchun, China.
Department of Oncology, First People's Hospital of Xinxiang, Xinxiang, China.
Aging (Albany NY). 2021 Oct 22;13(20):23702-23725. doi: 10.18632/aging.203642.
Find potential therapeutic targets of triple-negative breast cancer (TNBC) patients by bioinformatics. Screen ideal natural ligand that can bind with the potential target and inhibit it by using molecular biology.
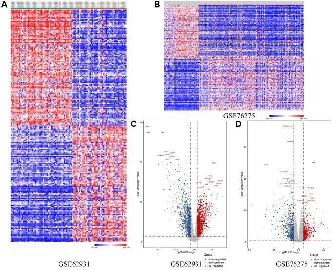
Bioinformatics and molecular biology were combined to analyze potential therapeutic targets. Differential expression analysis identified the differentially expressed genes (DEGs) between TNBC tissues and non-TNBC tissues. The functional enrichment analyses of DEGs shown the important gene ontology (GO) terms and pathways of TNBC. Protein-protein interaction (PPI) network construction screened 20 hub genes, while Kaplan website was used to analyze the relationship between the survival curve and expression of hub genes. Then Discovery Studio 4.5 screened ideal natural inhibitors of the potential therapeutic target by LibDock, ADME, toxicity prediction, CDOCKER and molecular dynamic simulation.
1,212 and 353 DEGs were respectively found between TNBC tissues and non-TNBC tissues, including 88 up-regulated and 141 down-regulated DEGs in both databases. 20 hub genes were screened, and the higher expression of CDC20 was associated with a poor prognosis. Therefore, we chose CDC20 as the potential therapeutic target. 7,416 natural ligands were conducted to bind firmly with CDC20, and among these ligands, ZINC000004098930 was regarded as the potential ideal ligand, owing to its non-hepatotoxicity, more solubility level and less carcinogenicity than the reference drug, apcin. The ZINC000004098930-CDC20 could exist stably in natural environment.
20 genes were regarded as hub genes of TNBC and most of them were relevant to the survival curve of breast cancer patients, especially CDC20. ZINC000004098930 was chosen as the ideal natural ligand that can targeted and inhibited CDC20, which may give great contribution to TNBC targeted treatment.
通过生物信息学寻找三阴性乳腺癌(TNBC)患者的潜在治疗靶点。通过分子生物学筛选能与潜在靶点结合并抑制其作用的理想天然配体。
将生物信息学和分子生物学相结合分析潜在的治疗靶点。差异表达分析鉴定 TNBC 组织与非 TNBC 组织之间的差异表达基因(DEGs)。DEGs 的功能富集分析显示了 TNBC 的重要基因本体(GO)术语和途径。蛋白质-蛋白质相互作用(PPI)网络构建筛选出 20 个枢纽基因,而 Kaplan 网站用于分析枢纽基因表达与生存曲线之间的关系。然后,Discovery Studio 4.5 通过 LibDock、ADME、毒性预测、CDOCKER 和分子动力学模拟筛选潜在治疗靶点的理想天然抑制剂。
在两个数据库中,分别在 TNBC 组织和非 TNBC 组织之间发现了 1212 个和 353 个 DEGs,包括 88 个上调和 141 个下调的 DEGs。筛选出 20 个枢纽基因,CDC20 表达较高与预后不良相关。因此,我们选择 CDC20 作为潜在的治疗靶点。有 7416 种天然配体与 CDC20 牢固结合,其中 ZINC000004098930 被认为是潜在的理想配体,因为它比参考药物 apcin 具有更低的肝毒性、更高的溶解度水平和更少的致癌性。ZINC000004098930-CDC20 可以在自然环境中稳定存在。
20 个基因被认为是 TNBC 的枢纽基因,其中大多数与乳腺癌患者的生存曲线相关,尤其是 CDC20。选择 ZINC000004098930 作为能靶向和抑制 CDC20 的理想天然配体,可能对 TNBC 的靶向治疗有重要贡献。