Suppr超能文献

共生和超毒力进化途径的建模。

Modelling evolutionary pathways for commensalism and hypervirulence in .

机构信息

The Marshall Center for Infectious Diseases Research and Training, School of Biomedical Science, University of Western Australia, Perth, Australia.

School of Physics, Mathematics and Computing, University of Western Australia, Perth, Australia.

出版信息

Microb Genom. 2021 Oct;7(10). doi: 10.1099/mgen.0.000662.

Abstract

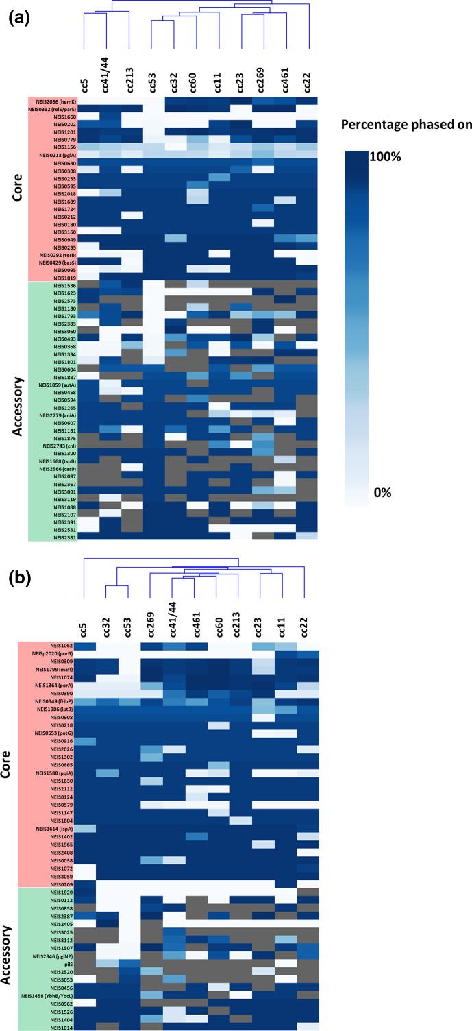
, the meningococcus resides exclusively in humans and causes invasive meningococcal disease (IMD). The population of is structured into stable clonal complexes by limited horizontal recombination in this naturally transformable species. is an opportunistic pathogen, with some clonal complexes, such as cc53, effectively acting as commensal colonizers, while other genetic lineages, such as cc11, are rarely colonizers but are over-represented in IMD and are termed hypervirulent. This study examined theoretical evolutionary pathways for pathogenic and commensal lineages by examining the prevalence of horizontally acquired genomic islands (GIs) and loss-of-function (LOF) mutations. Using a collection of 4850 genomes from the BIGSdb database, we identified 82 GIs in the pan-genome of 11 lineages (10 hypervirulent and one commensal lineage). A new computational tool, Phaser, was used to identify frameshift mutations, which were examined for statistically significant association with genetic lineage. Phaser identified a total of 144 frameshift loci of which 105 were shown to have a statistically significant non-random distribution in phase status. The 82 GIs, but not the LOF loci, were associated with genetic lineage and invasiveness using the disease carriage ratio metric. These observations have been integrated into a new model that infers the early events of the evolution of the human adapted meningococcus. These pathways are enriched for GIs that are involved in modulating attachment to the host, growth rate, iron uptake and toxin expression which are proposed to increase competition within the meningococcal population for the limited environmental niche of the human nasopharynx. We surmise that competition for the host mucosal surface with the nasopharyngeal microbiome has led to the selection of isolates with traits that enable access to cell types (non-phagocytic and phagocytic) in the submucosal tissues leading to an increased risk for IMD.

摘要

脑膜炎奈瑟菌仅存在于人类中,会引起侵袭性脑膜炎奈瑟菌病(IMD)。在这种自然可转化的物种中,通过有限的水平重组, 种群结构为稳定的克隆复合体。脑膜炎奈瑟菌是一种机会致病菌,某些克隆复合体,如 cc53,实际上是共生定植菌,而其他遗传谱系,如 cc11,很少定植,但在 IMD 中过度表达,被称为高毒力。本研究通过检查水平获得的基因组岛(GI)和功能丧失(LOF)突变的流行情况,研究了致病和共生谱系的理论进化途径。使用 BIGSdb 数据库中的 4850 个基因组集,我们在 11 个谱系(10 个高毒力谱系和 1 个共生谱系)的泛基因组中鉴定了 82 个 GI。我们使用一种名为 Phaser 的新计算工具来识别移码突变,并检查其与遗传谱系的统计学显著关联。Phaser 总共鉴定了 144 个移码基因座,其中 105 个在相位状态上具有统计学上显著的非随机分布。使用疾病携带比率度量,82 个 GI 而不是 LOF 基因座与遗传谱系和侵袭性相关。这些观察结果已被整合到一个新的模型中,该模型推断了人类适应的脑膜炎奈瑟菌进化的早期事件。这些途径富含参与调节与宿主附着、生长速度、铁摄取和毒素表达的 GI,这被认为增加了脑膜炎奈瑟菌种群在人类鼻咽有限环境生态位中的竞争。我们推测,与鼻咽微生物组争夺宿主粘膜表面导致选择具有进入粘膜下组织中细胞类型(非吞噬和吞噬)的能力的分离株,从而增加 IMD 的风险。

https://cdn.ncbi.nlm.nih.gov/pmc/blobs/d049/8627216/a857f58c63e8/mgen-7-0662-g001.jpg

文献AI研究员

20分钟写一篇综述,助力文献阅读效率提升50倍。

立即体验

用中文搜PubMed

大模型驱动的PubMed中文搜索引擎

马上搜索

文档翻译

学术文献翻译模型,支持多种主流文档格式。

立即体验