• 文献检索
  • 文档翻译
  • 深度研究
  • 学术资讯
  • Suppr Zotero 插件Zotero 插件
  • 邀请有礼
  • 套餐&价格
  • 历史记录
应用&插件
Suppr Zotero 插件Zotero 插件浏览器插件Mac 客户端Windows 客户端微信小程序
定价
高级版会员购买积分包购买API积分包
服务
文献检索文档翻译深度研究API 文档MCP 服务
关于我们
关于 Suppr公司介绍联系我们用户协议隐私条款
关注我们

Suppr 超能文献

核心技术专利:CN118964589B侵权必究
粤ICP备2023148730 号-1Suppr @ 2026

文献检索

告别复杂PubMed语法,用中文像聊天一样搜索,搜遍4000万医学文献。AI智能推荐,让科研检索更轻松。

立即免费搜索

文件翻译

保留排版,准确专业,支持PDF/Word/PPT等文件格式,支持 12+语言互译。

免费翻译文档

深度研究

AI帮你快速写综述,25分钟生成高质量综述,智能提取关键信息,辅助科研写作。

立即免费体验

抗 PD-1 反应和耐药的决定因素在透明细胞肾细胞癌中。

Determinants of anti-PD-1 response and resistance in clear cell renal cell carcinoma.

机构信息

Cancer Dynamics Laboratory, The Francis Crick Institute, London NW1 1AT, UK; Renal and Skin Unit, The Royal Marsden NHS Foundation Trust, London SW3 6JJ, UK.

Renal and Skin Unit, The Royal Marsden NHS Foundation Trust, London SW3 6JJ, UK; Cancer Immunology Unit, Research Department of Hematology, University College London Cancer Institute, London WC1E 6DD, UK; Cancer Research UK Lung Cancer Centre of Excellence, University College London Cancer Institute, London WC1E 6DD, UK.

出版信息

Cancer Cell. 2021 Nov 8;39(11):1497-1518.e11. doi: 10.1016/j.ccell.2021.10.001. Epub 2021 Oct 28.

DOI:10.1016/j.ccell.2021.10.001
PMID:34715028
原文链接:https://pmc.ncbi.nlm.nih.gov/articles/PMC8599450/
Abstract

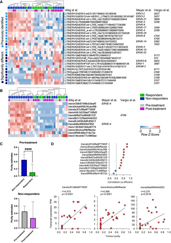
ADAPTeR is a prospective, phase II study of nivolumab (anti-PD-1) in 15 treatment-naive patients (115 multiregion tumor samples) with metastatic clear cell renal cell carcinoma (ccRCC) aiming to understand the mechanism underpinning therapeutic response. Genomic analyses show no correlation between tumor molecular features and response, whereas ccRCC-specific human endogenous retrovirus expression indirectly correlates with clinical response. T cell receptor (TCR) analysis reveals a significantly higher number of expanded TCR clones pre-treatment in responders suggesting pre-existing immunity. Maintenance of highly similar clusters of TCRs post-treatment predict response, suggesting ongoing antigen engagement and survival of families of T cells likely recognizing the same antigens. In responders, nivolumab-bound CD8 T cells are expanded and express GZMK/B. Our data suggest nivolumab drives both maintenance and replacement of previously expanded T cell clones, but only maintenance correlates with response. We hypothesize that maintenance and boosting of a pre-existing response is a key element of anti-PD-1 mode of action.

摘要

ADAPTeR 是一项前瞻性的 II 期研究,旨在研究 15 名未经治疗的转移性透明细胞肾细胞癌 (ccRCC) 患者(115 个多区域肿瘤样本)中 nivolumab(抗 PD-1)的作用机制。基因组分析显示肿瘤分子特征与反应之间没有相关性,而 ccRCC 特异性内源性逆转录病毒表达与临床反应间接相关。T 细胞受体 (TCR) 分析显示,应答者在治疗前具有明显更多的扩增 TCR 克隆,这表明存在预先存在的免疫。治疗后高度相似的 TCR 簇的维持可预测反应,这表明持续的抗原结合和可能识别相同抗原的 T 细胞家族的存活。在应答者中,nivolumab 结合的 CD8 T 细胞被扩增并表达 GZMK/B。我们的数据表明 nivolumab 既能维持又能替代先前扩增的 T 细胞克隆,但只有维持与反应相关。我们假设维持和增强预先存在的反应是抗 PD-1 作用模式的关键要素。

https://cdn.ncbi.nlm.nih.gov/pmc/blobs/4b86/8599450/431df10d1497/gr8.jpg
https://cdn.ncbi.nlm.nih.gov/pmc/blobs/4b86/8599450/c06fde8f2739/fx1.jpg
https://cdn.ncbi.nlm.nih.gov/pmc/blobs/4b86/8599450/eefddd5829f3/gr1.jpg
https://cdn.ncbi.nlm.nih.gov/pmc/blobs/4b86/8599450/ccca67dc044e/gr2.jpg
https://cdn.ncbi.nlm.nih.gov/pmc/blobs/4b86/8599450/b1fcdb89bb83/gr3.jpg
https://cdn.ncbi.nlm.nih.gov/pmc/blobs/4b86/8599450/af6aebd1b51b/gr4.jpg
https://cdn.ncbi.nlm.nih.gov/pmc/blobs/4b86/8599450/5b0bab61d83b/gr5.jpg
https://cdn.ncbi.nlm.nih.gov/pmc/blobs/4b86/8599450/7673e5866d7b/gr6.jpg
https://cdn.ncbi.nlm.nih.gov/pmc/blobs/4b86/8599450/de02d476cd11/gr7.jpg
https://cdn.ncbi.nlm.nih.gov/pmc/blobs/4b86/8599450/431df10d1497/gr8.jpg
https://cdn.ncbi.nlm.nih.gov/pmc/blobs/4b86/8599450/c06fde8f2739/fx1.jpg
https://cdn.ncbi.nlm.nih.gov/pmc/blobs/4b86/8599450/eefddd5829f3/gr1.jpg
https://cdn.ncbi.nlm.nih.gov/pmc/blobs/4b86/8599450/ccca67dc044e/gr2.jpg
https://cdn.ncbi.nlm.nih.gov/pmc/blobs/4b86/8599450/b1fcdb89bb83/gr3.jpg
https://cdn.ncbi.nlm.nih.gov/pmc/blobs/4b86/8599450/af6aebd1b51b/gr4.jpg
https://cdn.ncbi.nlm.nih.gov/pmc/blobs/4b86/8599450/5b0bab61d83b/gr5.jpg
https://cdn.ncbi.nlm.nih.gov/pmc/blobs/4b86/8599450/7673e5866d7b/gr6.jpg
https://cdn.ncbi.nlm.nih.gov/pmc/blobs/4b86/8599450/de02d476cd11/gr7.jpg
https://cdn.ncbi.nlm.nih.gov/pmc/blobs/4b86/8599450/431df10d1497/gr8.jpg

相似文献

1
Determinants of anti-PD-1 response and resistance in clear cell renal cell carcinoma.抗 PD-1 反应和耐药的决定因素在透明细胞肾细胞癌中。
Cancer Cell. 2021 Nov 8;39(11):1497-1518.e11. doi: 10.1016/j.ccell.2021.10.001. Epub 2021 Oct 28.
2
Molecular correlates of response to nivolumab at baseline and on treatment in patients with RCC.RCC 患者基线和治疗时对 nivolumab 反应的分子相关性。
J Immunother Cancer. 2021 Mar;9(3). doi: 10.1136/jitc-2020-001506.
3
Endogenous retrovirus expression is associated with response to immune checkpoint blockade in clear cell renal cell carcinoma.内源性逆转录病毒表达与透明细胞肾细胞癌对免疫检查点阻断的反应相关。
JCI Insight. 2018 Aug 23;3(16). doi: 10.1172/jci.insight.121522.
4
Greater extent of blood-tumor TCR repertoire overlap is associated with favorable clinical responses to PD-1 blockade.血液肿瘤 TCR repertoire 重叠程度越高,与 PD-1 阻断的临床反应越好相关。
Cancer Sci. 2021 Aug;112(8):2993-3004. doi: 10.1111/cas.14975. Epub 2021 Jun 22.
5
Interplay of somatic alterations and immune infiltration modulates response to PD-1 blockade in advanced clear cell renal cell carcinoma.体细胞改变与免疫浸润的相互作用调节晚期透明细胞肾细胞癌对 PD-1 阻断的反应。
Nat Med. 2020 Jun;26(6):909-918. doi: 10.1038/s41591-020-0839-y. Epub 2020 May 29.
6
irRECIST for the Evaluation of Candidate Biomarkers of Response to Nivolumab in Metastatic Clear Cell Renal Cell Carcinoma: Analysis of a Phase II Prospective Clinical Trial.irRECIST 用于评估纳武利尤单抗治疗转移性透明细胞肾细胞癌候选生物标志物反应:一项 II 期前瞻性临床试验分析。
Clin Cancer Res. 2019 Apr 1;25(7):2174-2184. doi: 10.1158/1078-0432.CCR-18-3206. Epub 2019 Jan 22.
7
Bempegaldesleukin (NKTR-214) plus Nivolumab in Patients with Advanced Solid Tumors: Phase I Dose-Escalation Study of Safety, Efficacy, and Immune Activation (PIVOT-02).贝姆培加德白介素(NKTR - 214)联合纳武利尤单抗治疗晚期实体瘤患者:安全性、疗效及免疫激活的I期剂量递增研究(PIVOT - 02)
Cancer Discov. 2020 Aug;10(8):1158-1173. doi: 10.1158/2159-8290.CD-19-1510. Epub 2020 May 21.
8
Stratification system with dual human endogenous retroviruses for predicting immunotherapy efficacy in metastatic clear-cell renal cell carcinoma.用于预测转移性透明细胞肾细胞癌免疫治疗疗效的双人类内源性逆转录病毒分层系统。
J Immunother Cancer. 2025 Jan 22;13(1):e010386. doi: 10.1136/jitc-2024-010386.
9
Soluble TIM-3, likely produced by myeloid cells, predicts resistance to immune checkpoint inhibitors in metastatic clear cell renal cell carcinoma.可溶性TIM-3可能由髓样细胞产生,可预测转移性透明细胞肾细胞癌对免疫检查点抑制剂的耐药性。
J Exp Clin Cancer Res. 2025 Feb 14;44(1):54. doi: 10.1186/s13046-025-03293-y.
10
Expression of T-Cell Exhaustion Molecules and Human Endogenous Retroviruses as Predictive Biomarkers for Response to Nivolumab in Metastatic Clear Cell Renal Cell Carcinoma.T 细胞耗竭分子和人类内源性逆转录病毒的表达作为转移性透明细胞肾细胞癌对纳武利尤单抗反应的预测生物标志物。
Clin Cancer Res. 2021 Mar 1;27(5):1371-1380. doi: 10.1158/1078-0432.CCR-20-3084. Epub 2020 Nov 20.

引用本文的文献

1
Revisiting Cytoreductive Nephrectomy in Metastatic Renal Cell Carcinoma: Real-World Evidence of Survival Benefit with First-Line Immunotherapy and Targeted Therapy Regimens.重新审视转移性肾细胞癌的减瘤性肾切除术:一线免疫治疗和靶向治疗方案生存获益的真实世界证据
J Clin Med. 2025 Aug 6;14(15):5543. doi: 10.3390/jcm14155543.
2
Genomic and molecular associations with preoperative immune checkpoint inhibition in patients with stage III clear cell renal cell carcinoma.III期透明细胞肾细胞癌患者术前免疫检查点抑制的基因组和分子关联
medRxiv. 2025 Aug 2:2025.07.31.25332518. doi: 10.1101/2025.07.31.25332518.
3
CLCN5 inhibits tumorigenesis and fatty acid accumulation in clear cell renal cell carcinoma by regulating Enoyl CoA hydratase and 3-Hydroxyacyl CoA dehydrogenase.

本文引用的文献

1
Adjuvant Pembrolizumab after Nephrectomy in Renal-Cell Carcinoma.肾细胞癌肾切除术后辅助帕博利珠单抗。
N Engl J Med. 2021 Aug 19;385(8):683-694. doi: 10.1056/NEJMoa2106391.
2
TCF1 in T cell immunity: a broadened frontier.T细胞免疫中的TCF1:一个不断拓展的前沿领域。
Nat Rev Immunol. 2022 Mar;22(3):147-157. doi: 10.1038/s41577-021-00563-6. Epub 2021 Jun 14.
3
Single-cell sequencing links multiregional immune landscapes and tissue-resident T cells in ccRCC to tumor topology and therapy efficacy.单细胞测序将ccRCC中的多区域免疫景观和组织驻留T细胞与肿瘤拓扑结构及治疗疗效联系起来。
CLCN5通过调节烯酰辅酶A水合酶和3-羟基酰基辅酶A脱氢酶来抑制透明细胞肾细胞癌的肿瘤发生和脂肪酸积累。
Int J Med Sci. 2025 Jul 19;22(13):3354-3370. doi: 10.7150/ijms.105969. eCollection 2025.
4
Sample-specific network analysis identifies gene co-expression patterns of immunotherapy response in clear cell renal cell carcinoma.样本特异性网络分析确定了透明细胞肾细胞癌免疫治疗反应的基因共表达模式。
iScience. 2025 Jul 5;28(8):113061. doi: 10.1016/j.isci.2025.113061. eCollection 2025 Aug 15.
5
Bridging the Gap in Breast Cancer Dormancy: Models, Mechanisms, and Translational Challenges.弥合乳腺癌休眠的差距:模型、机制及转化挑战
Pharmaceuticals (Basel). 2025 Jun 26;18(7):961. doi: 10.3390/ph18070961.
6
NETosis-based prognostic model reveals immune modulation in clear cell renal cell carcinoma using single-cell and bulk RNA sequencing.基于NETosis的预后模型通过单细胞和批量RNA测序揭示透明细胞肾细胞癌中的免疫调节。
Sci Rep. 2025 Jul 25;15(1):27156. doi: 10.1038/s41598-025-11095-7.
7
Neutrophil extracellular traps predict sensitivity to neoadjuvant chemotherapy combined with immunotherapy in locally advanced gastric cancer.中性粒细胞胞外诱捕网可预测局部晚期胃癌对新辅助化疗联合免疫治疗的敏感性。
World J Gastrointest Oncol. 2025 Jul 15;17(7):105723. doi: 10.4251/wjgo.v17.i7.105723.
8
Immunological features of clear-cell renal-cell carcinoma and resistance to immune checkpoint inhibitors.透明细胞肾细胞癌的免疫特征及对免疫检查点抑制剂的耐药性。
Nat Rev Nephrol. 2025 Jul 22. doi: 10.1038/s41581-025-00983-w.
9
Unveiling new therapeutic targets for esophageal cancer treatment through single-cell transcriptomics: pH-responsive nanobubbles enhance the efficacy of 125I radiotherapy.通过单细胞转录组学揭示食管癌治疗的新治疗靶点:pH响应性纳米气泡增强¹²⁵I放射治疗的疗效
J Nanobiotechnology. 2025 Jul 15;23(1):515. doi: 10.1186/s12951-025-03552-2.
10
Identifying a prognostic signature for clear cell renal cell carcinoma: the convergence of single-cell and bulk sequencing with machine learning.确定透明细胞肾细胞癌的预后特征:单细胞测序、批量测序与机器学习的融合
Front Cell Dev Biol. 2025 Jun 4;13:1560095. doi: 10.3389/fcell.2025.1560095. eCollection 2025.
Cancer Cell. 2021 May 10;39(5):662-677.e6. doi: 10.1016/j.ccell.2021.03.007. Epub 2021 Apr 15.
4
Progressive immune dysfunction with advancing disease stage in renal cell carcinoma.在肾癌的疾病进展阶段,免疫功能逐渐受损。
Cancer Cell. 2021 May 10;39(5):632-648.e8. doi: 10.1016/j.ccell.2021.02.013. Epub 2021 Mar 11.
5
Tumor and immune reprogramming during immunotherapy in advanced renal cell carcinoma.肿瘤与免疫重编程在晚期肾细胞癌免疫治疗中的作用
Cancer Cell. 2021 May 10;39(5):649-661.e5. doi: 10.1016/j.ccell.2021.02.015. Epub 2021 Mar 11.
6
Open-Label, Single-Arm, Phase II Study of Pembrolizumab Monotherapy as First-Line Therapy in Patients With Advanced Non-Clear Cell Renal Cell Carcinoma.帕博利珠单抗单药作为晚期非透明细胞肾细胞癌一线治疗的开放标签、单臂、Ⅱ期研究。
J Clin Oncol. 2021 Mar 20;39(9):1029-1039. doi: 10.1200/JCO.20.02365. Epub 2021 Feb 2.
7
Meta-analysis of tumor- and T cell-intrinsic mechanisms of sensitization to checkpoint inhibition.肿瘤和 T 细胞内在机制对检查点抑制敏感性的荟萃分析。
Cell. 2021 Feb 4;184(3):596-614.e14. doi: 10.1016/j.cell.2021.01.002. Epub 2021 Jan 27.
8
Mapping the immune environment in clear cell renal carcinoma by single-cell genomics.通过单细胞基因组学绘制透明细胞肾细胞癌的免疫环境图谱。
Commun Biol. 2021 Jan 27;4(1):122. doi: 10.1038/s42003-020-01625-6.
9
Expression of T-Cell Exhaustion Molecules and Human Endogenous Retroviruses as Predictive Biomarkers for Response to Nivolumab in Metastatic Clear Cell Renal Cell Carcinoma.T 细胞耗竭分子和人类内源性逆转录病毒的表达作为转移性透明细胞肾细胞癌对纳武利尤单抗反应的预测生物标志物。
Clin Cancer Res. 2021 Mar 1;27(5):1371-1380. doi: 10.1158/1078-0432.CCR-20-3084. Epub 2020 Nov 20.
10
Molecular Subsets in Renal Cancer Determine Outcome to Checkpoint and Angiogenesis Blockade.肾癌的分子亚型决定了对检查点和血管生成抑制的疗效。
Cancer Cell. 2020 Dec 14;38(6):803-817.e4. doi: 10.1016/j.ccell.2020.10.011. Epub 2020 Nov 5.