Suppr超能文献

正电荷残基斑调节临床 DR5 抗体在实体瘤中的疗效。

A patch of positively charged residues regulates the efficacy of clinical DR5 antibodies in solid tumors.

机构信息

Laboratory of Novel Biologics, Medical Microbiology and Immunology, University of California, Davis, Davis, CA 95616, USA; Department of Biochemistry and Molecular Genetics, University of Virginia School of Medicine, Charlottesville VA 22908, USA.

Laboratory of Novel Biologics, Medical Microbiology and Immunology, University of California, Davis, Davis, CA 95616, USA; Department of Medical Microbiology and Immunology, University of California School of Medicine, University of California, Davis, Davis, CA 95616, USA; Department of Biochemistry and Molecular Genetics, University of Virginia School of Medicine, Charlottesville VA 22908, USA.

出版信息

Cell Rep. 2021 Nov 2;37(5):109953. doi: 10.1016/j.celrep.2021.109953.

Abstract

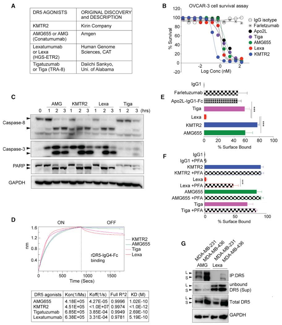
Receptor clustering is the first and critical step to activate apoptosis by death receptor-5 (DR5). The recent discovery of the autoinhibitory DR5 ectodomain has challenged the long-standing view of its mechanistic activation by the natural ligand Apo2L. Because the autoinhibitory residues have remained unknown, here we characterize a crucial patch of positively charged residues (PPCR) in the highly variable domain of DR5. The PPCR electrostatically separates DR5 receptors to autoinhibit their clustering in the absence of ligand and antibody binding. Mutational substitution and antibody-mediated PPCR interference resulted in increased apoptotic cytotoxic function. A dually specific antibody that enables sustained tampering with PPCR function exceptionally enhanced DR5 clustering and apoptotic activation and distinctively improved the survival of animals bearing aggressive metastatic and recurrent tumors, whereas clinically tested DR5 antibodies without PPCR blockade function were largely ineffective. Our study provides mechanistic insights into DR5 activation and a therapeutic analytical design for potential clinical success.

摘要

受体聚集是死亡受体 5(DR5)激活细胞凋亡的第一步和关键步骤。最近发现的 DR5 自身抑制性胞外结构域挑战了其通过天然配体 Apo2L 进行机械激活的长期观点。由于仍然不知道自身抑制性残基,我们在这里对 DR5 高度可变结构域中的一个关键正电荷残基(PPCR)进行了表征。PPCR 静电分离 DR5 受体,在没有配体和抗体结合的情况下自动抑制其聚集。突变取代和抗体介导的 PPCR 干扰导致凋亡细胞毒性功能增加。一种双重特异性抗体,能够持续干扰 PPCR 功能,异常增强 DR5 聚集和凋亡激活,并显著改善携带侵袭性转移和复发性肿瘤的动物的存活率,而临床上测试的没有 PPCR 阻断功能的 DR5 抗体则基本上无效。我们的研究为 DR5 激活提供了机制见解,并为潜在的临床成功提供了治疗分析设计。

https://cdn.ncbi.nlm.nih.gov/pmc/blobs/b247/8720280/c9937baa440c/nihms-1753650-f0001.jpg

文献检索

告别复杂PubMed语法,用中文像聊天一样搜索,搜遍4000万医学文献。AI智能推荐,让科研检索更轻松。

立即免费搜索

文件翻译

保留排版,准确专业,支持PDF/Word/PPT等文件格式,支持 12+语言互译。

免费翻译文档

深度研究

AI帮你快速写综述,25分钟生成高质量综述,智能提取关键信息,辅助科研写作。

立即免费体验