Suppr超能文献

脐带血血浆衍生的外泌体作为一种新型疗法逆转肝纤维化。

Umbilical cord blood plasma-derived exosomes as a novel therapy to reverse liver fibrosis.

机构信息

Department of Surgery, National Taiwan University Hospital, Taipei, Taiwan.

Department of Surgery, Wollongong Hospital, Loftus Street, Wollongong, NSW, 2500, Australia.

出版信息

Stem Cell Res Ther. 2021 Nov 12;12(1):568. doi: 10.1186/s13287-021-02641-x.

Abstract

BACKGROUND

Cirrhosis is a chronic liver disease whereby scar tissue replaces healthy liver parenchyma, leading to disruption of the liver architecture and hepatic dysfunction. Currently, there is no effective disease-modifying therapy for liver fibrosis. Recently, our group demonstrated that human umbilical cord blood (UCB) plasma possesses therapeutic effects in a rat model of acute liver failure.

METHODS

In the current study, we tested whether exosomes (Exo) existed in UCB plasma and if they produced any antifibrotic benefits in a liver fibrosis model.

RESULTS

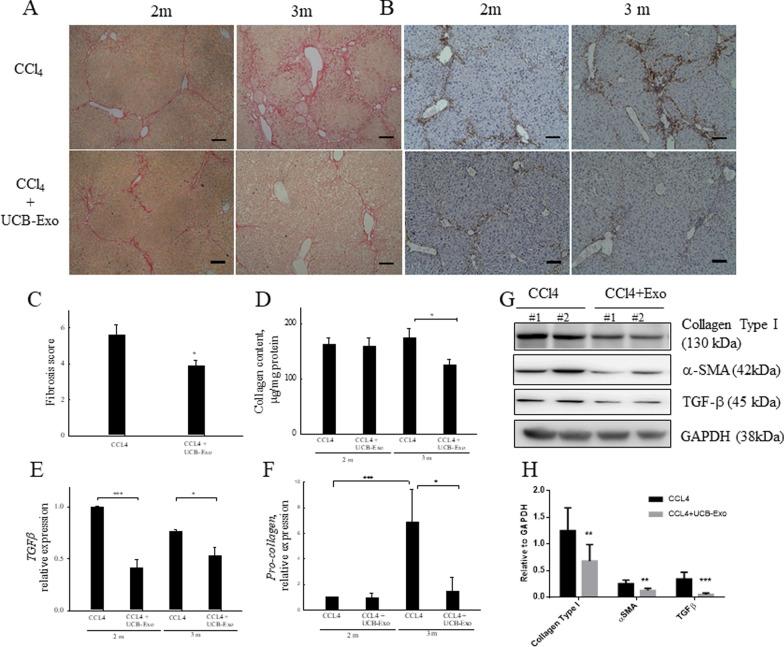
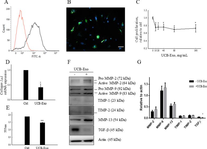
Our results showed that UCB-Exo improved liver function and increased matrix metalloproteinase/tissue inhibitor of metalloproteinase degradation to reduce the degree of fibrosis. Moreover, UCB-Exo were found to suppress hepatic stellate cell (HSC) activity in vitro. These effects were associated with suppression of transforming growth factor-β/inhibitor of DNA binding 1 signaling.

CONCLUSIONS

These results further support that UCB-Exo have antifibrotic effects in mice with liver fibrosis and activated HSCs and may herald a new cell-free antifibrotic therapy.

摘要

背景

肝硬化是一种慢性肝脏疾病,其特征是疤痕组织取代健康的肝实质,导致肝脏结构破坏和肝功能障碍。目前,对于肝纤维化还没有有效的疾病修正治疗方法。最近,我们的研究小组证明,人脐血(UCB)血浆在急性肝衰竭大鼠模型中具有治疗作用。

方法

在本研究中,我们测试了 UCB 血浆中是否存在外泌体(Exo),以及它们是否在肝纤维化模型中产生任何抗纤维化作用。

结果

我们的结果表明,UCB-Exo 改善了肝功能,并增加了基质金属蛋白酶/金属蛋白酶组织抑制剂的降解,以减少纤维化程度。此外,UCB-Exo 被发现能够在体外抑制肝星状细胞(HSC)的活性。这些作用与转化生长因子-β/DNA 结合抑制因子 1 信号的抑制有关。

结论

这些结果进一步支持 UCB-Exo 在肝纤维化和激活的 HSC 小鼠中具有抗纤维化作用,可能预示着一种新的无细胞抗纤维化治疗方法。

https://cdn.ncbi.nlm.nih.gov/pmc/blobs/18e7/8588641/722ca9d11ac5/13287_2021_2641_Fig1_HTML.jpg

文献检索

告别复杂PubMed语法,用中文像聊天一样搜索,搜遍4000万医学文献。AI智能推荐,让科研检索更轻松。

立即免费搜索

文件翻译

保留排版,准确专业,支持PDF/Word/PPT等文件格式,支持 12+语言互译。

免费翻译文档

深度研究

AI帮你快速写综述,25分钟生成高质量综述,智能提取关键信息,辅助科研写作。

立即免费体验