MOE Key Laboratory of Experimental Teratology, Department of Genetics, Shandong University School of Basic Medical Sciences, Jinan, Shandong, 250012, China.
State Key Laboratory of Radiation Medicine and Protection, Institutes for Translational Medicine, Soochow University, Suzhou, Jiangsu, 215123, China.
Oncogene. 2022 Jan;41(3):427-443. doi: 10.1038/s41388-021-02105-9. Epub 2021 Nov 12.
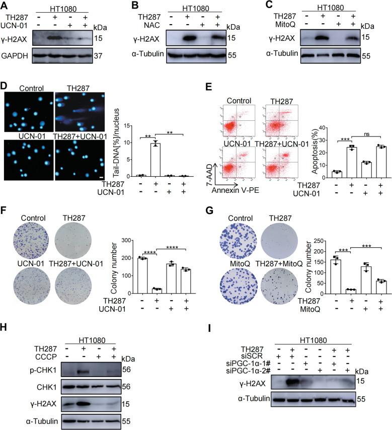
Reactive oxygen species (ROS) serve as critical signals in various cellular processes. Excessive ROS cause cell death or senescence and mediates the therapeutic effect of many cancer drugs. Recent studies showed that ROS increasingly accumulate during G2/M arrest, the underlying mechanism, however, has not been fully elucidated. Here, we show that in cancer cells treated with anticancer agent TH287 or paclitaxel that causes M arrest, mitochondria accumulate robustly and produce excessive mitochondrial superoxide, which causes oxidative DNA damage and undermines cell survival and proliferation. While mitochondrial mass is greatly increased in cells arrested at M phase, the mitochondrial function is compromised, as reflected by reduced mitochondrial membrane potential, increased SUMOylation and acetylation of mitochondrial proteins, as well as an increased metabolic reliance on glycolysis. CHK1 functional disruption decelerates cell cycle, spares the M arrest and attenuates mitochondrial oxidative stress. Induction of mitophagy and blockade of mitochondrial biogenesis, measures that reduce mitochondrial accumulation, also decelerate cell cycle and abrogate M arrest-coupled mitochondrial oxidative stress. These results suggest that cell cycle progression and mitochondrial homeostasis are interdependent and coordinated, and that impairment of mitochondrial homeostasis and the associated redox signaling may mediate the antineoplastic effect of the M arrest-inducing chemotherapeutics. Our findings provide insights into the fate of cells arrested at M phase and have implications in cancer therapy.
活性氧 (ROS) 作为各种细胞过程中的关键信号分子发挥作用。过量的 ROS 会导致细胞死亡或衰老,并介导许多癌症药物的治疗效果。最近的研究表明,ROS 在 G2/M 期阻滞时会逐渐积累,但其潜在机制尚未完全阐明。在这里,我们发现,在用抗癌剂 TH287 或紫杉醇处理导致 M 期阻滞的癌细胞时,线粒体大量积累并产生过多的线粒体超氧阴离子,导致氧化 DNA 损伤,并破坏细胞的存活和增殖。虽然在 M 期阻滞的细胞中线粒体质量大大增加,但线粒体功能受损,表现为线粒体膜电位降低、线粒体蛋白的 SUMO 化和乙酰化增加,以及代谢对糖酵解的依赖性增加。CHK1 功能障碍会减缓细胞周期,避免 M 期阻滞,并减轻线粒体氧化应激。诱导线粒体自噬和阻断线粒体生物发生,这些减少线粒体积累的措施也会减缓细胞周期并消除与 M 期阻滞相关的线粒体氧化应激。这些结果表明,细胞周期进程和线粒体动态平衡是相互依存和协调的,线粒体动态平衡的破坏和相关的氧化还原信号可能介导 M 期阻滞诱导的化疗药物的抗肿瘤作用。我们的研究结果为 M 期阻滞细胞的命运提供了新的见解,并对癌症治疗具有重要意义。