Suppr超能文献

生物功能化细菌纤维素支架支持人胚胎干细胞源性多巴胺能祖细胞的模式形成和扩增。

Biofunctionalised bacterial cellulose scaffold supports the patterning and expansion of human embryonic stem cell-derived dopaminergic progenitor cells.

机构信息

Department of Chemical Engineering and Biotechnology, University of Cambridge, West Cambridge Site, Philippa Fawcett Drive, Cambridge, CB3 0AS, UK.

John Van Geest Centre for Brain Repair and WT-MRC Cambridge Stem Cell Institute, University of Cambridge, Cambridge, CB2 0PY, UK.

出版信息

Stem Cell Res Ther. 2021 Nov 13;12(1):574. doi: 10.1186/s13287-021-02639-5.

Abstract

BACKGROUND

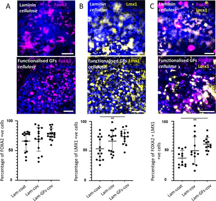
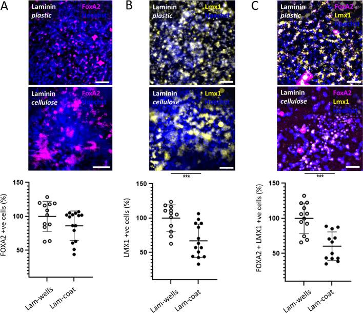
Stem cell-based therapies for neurodegenerative diseases like Parkinson's disease are a promising approach in regenerative medicine and are now moving towards early stage clinical trials. However, a number of challenges remain including the ability to grow stem cells in vitro on a 3-dimensional scaffold, as well as their loss, by leakage or cell death, post-implantation. These issues could, however, be helped through the use of scaffolds that support the growth and differentiation of stem cells both in vitro and in vivo. The present study focuses on the use of bacterial cellulose as an in vitro scaffold to promote the growth of different stem cell-derived cell types. Bacterial cellulose was used because of its remarkable properties such as its wettability, ability to retain water and low stiffness, all of which is similar to that found in brain tissue.

METHODS

We cultured human embryonic stem cell-derived progenitor cells on bacterial cellulose with growth factors that were covalently functionalised to the surface via silanisation. Epifluorescence microscopy and immunofluorescence were used to detect the differentiation of stem cells into dopaminergic ventral midbrain progenitor cells. We then quantified the proportion of cells that differentiated into progenitor cells and compared the effect of growing cells on biofunctionalised cellulose versus standard cellulose.

RESULTS

We show that the covalent functionalisation of bacterial cellulose sheets with bioactive peptides improves the growth and differentiation of human pluripotent stem cells into dopaminergic neuronal progenitors.

CONCLUSIONS

This study suggests that the biocompatible material, bacterial cellulose, has potential applications in cell therapy approaches as a means to repair damage to the central nervous system, such as in Parkinson's disease but also in tissue engineering.

摘要

背景

基于干细胞的治疗方法可用于神经退行性疾病,如帕金森病,是再生医学中很有前途的方法,目前正处于早期临床试验阶段。然而,仍有许多挑战需要克服,包括在 3D 支架上体外培养干细胞的能力,以及在植入后干细胞的流失,如渗漏或细胞死亡。然而,通过使用支架来支持干细胞在体外和体内的生长和分化,可以帮助解决这些问题。本研究重点关注使用细菌纤维素作为体外支架来促进不同干细胞来源的细胞类型的生长。选择细菌纤维素是因为它具有显著的特性,如润湿性、保水性和低刚性,这些特性都类似于脑组织。

方法

我们在细菌纤维素上培养人胚胎干细胞衍生的祖细胞,使用通过硅烷化作用共价功能化到表面的生长因子。使用荧光显微镜和免疫荧光检测干细胞分化为多巴胺能腹侧中脑神经祖细胞的情况。然后我们定量检测分化为祖细胞的细胞比例,并比较了在生物功能化纤维素和标准纤维素上培养细胞的效果。

结果

我们表明,细菌纤维素片的共价功能化与生物活性肽可改善人多能干细胞向多巴胺能神经元祖细胞的生长和分化。

结论

这项研究表明,生物相容性材料细菌纤维素在细胞治疗方法中具有潜在的应用前景,可用于修复中枢神经系统损伤,如帕金森病,也可用于组织工程。

https://cdn.ncbi.nlm.nih.gov/pmc/blobs/9f44/8590306/32c46a139390/13287_2021_2639_Fig1_HTML.jpg

文献检索

告别复杂PubMed语法,用中文像聊天一样搜索,搜遍4000万医学文献。AI智能推荐,让科研检索更轻松。

立即免费搜索

文件翻译

保留排版,准确专业,支持PDF/Word/PPT等文件格式,支持 12+语言互译。

免费翻译文档

深度研究

AI帮你快速写综述,25分钟生成高质量综述,智能提取关键信息,辅助科研写作。

立即免费体验