Suppr超能文献

在培养的海马神经元中化学诱导长时程增强后,Arc阳性神经元中相关活动的选择性增加。

Selective increase of correlated activity in Arc-positive neurons after chemically induced long-term potentiation in cultured hippocampal neurons.

作者信息

Jiang Yuheng, VanDongen Antonius M J

机构信息

Program for Neuroscience and Behavioral Disorders, Duke-NUS Medical School, Singapore 169857.

Program for Neuroscience and Behavioral Disorders, Duke-NUS Medical School, Singapore 169857

出版信息

eNeuro. 2021 Nov 12;8(6). doi: 10.1523/ENEURO.0540-20.2021.

Abstract

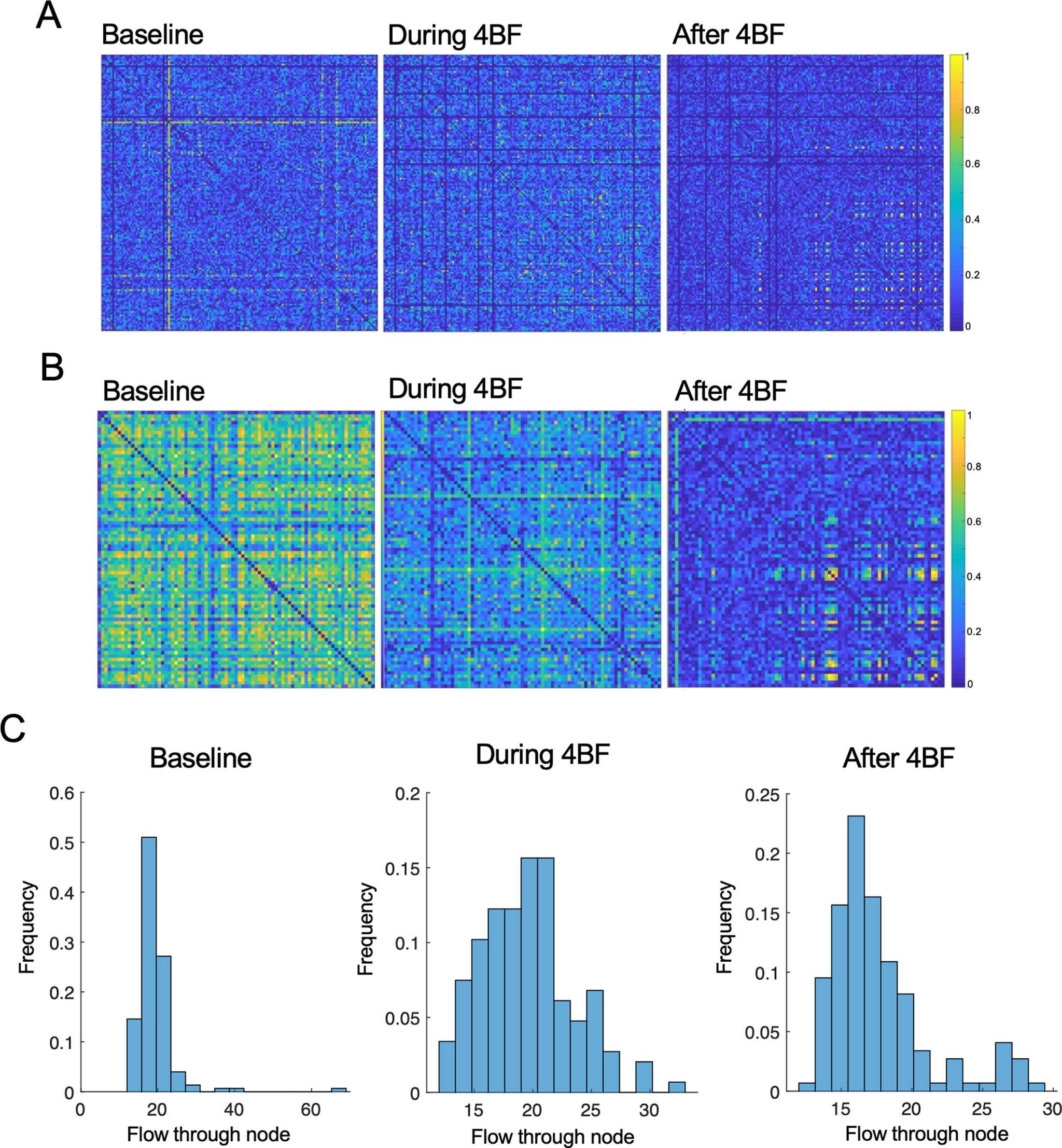
The activity-dependent expression of immediate-early genes (IEGs) has been utilised to label memory traces. However, their roles in engram specification are incompletely understood. Outstanding questions remain as to whether expression of IEGs can interplay with network properties such as functional connectivity and also if neurons expressing different IEGs are functionally distinct. In order to connect IEG expression at the cellular level with changes in functional-connectivity, we investigated the expression of 2 IEGs, Arc and c-Fos, in cultured hippocampal neurons. Primary neuronal cultures were treated with a chemical cocktail (4-aminopyridine, bicuculline, and forskolin) to increase neuronal activity, IEG expression, and induce chemical long-term potentiation. Neuronal firing is assayed by intracellular calcium imaging using GCaMP6m and expression of IEGs is assessed by immunofluorescence staining. We noted an emergent network property of refinement in network activity, characterized by a global downregulation of correlated activity, together with an increase in correlated activity between subsets of specific neurons. Subsequently, we show that Arc expression correlates with the effects of refinement, as the increase in correlated activity occurs specifically between Arc-positive neurons. The expression patterns of the IEGs c-Fos and Arc strongly overlap, but Arc was more selectively expressed than c-Fos. A subpopulation of neurons positive for both Arc and c-Fos shows increased correlated activity, while correlated firing between Arc+/cFos- neurons is reduced. Our results relate neuronal activity-dependent expression of the IEGs Arc and c-Fos on the individual cellular level to changes in correlated activity of the neuronal network.Establishing a stable long-lasting memory requires neuronal network-level changes in connection strengths in a subset of neurons, which together constitute a memory trace or engram. Two genes, c-Fos and Arc, have been implicated to play critical roles in the formation of the engram. They have been studied extensively at the cellular/molecular level, and have been used as markers of memory traces in mice. We have correlated Arc and c-Fos cellular expression with refinement of correlated neuronal activity following pharmacological activation of networks formed by cultured hippocampal neurons. Whereas there is a global loss of correlated activity, Arc-positive neurons show selectively increased correlated activity. Arc is more selectively expressed than c-Fos, but the two genes act together in encoding information about changes in correlated firing.

摘要

即刻早期基因(IEGs)的活性依赖型表达已被用于标记记忆痕迹。然而,它们在记忆印迹形成中的作用尚未完全明确。关于IEGs的表达是否能与诸如功能连接性等网络特性相互作用,以及表达不同IEGs的神经元在功能上是否不同,仍存在突出问题。为了将细胞水平上的IEGs表达与功能连接性的变化联系起来,我们研究了培养的海马神经元中两种IEGs,即Arc和c-Fos的表达。用化学混合物(4-氨基吡啶、荷包牡丹碱和福斯高林)处理原代神经元培养物,以增加神经元活性、IEGs表达并诱导化学性长时程增强。使用GCaMP6m通过细胞内钙成像检测神经元放电,通过免疫荧光染色评估IEGs的表达。我们注意到网络活动中出现了一种精细化的网络特性,其特征是相关活动的整体下调,同时特定神经元亚群之间的相关活动增加。随后,我们发现Arc表达与精细化效应相关,因为相关活动的增加特别发生在Arc阳性神经元之间。IEGs c-Fos和Arc的表达模式强烈重叠,但Arc的表达比c-Fos更具选择性。同时对Arc和c-Fos呈阳性的神经元亚群显示出相关活动增加,而Arc+/cFos-神经元之间的相关放电减少。我们的结果将IEGs Arc和c-Fos在个体细胞水平上的活性依赖型表达与神经元网络相关活动的变化联系起来。建立稳定持久的记忆需要神经元网络水平上一部分神经元连接强度的变化,这些神经元共同构成记忆痕迹或印迹。两个基因,c-Fos和Arc,被认为在印迹形成中起关键作用。它们已在细胞/分子水平上得到广泛研究,并已被用作小鼠记忆痕迹的标记物。我们将Arc和c-Fos的细胞表达与培养的海马神经元形成的网络经药理学激活后相关神经元活动的精细化联系起来。虽然存在相关活动的整体丧失,但Arc阳性神经元显示出选择性增加的相关活动。Arc的表达比c-Fos更具选择性,但这两个基因共同作用来编码关于相关放电变化的信息。

https://cdn.ncbi.nlm.nih.gov/pmc/blobs/5d96/8658543/e3eeb367f9f4/ENEURO.0540-20.2021_f001.jpg

文献AI研究员

20分钟写一篇综述,助力文献阅读效率提升50倍。

立即体验

用中文搜PubMed

大模型驱动的PubMed中文搜索引擎

马上搜索

文档翻译

学术文献翻译模型,支持多种主流文档格式。

立即体验