Suppr超能文献

机械应力信号在胰腺癌细胞中引发 p38 MAPK 和 JNK 依赖性细胞骨架重塑,并通过 Rac1/cdc42/肌球蛋白 II 促进细胞迁移。

Mechanical Stress Signaling in Pancreatic Cancer Cells Triggers p38 MAPK- and JNK-Dependent Cytoskeleton Remodeling and Promotes Cell Migration via Rac1/cdc42/Myosin II.

机构信息

Cancer Biophysics Laboratory, Department of Mechanical and Manufacturing Engineering, University of Cyprus, Nicosia, Cyprus.

Department of Bioengineering, University of Pittsburgh, Pittsburgh, Pennsylvania.

出版信息

Mol Cancer Res. 2022 Mar 1;20(3):485-497. doi: 10.1158/1541-7786.MCR-21-0266.

Abstract

UNLABELLED

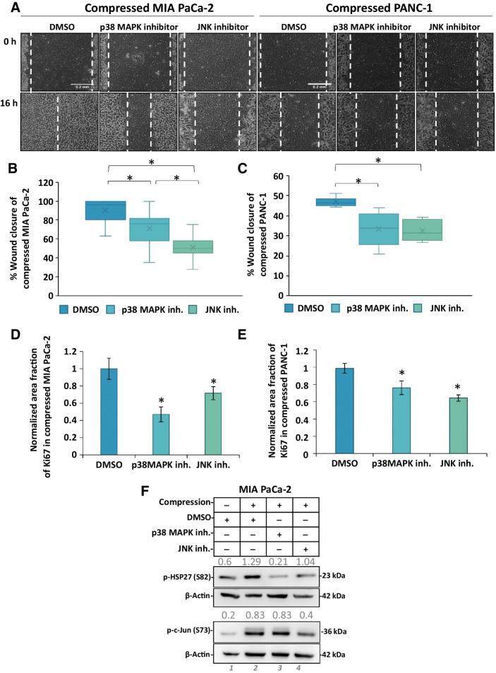
Advanced or metastatic pancreatic cancer is highly resistant to existing therapies, and new treatments are urgently needed to improve patient outcomes. Current studies focus on alternative treatment approaches that target the abnormal microenvironment of pancreatic tumors and the resulting elevated mechanical stress in the tumor interior. Nevertheless, the underlying mechanisms by which mechanical stress regulates pancreatic cancer metastatic potential remain elusive. Herein, we used a proteomic assay to profile mechanical stress-induced signaling cascades that drive the motility of pancreatic cancer cells. Proteomic analysis, together with selective protein inhibition and siRNA treatments, revealed that mechanical stress enhances cell migration through activation of the p38 MAPK/HSP27 and JNK/c-Jun signaling axes, and activation of the actin cytoskeleton remodelers: Rac1, cdc42, and myosin II. In addition, mechanical stress upregulated transcription factors associated with epithelial-to-mesenchymal transition and stimulated the formation of stress fibers and filopodia. p38 MAPK and JNK inhibition resulted in lower cell proliferation and more effectively blocked cell migration under mechanical stress compared with control conditions. The enhanced tumor cell motility under mechanical stress was potently reduced by cdc42 and Rac1 silencing with no effects on proliferation. Our results highlight the importance of targeting aberrant signaling in cancer cells that have adapted to mechanical stress in the tumor microenvironment, as a novel approach to effectively limit pancreatic cancer cell migration.

IMPLICATIONS

Our findings highlight that mechanical stress activated the p38 MAPK and JNK signaling axis and stimulated pancreatic cancer cell migration via upregulation of the actin cytoskeleton remodelers cdc42 and Rac1.

摘要

未加标签

晚期或转移性胰腺癌对现有疗法具有高度抗性,迫切需要新的治疗方法来改善患者的预后。目前的研究集中在替代治疗方法上,这些方法针对的是胰腺肿瘤异常的微环境以及肿瘤内部由此产生的升高的机械应力。然而,机械应力调节胰腺癌转移潜力的潜在机制仍难以捉摸。在此,我们使用蛋白质组学分析方法来分析导致胰腺癌细胞运动的机械应激诱导的信号级联。蛋白质组学分析,以及选择性蛋白质抑制和 siRNA 处理,揭示了机械应激通过激活 p38 MAPK/HSP27 和 JNK/c-Jun 信号轴以及激活肌动蛋白细胞骨架重塑剂:Rac1、CDC42 和肌球蛋白 II 来增强细胞迁移。此外,机械应激上调了与上皮间质转化相关的转录因子,并刺激了应激纤维和丝状伪足的形成。与对照条件相比,p38 MAPK 和 JNK 抑制导致细胞增殖减少,并且在机械应激下更有效地阻止了细胞迁移。CDC42 和 Rac1 沉默强烈减少了机械应激下增强的肿瘤细胞迁移,而对增殖没有影响。我们的研究结果强调了靶向适应肿瘤微环境中机械应力的癌细胞中异常信号的重要性,这是一种有效限制胰腺癌细胞迁移的新方法。

意义

我们的研究结果表明,机械应力通过上调肌动蛋白细胞骨架重塑剂 CDC42 和 Rac1 激活了 p38 MAPK 和 JNK 信号通路,并刺激了胰腺癌细胞迁移。

https://cdn.ncbi.nlm.nih.gov/pmc/blobs/49a1/9381108/a27cd64b1c76/485fig1.jpg

文献AI研究员

20分钟写一篇综述,助力文献阅读效率提升50倍。

立即体验

用中文搜PubMed

大模型驱动的PubMed中文搜索引擎

马上搜索

文档翻译

学术文献翻译模型,支持多种主流文档格式。

立即体验