Charité - Universitätsmedizin Berlin, corporate member of Freie Universität Berlin, Humboldt-Universität zu Berlin, and Berlin Institute of Health, Department of Hematology, Oncology, and Cancer Immunology, Berlin, Germany.
Charité - Universitätsmedizin Berlin, corporate member of Freie Universität Berlin, Humboldt-Universität zu Berlin, and Berlin Institute of Health, Department of Gynecology with Center for Oncological Surgery, Berlin, Germany.
Leukemia. 2022 Apr;36(4):1102-1110. doi: 10.1038/s41375-021-01469-x. Epub 2021 Nov 15.
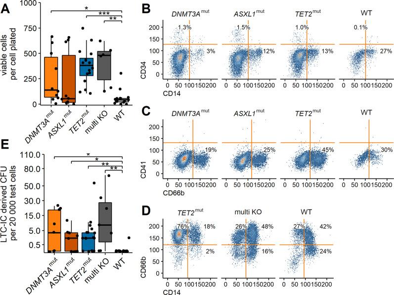
To investigate clonal hematopoiesis associated gene mutations in vitro and to unravel the direct impact on the human stem and progenitor cell (HSPC) compartment, we targeted healthy, young hematopoietic progenitor cells, derived from umbilical cord blood samples, with CRISPR/Cas9 technology. Site-specific mutations were introduced in defined regions of DNMT3A, TET2, and ASXL1 in CD34 progenitor cells that were subsequently analyzed in short-term as well as long-term in vitro culture assays to assess self-renewal and differentiation capacities. Colony-forming unit (CFU) assays revealed enhanced self-renewal of TET2 mutated (TET2) cells, whereas ASXL1 as well as DNMT3A cells did not reveal significant changes in short-term culture. Strikingly, enhanced colony formation could be detected in long-term culture experiments in all mutants, indicating increased self-renewal capacities. While we could also demonstrate preferential clonal expansion of distinct cell clones for all mutants, the clonal composition after long-term culture revealed a mutation-specific impact on HSPCs. Thus, by using primary umbilical cord blood cells, we were able to investigate epigenetic driver mutations without confounding factors like age or a complex mutational landscape, and our findings provide evidence for a direct impact of clonal hematopoiesis-associated mutations on self-renewal and clonal composition of human stem and progenitor cells.
为了研究体外与克隆性造血相关的基因突变,并阐明其对人类造血干/祖细胞(HSPC)的直接影响,我们使用 CRISPR/Cas9 技术靶向来自脐带血样本的健康年轻造血祖细胞。在 CD34 祖细胞中,我们在 DNMT3A、TET2 和 ASXL1 的特定区域引入了定点突变,随后在短期和长期的体外培养实验中对其进行分析,以评估自我更新和分化能力。集落形成单位(CFU)实验显示 TET2 突变(TET2)细胞的自我更新能力增强,而 ASXL1 和 DNMT3A 细胞在短期培养中没有明显变化。引人注目的是,所有突变体在长期培养实验中均可检测到增强的集落形成,表明自我更新能力增强。虽然我们还可以证明所有突变体的特定细胞克隆均优先克隆扩增,但长期培养后的克隆组成显示出对 HSPC 的突变特异性影响。因此,通过使用原发性脐带血细胞,我们能够在没有年龄或复杂突变景观等混杂因素的情况下研究表观遗传驱动突变,我们的发现为克隆性造血相关突变对人类造血干/祖细胞的自我更新和克隆组成的直接影响提供了证据。