Laboratory of Developmental Cell Biology and Disease, School of Ophthalmology and Optometry and Eye Hospital, Wenzhou Medical University, Wenzhou, China.
State Key Laboratory of Ophthalmology, Optometry and Vision Science, Wenzhou Medical University, Wenzhou, China.
Invest Ophthalmol Vis Sci. 2021 Nov 1;62(14):18. doi: 10.1167/iovs.62.14.18.
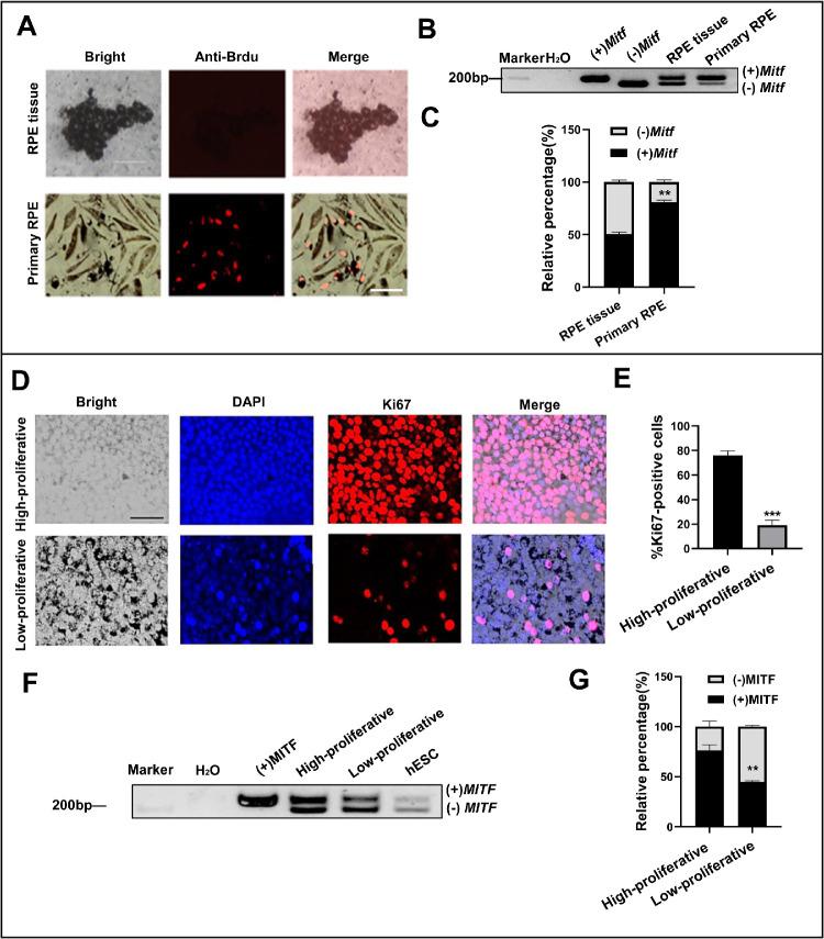
Retinal pigment epithelium (RPE) cell proliferation is precisely regulated to maintain retinal homoeostasis. Microphthalmia-associated transcription factor (MITF), a critical transcription factor in RPE cells, has two alternatively spliced isoforms: (+)MITF and (-)MITF. Previous work has shown that (-)MITF but not (+)MITF inhibits RPE cell proliferation. This study aims to investigate the role of long non-coding RNA (lncRNA) nuclear-enriched abundant transcript 1 (NEAT1) in regulating MITF splicing and hence proliferation of RPE cells.
Mouse RPE, primary cultured mouse RPE cells, and different proliferative human embryonic stem cell (hESC)-RPE cells were used to evaluate the expression of (+)MITF, (-)MITF, and NEAT1 by reverse-transcription PCR (RT-PCR) or quantitative RT-PCR. NEAT1 was knocked down using specific small interfering RNAs (siRNAs). Splicing factor proline- and glutamine-rich (SFPQ) was overexpressed with the use of lentivirus infection. Cell proliferation was analyzed by cell number counting and Ki67 immunostaining. RNA immunoprecipitation (RIP) was used to analyze the co-binding between the SFPQ and MITF or NEAT1.
NEAT1 was highly expressed in proliferative RPE cells, which had low expression of (-)MITF. Knockdown of NEAT1 in RPE cells switched the MITF splicing pattern to produce higher levels of (-)MITF and inhibited cell proliferation. Mechanistically, NEAT1 recruited SFPQ to bind directly with MITF mRNA to regulate its alternative splicing. Overexpression of SFPQ in ARPE-19 cells enhanced the binding enrichment of SFPQ to MITF and increased the splicing efficiency of (+)MITF. The binding affinity between SFPQ and MITF was decreased after NEAT1 knockdown.
NEAT1 acts as a scaffold to recruit SFPQ to MITF mRNA and promote its binding affinity, which plays an important role in regulating the alternative splicing of MITF and RPE cell proliferation.
视网膜色素上皮(RPE)细胞的增殖受到精确调控以维持视网膜内稳态。小眼畸形相关转录因子(MITF)是 RPE 细胞中的关键转录因子,具有两种选择性剪接异构体:(+)MITF 和(-)MITF。先前的研究表明,(-)MITF 而非(+)MITF 抑制 RPE 细胞增殖。本研究旨在探讨长链非编码 RNA(lncRNA)核丰富丰富转录物 1(NEAT1)在调节 MITF 剪接进而调节 RPE 细胞增殖中的作用。
使用小鼠 RPE、原代培养的小鼠 RPE 细胞和不同增殖的人胚胎干细胞(hESC)-RPE 细胞,通过逆转录 PCR(RT-PCR)或实时定量 RT-PCR 评估(+)MITF、(-)MITF 和 NEAT1 的表达。使用特异性小干扰 RNA(siRNA)敲低 NEAT1。使用慢病毒感染过表达剪接因子脯氨酸和谷氨酰胺丰富(SFPQ)。通过细胞计数和 Ki67 免疫染色分析细胞增殖。RNA 免疫沉淀(RIP)用于分析 SFPQ 与 MITF 或 NEAT1 的共结合。
NEAT1 在增殖的 RPE 细胞中高度表达,而(-)MITF 表达水平较低。RPE 细胞中 NEAT1 的敲低将 MITF 剪接模式切换为产生更高水平的(-)MITF 并抑制细胞增殖。机制上,NEAT1 募集 SFPQ 直接与 MITF mRNA 结合,调节其选择性剪接。ARPE-19 细胞中 SFPQ 的过表达增强了 SFPQ 与 MITF 的结合富集,并增加了(+)MITF 的剪接效率。NEAT1 敲低后 SFPQ 与 MITF 的结合亲和力降低。
NEAT1 作为一种支架,募集 SFPQ 到 MITF mRNA 并增强其结合亲和力,在调节 MITF 的选择性剪接和 RPE 细胞增殖中发挥重要作用。