Suppr超能文献

环状 RNA SETDB1 敲低通过 miR-129-3p 依赖调控 MAP3K3 抑制浆液性卵巢癌的恶性进展。

CircSETDB1 knockdown inhibits the malignant progression of serous ovarian cancer through miR-129-3p-dependent regulation of MAP3K3.

机构信息

Department of Gynaecology, Yantaishan Hospital, No.91 Jiefang Road, Zhifu DistrictShandong Province, Yantai, 264001, China.

出版信息

J Ovarian Res. 2021 Nov 17;14(1):160. doi: 10.1186/s13048-021-00875-0.

Abstract

BACKGROUND

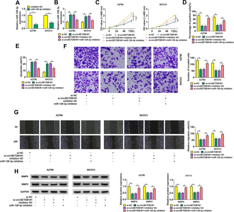
Circular RNA (circRNA) is recently found to participate in the regulation of tumor progression, including ovarian cancer. However, the application of circRNA SET domain bifurcated histone lysine methyltransferase 1 (circSETDB1) as a therapeutic target in serous ovarian cancer (SOC) remains to be elucidated. Herein, circSETDB1 role in SOC malignant progression and underlying mechanism are revealed.

METHODS

The expression of circSETDB1, microRNA-129-3p (miR-129-3p) and mitogen-activated protein kinase kinase kinase 3 (MAP3K3) messenger RNA (mRNA) was detected by quantitative real-time polymerase chain reaction. Protein abundance was determined by western blot analysis. Cell proliferation, apoptosis, invasion and migration were demonstrated by cell counting kit-8 and 5-Ethynyl-29-deoxyuridine assays, flow cytometry analysis, transwell invasion assay and wound-healing assay, respectively. The interaction between miR-129-3p and circSETDB1 or MAP3K3 was predicted by online database, and identified by mechanism assays. The effect of circSETDB1 knockdown on tumor formation in vivo was unveiled by mouse model experiment.

RESULTS

CircSETDB1 and MAP3K3 expression were apparently upregulated, whereas miR-129-3p expression was downregulated in SOC tissues and cells in comparison with normal fallopian tube tissues or normal ovarian epithelial cells. CircSETDB1 knockdown inhibited cell proliferation, invasion and migration, but induced cell apoptosis in SOC cells. Additionally, miR-129-3p inhibitor impaired circSETDB1 silencing-mediated SOC malignant progression. MiR-129-3p repressed SOC cell processes via binding to MAP3K3. Furthermore, circSETDB1 knockdown suppressed tumor growth in vivo.

CONCLUSION

CircSETDB1 silencing repressed SOC malignant progression through miR-129-3p/MAP3K3 pathway. This study supports circSETDB1 as a new therapeutic target for SOC.

摘要

背景

环状 RNA (circRNA) 最近被发现参与肿瘤进展的调控,包括卵巢癌。然而,环状 RNA SET 域分叉组蛋白赖氨酸甲基转移酶 1(circSETDB1)作为浆液性卵巢癌(SOC)的治疗靶点的应用仍有待阐明。本文揭示了 circSETDB1 在 SOC 恶性进展中的作用及其潜在机制。

方法

通过定量实时聚合酶链反应检测 circSETDB1、微小 RNA-129-3p(miR-129-3p)和丝裂原活化蛋白激酶激酶激酶 3(MAP3K3)信使 RNA(mRNA)的表达。通过 Western blot 分析测定蛋白丰度。通过细胞计数试剂盒-8 和 5-乙炔基-29-脱氧尿苷测定、流式细胞术分析、Transwell 侵袭试验和划痕愈合试验分别证明细胞增殖、凋亡、侵袭和迁移。通过在线数据库预测 miR-129-3p 与 circSETDB1 或 MAP3K3 的相互作用,并通过机制试验进行鉴定。通过小鼠模型实验揭示了 circSETDB1 敲低对体内肿瘤形成的影响。

结果

与正常输卵管组织或正常卵巢上皮细胞相比,SOC 组织和细胞中 circSETDB1 和 MAP3K3 的表达明显上调,而 miR-129-3p 的表达下调。circSETDB1 敲低抑制 SOC 细胞的增殖、侵袭和迁移,但诱导 SOC 细胞凋亡。此外,miR-129-3p 抑制剂损害了 circSETDB1 沉默介导的 SOC 恶性进展。miR-129-3p 通过与 MAP3K3 结合来抑制 SOC 细胞过程。此外,circSETDB1 敲低抑制体内肿瘤生长。

结论

circSETDB1 沉默通过 miR-129-3p/MAP3K3 通路抑制 SOC 恶性进展。本研究支持 circSETDB1 作为 SOC 的一个新的治疗靶点。

https://cdn.ncbi.nlm.nih.gov/pmc/blobs/1981/8597278/05dac8e2f2a0/13048_2021_875_Fig1_HTML.jpg

文献AI研究员

20分钟写一篇综述,助力文献阅读效率提升50倍。

立即体验

用中文搜PubMed

大模型驱动的PubMed中文搜索引擎

马上搜索

文档翻译

学术文献翻译模型,支持多种主流文档格式。

立即体验