Suppr超能文献

长链非编码 RNA SNHG12 缺乏通过改变内皮细胞周期通路来损害缺血肢体的新血管生成。

Deficiency of lncRNA SNHG12 impairs ischemic limb neovascularization by altering an endothelial cell cycle pathway.

机构信息

Department of Medicine, Cardiovascular Division, Brigham and Women's Hospital, Harvard Medical School, Boston, Massachusetts, USA.

Department of Cardiovascular Surgery, Shanghai East Hospital, Tongji University School of Medicine, Shanghai, China.

出版信息

JCI Insight. 2022 Jan 11;7(1):e150761. doi: 10.1172/jci.insight.150761.

Abstract

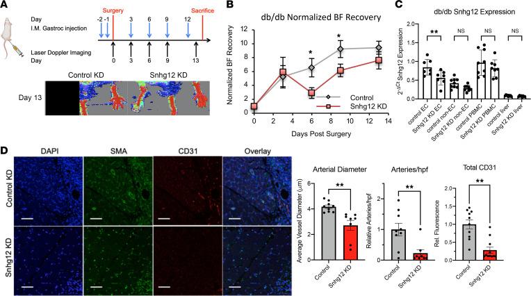
SNHG12, a long noncoding RNA (lncRNA) dysregulated in atherosclerosis, is known to be a key regulator of vascular senescence in endothelial cells (ECs). However, its role in angiogenesis and peripheral artery disease has not been elucidated. Hind-limb ischemia studies using femoral artery ligation (FAL) in mice showed that SNHG12 expression falls readily in the acute phase of the response to limb ischemia in gastrocnemius muscle and recovers to normal when blood flow recovery is restored to ischemic muscle, indicating that it likely plays a role in the angiogenic response to ischemia. Gain- and loss-of-function studies demonstrated that SNHG12 regulated angiogenesis - SNHG12 deficiency reduced cell proliferation, migration, and endothelial sprouting, whereas overexpression promoted these angiogenic functions. We identified SNHG12 binding partners by proteomics that may contribute to its role in angiogenesis, including IGF-2 mRNA-binding protein 3 (IGF2BP3, also known as IMP3). RNA-Seq profiling of SNHG12-deficient ECs showed effects on angiogenesis pathways and identified a strong effect on cell cycle regulation, which may be modulated by IMP3. Knockdown of SNHG12 in mice undergoing FAL using injected gapmeRs) decreased angiogenesis, an effect that was more pronounced in a model of insulin-resistant db/db mice. RNA-Seq profiling of the EC and non-EC compartments in these mice revealed a likely role of SNHG12 knockdown on Wnt, Notch, and angiopoietin signaling pathways. Together, these findings indicate that SNHG12 plays an important role in the angiogenic EC response to ischemia.

摘要

SNHG12 是一种在动脉粥样硬化中失调的长非编码 RNA(lncRNA),已知是内皮细胞(ECs)血管衰老的关键调节因子。然而,其在血管生成和外周动脉疾病中的作用尚未阐明。在小鼠中使用股动脉结扎(FAL)进行的后肢缺血研究表明,SNHG12 表达在腓肠肌对肢体缺血的急性反应中迅速下降,并且当血流恢复到缺血肌肉时恢复正常,表明它可能在血管生成对缺血的反应中发挥作用。增益和功能丧失研究表明,SNHG12 调节血管生成 - SNHG12 缺乏减少细胞增殖、迁移和内皮芽生,而过表达则促进这些血管生成功能。我们通过蛋白质组学鉴定了 SNHG12 的结合伙伴,这些伙伴可能有助于其在血管生成中的作用,包括 IGF-2 mRNA 结合蛋白 3(IGF2BP3,也称为 IMP3)。SNHG12 缺陷型 ECs 的 RNA-Seq 分析显示对血管生成途径有影响,并确定对细胞周期调节有强烈影响,IMP3 可能对其进行调节。使用注射的 gapmeRs 在 FAL 中对小鼠进行 SNHG12 敲低会减少血管生成,在胰岛素抵抗 db/db 小鼠模型中这种作用更为明显。这些小鼠的 EC 和非 EC 区室的 RNA-Seq 分析揭示了 SNHG12 敲低可能对 Wnt、Notch 和血管生成素信号通路的作用。总之,这些发现表明 SNHG12 在缺血后 EC 对血管生成的反应中发挥重要作用。

https://cdn.ncbi.nlm.nih.gov/pmc/blobs/1135/8765056/9ddc4ba6ff57/jciinsight-7-150761-g111.jpg

文献检索

告别复杂PubMed语法,用中文像聊天一样搜索,搜遍4000万医学文献。AI智能推荐,让科研检索更轻松。

立即免费搜索

文件翻译

保留排版,准确专业,支持PDF/Word/PPT等文件格式,支持 12+语言互译。

免费翻译文档

深度研究

AI帮你快速写综述,25分钟生成高质量综述,智能提取关键信息,辅助科研写作。

立即免费体验