Suppr超能文献

关于 的线粒体全基因组特征分析:探索猫头鹰(鸮形目)的线粒体进化与系统发育

Characterization of the complete mitochondrial genome of : exploring the mitochondrial evolution and phylogeny of owls (Strigiformes).

作者信息

Yu Jiaojiao, Liu Jiabin, Li Cheng, Wu Wei, Feng Feifei, Wang Qizhi, Ying Xiaofeng, Qi Dunwu, Qi Guilan

机构信息

Chengdu Research Base of Giant Panda Breeding, Sichuan Key Laboratory of Conservation Biology for Endangered Wildlife, Chengdu, China.

Chengdu Academy of Agriculture and Forestry Sciences, Chengdu, China.

出版信息

Mitochondrial DNA B Resour. 2021 Nov 18;6(12):3443-3451. doi: 10.1080/23802359.2021.1995517. eCollection 2021.

Abstract

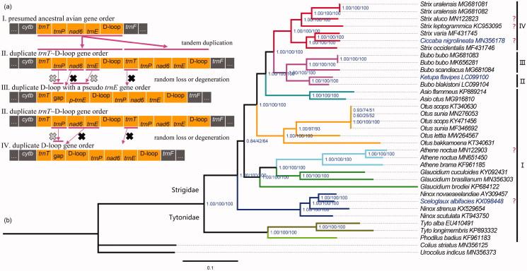
Large-scale molecular phylogenetic studies of the avian order Strigiformes have been performed, and numerous mitochondrial genomes have been determined. However, their intergeneric relationships are still controversial, and few comprehensive comparative analyses of mitochondrial genomes have been conducted on Strigiformes. In this study, the mitochondrial genome of was determined and compared with other Strigiformes. The mitochondrial genome was 16,951 bp in size. For Strigiformes, can be used as a suitable molecular marker for population genetic diversity, while is a candidate barcoding marker for species identification. All protein-coding genes may be under strong purifying selection pressure, and one extra cytosine insertion located in is common to all owls except , , and . Four different mitochondrial gene arrangement types were found among the Strigiformes mitogenomes, and their evolutionary relationship between each other can be perfectly explained by the tandem duplication and random loss model. The phylogenetic topologies using the mitochondrial genomes showed that target species had a closer relationship with than , the genus was paraphyletic, and the clade was located at the basal position of Strigidae lineage. Our phylogenetic trees also supported the previous recommendations that , , and should be transferred to , , and , respectively. These findings will be helpful in further unraveling the mitochondrial evolution and phylogeny of Strigiformes.

摘要

已经对鸮形目进行了大规模的分子系统发育研究,并且已经确定了许多线粒体基因组。然而,它们的属间关系仍然存在争议,并且很少对鸮形目的线粒体基因组进行全面的比较分析。在本研究中,确定了[物种名称]的线粒体基因组并与其他鸮形目物种进行了比较。[物种名称]的线粒体基因组大小为16,951 bp。对于鸮形目来说,[基因名称1]可以用作种群遗传多样性的合适分子标记,而[基因名称2]是物种鉴定的候选条形码标记。所有蛋白质编码基因可能都处于强烈的纯化选择压力之下,并且位于[位置]的一个额外的胞嘧啶插入在除了[物种名称1]、[物种名称2]和[物种名称3]之外的所有猫头鹰中都是常见的。在鸮形目的线粒体基因组中发现了四种不同的线粒体基因排列类型,并且它们之间的进化关系可以通过串联重复和随机丢失模型得到完美解释。使用线粒体基因组的系统发育拓扑结构表明,目标物种[物种名称4]与[物种名称5]的关系比与[物种名称6]的关系更密切,[属名1]属是并系的,并且[分支名称]分支位于草鸮科谱系的基部位置。我们的系统发育树也支持了之前的建议,即[物种名称1]、[物种名称2]和[物种名称3]应该分别转移到[新属名1]、[新属名2]和[新属名3]。这些发现将有助于进一步揭示鸮形目的线粒体进化和系统发育。

https://cdn.ncbi.nlm.nih.gov/pmc/blobs/d9c3/8604474/d016d89d271b/TMDN_A_1995517_F0001_C.jpg

文献AI研究员

20分钟写一篇综述,助力文献阅读效率提升50倍。

立即体验

用中文搜PubMed

大模型驱动的PubMed中文搜索引擎

马上搜索

文档翻译

学术文献翻译模型,支持多种主流文档格式。

立即体验