Suppr超能文献

通过综合分析构建肺癌中 hsa_circ_0043256 的环状 RNA-微小 RNA-信使 RNA 调控网络。

Construction of a circular RNA-microRNA-messenger RNA regulatory network of hsa_circ_0043256 in lung cancer by integrated analysis.

机构信息

SynBio Research Platform, Collaborative Innovation Center of Chemical Science and Engineering (Tianjin), School of Chemical Engineering and Technology, Tianjin University, Tianjin, China.

Tianjin Key Laboratory of Lung Cancer Metastasis and Tumor Microenvironment, Tianjin Lung Cancer Institute, Tianjin Medical University General Hospital, Tianjin, China.

出版信息

Thorac Cancer. 2022 Jan;13(1):61-75. doi: 10.1111/1759-7714.14226. Epub 2021 Nov 21.

Abstract

BACKGROUND

Patients with non-small cell lung cancer (NSCLC) are diagnosed in advanced stages and with a poor 5-year survival rate. There is a critical need to identify novel biomarkers to improve the therapy and overall prognosis of this disease.

METHODS

Differentially expressed genes (DEGs) were identified from three profiles of GSE101586, GSE101684 and GSE112214 using Venn diagrams. hsa_circ_0043256 were validated using quantitative real-time polymerase chain reaction (RT-qPCR). The circular RNA-microRNA-messenger RNA (circRNA-miRNA-mRNA) regulatory network was constructed with Cytoscape 3.7.0. Hub genes were identified with protein interaction (PPI) and validated with the Gene Expression Profiling Interactive Analysis (GEPIA), Human Protein Atlas (HPA) databases, and immunohistochemistry. Survival analyses were also performed using a Kaplan-Meier (KM) plotter. The effects of hsa_circ_0043256 on cell proliferation and cell cycles were evaluated by EdU staining and flow cytometry, respectively.

RESULTS

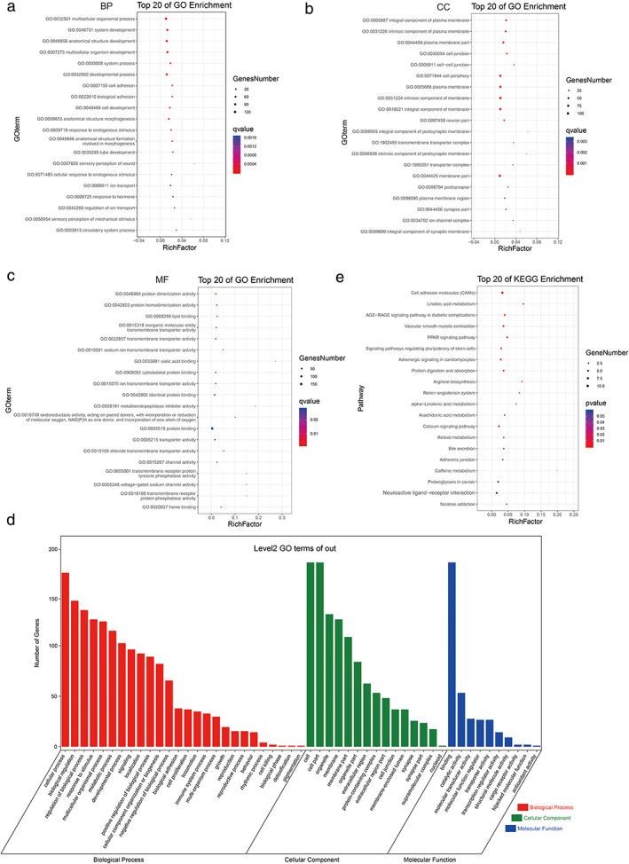
hsa_circ_0043256, hsa_circ_0029426 and hsa_circ_0049271 were obtained. Following RT-qPCR validation, hsa_circ_0043256 was selected for further analysis. In addition, functional experiment results indicated that hsa_circ_0043256 could inhibit cell proliferation and cell-cycle progression of NSCLC cells in vitro. Prediction by three online databases and combining with DEGs identified from The Cancer Genome Atlas (TCGA), a network containing one circRNAs, three miRNAs, and 209 mRNAs was developed. Gene Ontology (GO) and Kyoto Encyclopedia of Genes and Genomes (KEGG) pathway analysis indicated DEGs might be associated with lung cancer onset and progression. A PPI network based on the 209 genes was established, and five hub genes (BIRC5, SHCBP1, CCNA2, SKA3, and GINS1) were determined. Following verification of five hub genes using GEPIA database, HPA database, and immunohistochemistry. High expression of all five hub genes led to poor overall survival.

CONCLUSION

Our study constructed a circRNA-miRNA-mRNA network of hsa_circ_0043256. hsa_circ_0043256 may be a potential therapeutic target for lung cancer.

摘要

背景

非小细胞肺癌(NSCLC)患者在诊断时已处于晚期,五年生存率较差。因此,急需寻找新的生物标志物来改善此类疾病的治疗效果和整体预后。

方法

通过 Venn 图从 GSE101586、GSE101684 和 GSE112214 这三个数据集识别差异表达基因(DEGs)。采用实时定量聚合酶链反应(RT-qPCR)验证 hsa_circ_0043256。利用 Cytoscape 3.7.0 构建环状 RNA-微小 RNA-信使 RNA(circRNA-miRNA-mRNA)调控网络。通过蛋白质相互作用(PPI)和基因表达谱交互式分析(GEPIA)、人类蛋白质图谱(HPA)数据库以及免疫组织化学确定关键基因。采用 Kaplan-Meier(KM)绘图器进行生存分析。通过 EdU 染色和流式细胞术分别评估 hsa_circ_0043256 对细胞增殖和细胞周期的影响。

结果

筛选出 hsa_circ_0043256、hsa_circ_0029426 和 hsa_circ_0049271。经 RT-qPCR 验证后,选择 hsa_circ_0043256 进行进一步分析。此外,体外功能实验结果表明,hsa_circ_0043256 可以抑制 NSCLC 细胞的增殖和细胞周期进程。通过三个在线数据库预测,并结合癌症基因组图谱(TCGA)中的 DEGs,构建了包含一个 circRNA、三个 miRNA 和 209 个 mRNA 的网络。基因本体论(GO)和京都基因与基因组百科全书(KEGG)通路分析表明,DEGs 可能与肺癌的发生和进展有关。基于 209 个基因建立了 PPI 网络,并确定了五个关键基因(BIRC5、SHCBP1、CCNA2、SKA3 和 GINS1)。通过 GEPIA 数据库、HPA 数据库和免疫组织化学验证了五个关键基因,发现这五个关键基因的高表达均与整体生存不良相关。

结论

本研究构建了 hsa_circ_0043256 的 circRNA-miRNA-mRNA 网络。hsa_circ_0043256 可能是一种治疗肺癌的潜在靶点。

https://cdn.ncbi.nlm.nih.gov/pmc/blobs/856d/8720627/c3c644a2283b/TCA-13-61-g002.jpg

文献AI研究员

20分钟写一篇综述,助力文献阅读效率提升50倍。

立即体验

用中文搜PubMed

大模型驱动的PubMed中文搜索引擎

马上搜索

文档翻译

学术文献翻译模型,支持多种主流文档格式。

立即体验