Suppr超能文献

环状 RNA 谱研究揭示了 hsa_circ_0059665/miR-602 通路在乳腺癌中的调控作用。

The study on circRNA profiling uncovers the regulatory function of the hsa_circ_0059665/miR-602 pathway in breast cancer.

机构信息

Department of General Surgery, Hebei Key Laboratory of Colorectal Cancer Precision Diagnosis and Treatment, The First Hospital of Hebei Medical University, 89 Donggang Road, Shijiazhuang, Hebei, 050031, People's Republic of China.

Department of Histology and Embryology, Hebei Medical University, Shijiazhuang, Hebei, 050011, People's Republic of China.

出版信息

Sci Rep. 2024 Sep 4;14(1):20555. doi: 10.1038/s41598-024-71505-0.

Abstract

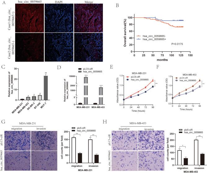
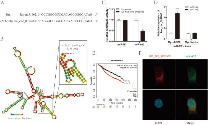
Abnormal expression of circRNAs has been observed in different types of carcinomas, and they play significant roles in the biology of these cancers. Nevertheless, the clinical relevance and functional mechanisms of the majority of circRNAs implicated in breast cancer progression remain unclear. The primary objective of our investigation is to uncover new circRNAs in breast cancer and elucidate the underlying mechanisms by which they exert their effects. The circRNA expression profile data for breast cancer and RNA-sequencing data were acquired from distinct public databases. Differentially expressed circRNAs and mRNA were identified through fold change filtering. The establishment of the competing endogenous RNAs (ceRNAs) network relied on the interplay between circular RNAs, miRNAs, and mRNAs. The hub genes were identified from the protein-protein interaction (PPI) regulatory network using the CytoHubba plugin in Cytoscape. Moreover, the expression levels and prognostic value of these hub genes in the PPI network were assessed using the GEPIA and Kaplan-Meier plotter databases. Fluorescence in situ hybridization (FISH) was used to identified the expression and intracellular localization of hsa_circ_0059665 by using the tissue microarray. Transwell analysis and CCK-8 analysis were performed to assess the invasion, migration, and proliferation abilities of breast cancer cells. Additionally, we investigated the interactions between hsa_circ_0059665 and miR-602 through various methods, including FISH, RNA-binding protein immunoprecipitation (RIP), and luciferase reporter assay. Rescue experiments were conducted to determine the potential regulatory role of hsa_circ_0059665 in breast cancer progression. A total of 252 differentially expressed circRNAs were identified. Among them, 246 circRNAs were up-regulated, while 6 circRNAs were down-regulated. Based on prediction and screening of circRNA-miRNA and miRNA-mRNA binding sites, we constructed a network consisting of circRNA-miRNA-mRNA interactions. In addition, we constructed a Protein-Protein Interaction (PPI) network and identified six hub genes. Moreover, the expression levels of these six hub genes in breast cancer tissues were found to be significantly lower. Furthermore, the survival analysis results revealed a significant correlation between low expression levels of KIT, FGF2, NTRK2, CAV1, LEP and poorer prognosis in breast cancer patients. The FISH experiment results indicated that hsa_circ_0059665 exhibits significant downregulation in breast cancer, and its decreased expression is linked to poor prognosis in breast cancer patients. Functional in vitro experiments revealed that overexpression of hsa_circ_0059665 can inhibit proliferation, migration and invasion abilities of breast cancer cells. Further molecular mechanism studies showed that hsa_circ_0059665 exerts its anticancer gene role by acting as a molecular sponge for miR-602. In our study, we constructed and analyzed a circRNA-related ceRNA regulatory network and found that hsa_circ_0059665 can act as a sponge for miR-602 and inhibit the proliferation, invasion and migration of breast cancer cells.

摘要

circRNAs 的异常表达已在多种类型的癌中观察到,它们在这些癌症的生物学中发挥着重要作用。然而,大多数与乳腺癌进展相关的 circRNAs 的临床相关性和功能机制仍不清楚。我们研究的主要目的是发现乳腺癌中的新 circRNAs,并阐明其发挥作用的潜在机制。我们从不同的公共数据库中获取了乳腺癌的 circRNA 表达谱数据和 RNA 测序数据。通过折叠变化过滤识别差异表达的 circRNAs 和 mRNA。通过 circRNA、miRNA 和 mRNA 之间的相互作用建立竞争性内源 RNA (ceRNA) 网络。使用 Cytoscape 中的 CytoHubba 插件从蛋白质-蛋白质相互作用 (PPI) 调控网络中识别枢纽基因。此外,使用 GEPIA 和 Kaplan-Meier plotter 数据库评估这些枢纽基因在 PPI 网络中的表达水平和预后价值。通过使用组织微阵列中的荧光原位杂交 (FISH) 来鉴定 hsa_circ_0059665 的表达和细胞内定位。通过 Transwell 分析和 CCK-8 分析评估乳腺癌细胞的侵袭、迁移和增殖能力。此外,我们通过各种方法研究了 hsa_circ_0059665 与 miR-602 之间的相互作用,包括 FISH、RNA 结合蛋白免疫沉淀 (RIP) 和荧光素酶报告基因分析。进行了挽救实验以确定 hsa_circ_0059665 在乳腺癌进展中的潜在调节作用。鉴定了 252 个差异表达的 circRNAs。其中,246 个 circRNAs 上调,6 个 circRNAs 下调。基于 circRNA-miRNA 和 miRNA-mRNA 结合位点的预测和筛选,我们构建了一个包含 circRNA-miRNA-mRNA 相互作用的网络。此外,我们构建了一个蛋白质-蛋白质相互作用 (PPI) 网络,并识别了六个枢纽基因。此外,发现这些六个枢纽基因在乳腺癌组织中的表达水平明显降低。此外,生存分析结果表明,KIT、FGF2、NTRK2、CAV1 和 LEP 低表达与乳腺癌患者预后不良显著相关。FISH 实验结果表明,hsa_circ_0059665 在乳腺癌中表达显著下调,其表达降低与乳腺癌患者预后不良相关。体外功能实验表明,hsa_circ_0059665 的过表达可抑制乳腺癌细胞的增殖、迁移和侵袭能力。进一步的分子机制研究表明,hsa_circ_0059665 通过作为 miR-602 的分子海绵发挥其抗癌基因作用。在我们的研究中,我们构建和分析了一个与 circRNA 相关的 ceRNA 调控网络,发现 hsa_circ_0059665 可以作为 miR-602 的分子海绵,抑制乳腺癌细胞的增殖、侵袭和迁移。

https://cdn.ncbi.nlm.nih.gov/pmc/blobs/3bcb/11374783/960ee3267aca/41598_2024_71505_Fig1_HTML.jpg

文献检索

告别复杂PubMed语法,用中文像聊天一样搜索,搜遍4000万医学文献。AI智能推荐,让科研检索更轻松。

立即免费搜索

文件翻译

保留排版,准确专业,支持PDF/Word/PPT等文件格式,支持 12+语言互译。

免费翻译文档

深度研究

AI帮你快速写综述,25分钟生成高质量综述,智能提取关键信息,辅助科研写作。

立即免费体验