Suppr超能文献

SAGA 核心模块在果蝇卵子发生过程中至关重要,并广泛募集到启动子上。

The SAGA core module is critical during Drosophila oogenesis and is broadly recruited to promoters.

机构信息

Stowers Institute for Medical Research, Kansas City, Missouri, United States of America.

Department of Pathology and Laboratory Medicine, University of Kansas School of Medicine, Kansas City, Kansas, United States of America.

出版信息

PLoS Genet. 2021 Nov 22;17(11):e1009668. doi: 10.1371/journal.pgen.1009668. eCollection 2021 Nov.

Abstract

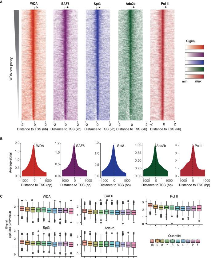
The Spt/Ada-Gcn5 Acetyltransferase (SAGA) coactivator complex has multiple modules with different enzymatic and non-enzymatic functions. How each module contributes to gene expression is not well understood. During Drosophila oogenesis, the enzymatic functions are not equally required, which may indicate that different genes require different enzymatic functions. An analogy for this phenomenon is the handyman principle: while a handyman has many tools, which tool he uses depends on what requires maintenance. Here we analyzed the role of the non-enzymatic core module during Drosophila oogenesis, which interacts with TBP. We show that depletion of SAGA-specific core subunits blocked egg chamber development at earlier stages than depletion of enzymatic subunits. These results, as well as additional genetic analyses, point to an interaction with TBP and suggest a differential role of SAGA modules at different promoter types. However, SAGA subunits co-occupied all promoter types of active genes in ChIP-seq and ChIP-nexus experiments, and the complex was not specifically associated with distinct promoter types in the ovary. The high-resolution genomic binding profiles were congruent with SAGA recruitment by activators upstream of the start site, and retention on chromatin by interactions with modified histones downstream of the start site. Our data illustrate that a distinct genetic requirement for specific components may conceal the fact that the entire complex is physically present and suggests that the biological context defines which module functions are critical.

摘要

Spt/Ada-Gcn5 乙酰转移酶 (SAGA) 共激活复合物具有多个具有不同酶和非酶功能的模块。每个模块如何促进基因表达尚不清楚。在果蝇卵子发生过程中,酶功能并非同等需要,这可能表明不同的基因需要不同的酶功能。这种现象的一个类比是杂务工原则:杂务工有许多工具,但他使用哪种工具取决于需要维护什么。在这里,我们分析了果蝇卵子发生过程中非酶核心模块的作用,该模块与 TBP 相互作用。我们发现,与酶亚基的耗竭相比,特异性 SAGA 核心亚基的耗竭更早地阻断了卵室发育。这些结果以及其他遗传分析表明与 TBP 相互作用,并表明 SAGA 模块在不同启动子类型中具有不同的作用。然而,SAGA 亚基在 ChIP-seq 和 ChIP-nexus 实验中共同占据了所有活性基因的启动子类型,并且该复合物在卵巢中没有与特定启动子类型特异性相关联。高分辨率基因组结合图谱与启动子上游的激活剂募集 SAGA 一致,并且通过与启动子下游修饰的组蛋白的相互作用保留在染色质上。我们的数据表明,特定成分的特定遗传需求可能掩盖了整个复合物实际上存在的事实,并表明生物背景定义了哪些模块功能至关重要。

https://cdn.ncbi.nlm.nih.gov/pmc/blobs/6277/8648115/dce8347faead/pgen.1009668.g001.jpg

文献AI研究员

20分钟写一篇综述,助力文献阅读效率提升50倍。

立即体验

用中文搜PubMed

大模型驱动的PubMed中文搜索引擎

马上搜索

文档翻译

学术文献翻译模型,支持多种主流文档格式。

立即体验