State Key Laboratory of Bioelectronics (Chien-Shiung Wu Lab), School of Biological Science and Medical Engineering, Southeast University, Nanjing 210096, China.
Department of Endocrinology and Metabolism, Shunde Hospital of Southern Medical University, Shunde 528300, China.
Biosensors (Basel). 2021 Oct 28;11(11):425. doi: 10.3390/bios11110425.
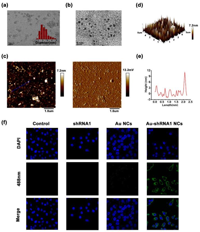
The long non-coding RNA (lncRNA) MALAT1 acts as an oncogene. RNA interference (RNAi) is an effective method to control the expression of specific genes and can be used for the treatment of tumors, but an effective and safe carrier system is a significant obstacle to gene therapy. Herein, we explored the possibility of constructing an in situ bio-responsive self-assembled fluorescent gold-short hairpin RNA nanocomplex (Au-shRNA NCs) delivery system by co-incubating gold and MALAT1-shRNA for precise hepatocellular carcinoma (HCC) imaging and treatment. Due to the characteristics of the cancer microenvironment, Au-shRNA NCs self-assembled in HCC cells (HepG2) but did not occur in control cells (L02) under the same conditions. The in situ bio-responsive self-assembled Au-shRNA NCs delivery system can realize cancer cell bioimaging and promote cell uptake and endosomal escape mechanism, thereby realizing effective transfection. They effectively silenced target gene MALAT1, and with the downregulation of MALAT1, we found that several molecules involved in autophagic flux were also regulated. In vitro and tumor-bearing mouse model experiments demonstrated that the as-prepared fluorescent Au-shRNA NCs can readily realize tumor bioimaging and effectively silence the target gene MALAT1, and those autophagy-related pathway molecules were significantly downregulated, thereby exerting a tumor suppressor efficiency. This raises the possibility of realizing accurate multi-scale bio-imaging from the molecular-level with targeted gene-recognition to cancer cell imaging as well as in vivo tumor tissue imaging for the simultaneous precise cancer therapy.
长链非编码 RNA(lncRNA)MALAT1 可作为癌基因发挥作用。RNA 干扰(RNAi)是一种有效控制特定基因表达的方法,可用于肿瘤治疗,但有效的和安全的载体系统是基因治疗的一个重大障碍。在此,我们通过共孵育金纳米颗粒和 MALAT1-shRNA,探索构建原位生物响应性自组装荧光金-短发夹 RNA 纳米复合物(Au-shRNA NCs)递药系统用于精确肝癌(HCC)成像和治疗的可能性。由于肿瘤微环境的特点,Au-shRNA NCs 在 HCC 细胞(HepG2)中自组装,但在相同条件下在对照细胞(L02)中不会发生。原位生物响应性自组装 Au-shRNA NCs 递药系统可以实现癌细胞生物成像并促进细胞摄取和内涵体逃逸机制,从而实现有效的转染。它们有效地沉默了靶基因 MALAT1,并且随着 MALAT1 的下调,我们发现参与自噬流的几个分子也被调节。体外和荷瘤小鼠模型实验表明,所制备的荧光 Au-shRNA NCs 可以很容易地实现肿瘤生物成像并有效地沉默靶基因 MALAT1,并且那些自噬相关通路分子明显下调,从而发挥肿瘤抑制效率。这为从分子水平上实现精确的多尺度生物成像提供了可能性,从靶向基因识别到癌细胞成像以及体内肿瘤组织成像,从而实现精确的癌症治疗。