Suppr超能文献

THO/TREX 复合物在选择性剪接中发挥作用,介导植物对水杨酸和茉莉酸的响应。

The THO/TREX Complex Active in Alternative Splicing Mediates Plant Responses to Salicylic Acid and Jasmonic Acid.

机构信息

The Key Laboratory of Plant Development and Environmental Adaptation Biology, Ministry of Education, School of Life Sciences, Shandong University, Qingdao 266237, China.

出版信息

Int J Mol Sci. 2021 Nov 11;22(22):12197. doi: 10.3390/ijms222212197.

Abstract

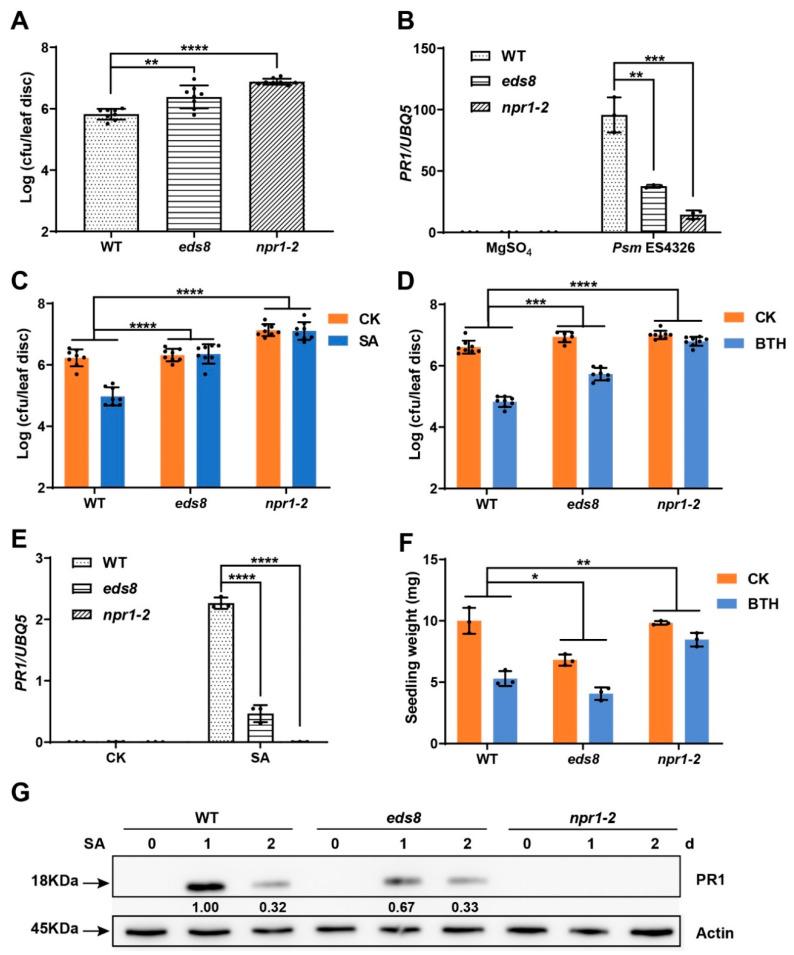
Salicylic acid (SA) and jasmonic acid (JA) are essential plant immune hormones, which could induce plant resistance to multiple pathogens. However, whether common components are employed by both SA and JA to induce defense is largely unknown. In this study, we found that the () mutant was compromised in plant defenses to hemibiotrophic pathogen ES4326 and necrotrophic pathogen , and was deficient in plant responses to both SA and JA. The was identified to be , which encodes a subunit of the THO/TREX complex, by using mapping-by-sequencing. To check whether the EDS8 itself or the THO/TREX complex mediates SA and JA signaling, the mutant of another subunit of the THO/TREX complex, THO3, was tested. mutation reduced both SA and JA induced defenses, indicating that the THO/TREX complex is critical for plant responses to these two hormones. We further proved that the THO/TREX interacting protein SERRATE, a factor regulating alternative splicing (AS), was involved in plant responses to SA and JA. Thus, the AS events in the 8 mutant after SA or JA treatment were determined, and we found that the SA and JA induced different alternative splicing events were majorly modulated by EDS8. In summary, our study proves that the THO/TREX complex active in AS is involved in both SA and JA induced plant defenses.

摘要

水杨酸(SA)和茉莉酸(JA)是植物必需的免疫激素,可诱导植物抵抗多种病原体。然而,SA 和 JA 是否利用共同的成分来诱导防御反应在很大程度上尚不清楚。在本研究中,我们发现 () 突变体在对半活体病原体 ES4326 和坏死体病原体的植物防御中受到损害,并且对 SA 和 JA 的植物反应均不足。通过测序映射鉴定到 ,它编码 THO/TREX 复合物的一个亚基。为了检查 EDS8 本身还是 THO/TREX 复合物介导 SA 和 JA 信号,测试了 THO/TREX 复合物的另一个亚基 THO3 的突变体。THO3 突变减少了 SA 和 JA 诱导的防御,表明 THO/TREX 复合物对于植物对这两种激素的反应至关重要。我们进一步证明,调节选择性剪接(AS)的 THO/TREX 相互作用蛋白 SERRATE 参与了植物对 SA 和 JA 的反应。因此,确定了 SA 或 JA 处理后 8 突变体中的 AS 事件,我们发现 SA 和 JA 诱导的不同选择性剪接事件主要由 EDS8 调节。总之,我们的研究证明了 THO/TREX 复合物在 AS 中的活性参与了 SA 和 JA 诱导的植物防御。

https://cdn.ncbi.nlm.nih.gov/pmc/blobs/1891/8619553/d6bccdfe4bde/ijms-22-12197-g001.jpg

文献检索

告别复杂PubMed语法,用中文像聊天一样搜索,搜遍4000万医学文献。AI智能推荐,让科研检索更轻松。

立即免费搜索

文件翻译

保留排版,准确专业,支持PDF/Word/PPT等文件格式,支持 12+语言互译。

免费翻译文档

深度研究

AI帮你快速写综述,25分钟生成高质量综述,智能提取关键信息,辅助科研写作。

立即免费体验