Kapor Sunčica, Vukotić Milica, Subotički Tijana, Đikić Dragoslava, Mitrović Ajtić Olivera, Radojković Milica, Čokić Vladan P, Santibanez Juan F
Clinical Hospital Center "Dr Dragiša Mišović-Dedinje", Department of Hematology, University of Belgrade, 11000 Belgrade, Serbia.
Group for Molecular Oncology, Institute for Medical Research, National Institute of Republic of Serbia, University of Belgrade, 11129 Belgrade, Serbia.
J Pers Med. 2021 Oct 20;11(11):1048. doi: 10.3390/jpm11111048.
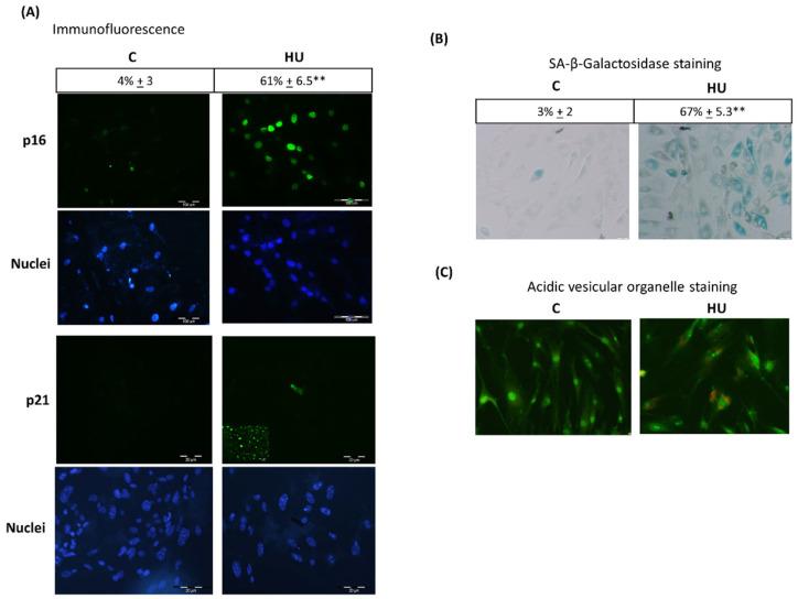
Hydroxyurea (HU) is an antineoplastic agent that functions as an antimetabolite compound by inhibiting the ribonucleotide reductase. HU acts mainly as a cytostatic drug that through DNA replication stress may trigger a premature senescence-like cell phenotype, though its influence on bone marrow-derived mesenchymal stem/stromal cell (BMMSC) functions has not elucidated yet. Our results indicate that HU inhibits the growth of human BMMSC alongside senescence-like changes in both morphology and replicative potential, provokes cell cycle arrest at the S phase without affecting cellular viability and induces the expression of senescence-associated β-galactosidase and p16INK4. Moreover, HU-induced senescent BMMSC, although they did not change MSC markers expression, exhibited reduced capacity osteogenic and adipogenic differentiation. Conversely, HU treatment increased immunoregulatory functions of BMMSC compared with untreated cells and determined by T-cell proliferation. Interestingly, HU did not influence the capacity of BMMSC to induce monocytic myeloid-derived suppressor cells. Thus, these results suggest that HU improves the BMMSC functions on the T-cell inhibition and preserves their interaction with myeloid cell compartment. Mechanistically, BMMSC under HU treatment displayed a downregulation of mTOR and p38 MAPK signaling that may explain the reduced cell differentiation and increased immunomodulation activities. Together, the results obtained in this investigation suggest that HU by inducing senescence-like phenotype of BMMSC influences their cellular differentiation and immunoregulatory functions.
羟基脲(HU)是一种抗肿瘤药物,通过抑制核糖核苷酸还原酶发挥抗代谢化合物的作用。HU主要作为一种细胞生长抑制剂,通过DNA复制应激可能触发类似早衰的细胞表型,但其对骨髓间充质干细胞(BMMSC)功能的影响尚未阐明。我们的结果表明,HU抑制人BMMSC的生长,同时在形态和复制潜能方面引起类似衰老的变化,使细胞周期停滞在S期而不影响细胞活力,并诱导衰老相关β-半乳糖苷酶和p16INK4的表达。此外,HU诱导的衰老BMMSC虽然未改变MSC标志物的表达,但其成骨和成脂分化能力降低。相反,与未处理的细胞相比,HU处理增加了BMMSC的免疫调节功能,这通过T细胞增殖来确定。有趣的是,HU不影响BMMSC诱导单核细胞来源的髓系抑制细胞的能力。因此,这些结果表明,HU改善了BMMSC对T细胞的抑制功能,并维持了它们与髓系细胞区室的相互作用。从机制上讲,HU处理下的BMMSC显示出mTOR和p38 MAPK信号通路的下调这可能解释了细胞分化减少和免疫调节活性增加的原因。总之,本研究获得的结果表明,HU通过诱导BMMSC类似衰老的表型影响其细胞分化和免疫调节功能。