Guangdong Provincial Key Laboratory for Genome Stability & Disease Prevention and Regional Immunity and Diseases, Department of Pathology, Shenzhen University School of Medicine, 3688 Nanhai Avenue, Nanshan, Shenzhen, Guangdong, 518060, People's Republic of China.
University of Chinese Academy of Sciences, No.19(A) Yuquan Road, Shijingshan District, Beijing, 100049, People's Republic of China.
Mol Cancer. 2021 Dec 4;20(1):158. doi: 10.1186/s12943-021-01457-w.
Circular RNA (circRNA), a subclass of non-coding RNA, plays a critical role in cancer tumorigenesis and metastasis. It has been suggested that circRNA acts as a microRNA sponge or a scaffold to interact with protein complexes; however, its full range of functions remains elusive. Recently, some circRNAs have been found to have coding potential.
To investigate the role of circRNAs in gastric cancer (GC), parallel sequencing was performed using five paired GC samples. Differentially expressed circAXIN1 was proposed to encode a novel protein. FLAG-tagged circRNA overexpression plasmid construction, immunoblotting, mass spectrometry, and luciferase reporter analyses were applied to confirm the coding potential of circAXIN1. Gain- and loss-of-function studies were conducted to study the oncogenic role of circAXIN1 and AXIN1-295aa on the proliferation, migration, invasion, and metastasis of GC cells in vitro and in vivo. The competitive interaction between AXIN1-295aa and adenomatous polyposis coli (APC) was investigated by immunoprecipitation analyses. Wnt signaling activity was observed using a Top/Fopflash assay, real-time quantitative RT-PCR, immunoblotting, immunofluorescence staining, and chromatin immunoprecipitation.
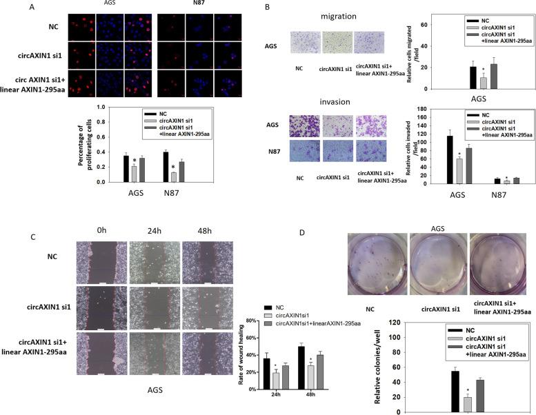
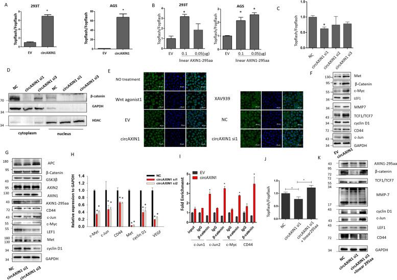
CircAXIN1 is highly expressed in GC tissues compared with its expression in paired adjacent normal gastric tissues. CircAXIN1 encodes a 295 amino acid (aa) novel protein, which was named AXIN1-295aa. CircAXIN1 overexpression enhances the cell proliferation, migration, and invasion of GC cells, while the knockdown of circAXIN1 inhibits the malignant behaviors of GC cells in vitro and in vivo. Mechanistically, AXIN1-295aa competitively interacts with APC, leading to dysfunction of the "destruction complex" of the Wnt pathway. Released β-catenin translocates to the nucleus and binds to the TCF consensus site on the promoter, inducing downstream gene expression.
CircAXIN1 encodes a novel protein, AXIN1-295aa. AXIN1-295aa functions as an oncogenic protein, activating the Wnt signaling pathway to promote GC tumorigenesis and progression, suggesting a potential therapeutic target for GC.
环状 RNA(circRNA)是一类非编码 RNA,在癌症的发生和转移中起着关键作用。已有研究表明,circRNA 可以作为 microRNA 的海绵或支架与蛋白复合物相互作用;然而,其功能还不完全清楚。最近,一些 circRNA 被发现具有编码蛋白的潜力。
为了研究 circRNA 在胃癌(GC)中的作用,我们对 5 对 GC 样本进行了平行测序。提出差异表达的 circAXIN1 可能编码一种新型蛋白。应用 FLAG 标记的 circRNA 过表达质粒构建、免疫印迹、质谱分析和荧光素酶报告分析来证实 circAXIN1 的编码潜力。通过体外和体内的 gain- 和 loss-of-function 研究,研究 circAXIN1 和 AXIN1-295aa 对 GC 细胞增殖、迁移、侵袭和转移的致癌作用。通过免疫沉淀分析研究 AXIN1-295aa 与腺瘤性结肠息肉病(APC)的竞争相互作用。使用 Top/Fopflash 测定、实时定量 RT-PCR、免疫印迹、免疫荧光染色和染色质免疫沉淀观察 Wnt 信号活性。
与配对的癌旁正常胃组织相比,circAXIN1 在 GC 组织中高表达。circAXIN1 编码一个 295 个氨基酸(aa)的新型蛋白,命名为 AXIN1-295aa。circAXIN1 的过表达增强了 GC 细胞的增殖、迁移和侵袭能力,而 circAXIN1 的敲低则抑制了 GC 细胞在体外和体内的恶性行为。机制上,AXIN1-295aa 与 APC 竞争相互作用,导致 Wnt 通路“破坏复合物”功能失调。释放的β-catenin 易位到细胞核,并与启动子上的 TCF 保守位点结合,诱导下游基因表达。
circAXIN1 编码一种新型蛋白,AXIN1-295aa。AXIN1-295aa 作为一种致癌蛋白,激活 Wnt 信号通路,促进 GC 肿瘤的发生和发展,提示其可能成为 GC 的潜在治疗靶点。