• 文献检索
  • 文档翻译
  • 深度研究
  • 学术资讯
  • Suppr Zotero 插件Zotero 插件
  • 邀请有礼
  • 套餐&价格
  • 历史记录
应用&插件
Suppr Zotero 插件Zotero 插件浏览器插件Mac 客户端Windows 客户端微信小程序
定价
高级版会员购买积分包购买API积分包
服务
文献检索文档翻译深度研究API 文档MCP 服务
关于我们
关于 Suppr公司介绍联系我们用户协议隐私条款
关注我们

Suppr 超能文献

核心技术专利:CN118964589B侵权必究
粤ICP备2023148730 号-1Suppr @ 2026

文献检索

告别复杂PubMed语法,用中文像聊天一样搜索,搜遍4000万医学文献。AI智能推荐,让科研检索更轻松。

立即免费搜索

文件翻译

保留排版,准确专业,支持PDF/Word/PPT等文件格式,支持 12+语言互译。

免费翻译文档

深度研究

AI帮你快速写综述,25分钟生成高质量综述,智能提取关键信息,辅助科研写作。

立即免费体验

EPH 受体 A2 调控反馈环,激活胃癌中的 Wnt/β-连环蛋白信号通路。

EPH receptor A2 governs a feedback loop that activates Wnt/β-catenin signaling in gastric cancer.

机构信息

Department of Oncology, Xiangya Hospital, Central South University, Changsha, Hunan, China.

Cancer Research Institute, School of Basic Medical Science, Central South University, Hunan, China.

出版信息

Cell Death Dis. 2018 Nov 19;9(12):1146. doi: 10.1038/s41419-018-1164-y.

DOI:10.1038/s41419-018-1164-y
PMID:30451837
原文链接:https://pmc.ncbi.nlm.nih.gov/articles/PMC6242896/
Abstract

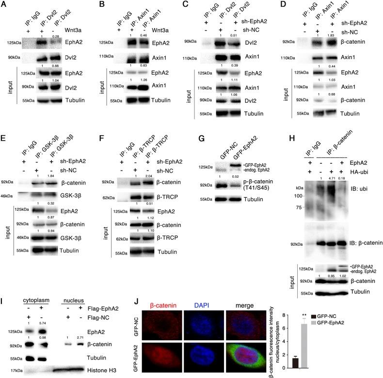
The erythropoietin-producing hepatoma (EPH) receptor A2 (EphA2) belongs to the Eph family of receptor tyrosine kinases. EphA2 is highly correlated with the formation of many solid tumors and has been linked to the dysregulation of signaling pathways that promote tumor cell proliferation, migration, and invasion as well as angiogenesis. Deregulation of Wnt signaling is implicated in many forms of human disease including gastric cancer. We previously reported that EphA2 promotes the epithelial-mesenchymal transition through Wnt/β-catenin signaling in gastric cancer. Herein, we present a novel mechanism by which EphA2 regulates Wnt/β-catenin signaling. EphA2 acts as a receptor for Wnt ligands and recruits Axin1 to the plasma membrane by directly binding Dvl2. The EphA2-Dvl2/Axin1 interaction was enhanced by Wnt3a treatment, suggesting that EphA2 acts as a functional receptor for the Wnt/β-catenin pathway and plays a vital role in downstream signaling. We showed that Dvl2 mediates the EphA2-Axin1 interaction by binding to the tyrosine kinase domain of EphA2. We propose that EphA2/Dvl2/Axin1 forms a complex that destabilizes the β-catenin destruction complex and allows β-catenin to translocate to the nucleus and initiate the transcription of c-MYC, the primary Wnt signaling target gene. Intriguingly, c-MYC could bind directly to the EphA2 and Wnt1 promoter to enhance their transcription. The entire process formed an EphA2-mediated feed-forward loop. A small molecular inhibitor of EphA2 potently inhibited the proliferation of gastric cancer in vitro and in vivo, including gastric cancer patient-derived xenografts. Thus, our data identify EphA2 as an excellent candidate for gastric cancer therapy.

摘要

促红细胞生成素产生的肝癌(EPH)受体 A2(EphA2)属于受体酪氨酸激酶 Eph 家族。EphA2 与许多实体瘤的形成高度相关,并与促进肿瘤细胞增殖、迁移和侵袭以及血管生成的信号通路失调有关。Wnt 信号的失调与包括胃癌在内的许多形式的人类疾病有关。我们之前报道 EphA2 通过 Wnt/β-catenin 信号促进胃癌的上皮-间充质转化。在此,我们提出了 EphA2 调节 Wnt/β-catenin 信号的新机制。EphA2 作为 Wnt 配体的受体,通过直接与 Dvl2 结合将 Axin1 募集到质膜。EphA2-Dvl2/Axin1 相互作用在 Wnt3a 处理下增强,表明 EphA2 作为 Wnt/β-catenin 通路的功能性受体发挥作用,并在下游信号转导中发挥重要作用。我们表明 Dvl2 通过与 EphA2 的酪氨酸激酶结构域结合来介导 EphA2-Axin1 相互作用。我们提出 EphA2/Dvl2/Axin1 形成一个复合物,破坏 β-catenin 破坏复合物,允许 β-catenin 易位到核内并启动 Wnt 信号的主要靶基因 c-MYC 的转录。有趣的是,c-MYC 可以直接与 EphA2 和 Wnt1 启动子结合,增强它们的转录。整个过程形成 EphA2 介导的正反馈环。EphA2 的小分子抑制剂在体外和体内均能有效抑制胃癌的增殖,包括胃癌患者来源的异种移植物。因此,我们的数据将 EphA2 鉴定为胃癌治疗的优秀候选药物。

https://cdn.ncbi.nlm.nih.gov/pmc/blobs/69dd/6242896/c739e96d0cce/41419_2018_1164_Fig7_HTML.jpg
https://cdn.ncbi.nlm.nih.gov/pmc/blobs/69dd/6242896/7266d723b731/41419_2018_1164_Fig1_HTML.jpg
https://cdn.ncbi.nlm.nih.gov/pmc/blobs/69dd/6242896/d298ca71b8fd/41419_2018_1164_Fig2_HTML.jpg
https://cdn.ncbi.nlm.nih.gov/pmc/blobs/69dd/6242896/4659d541dd31/41419_2018_1164_Fig3_HTML.jpg
https://cdn.ncbi.nlm.nih.gov/pmc/blobs/69dd/6242896/6909bc1381bd/41419_2018_1164_Fig4_HTML.jpg
https://cdn.ncbi.nlm.nih.gov/pmc/blobs/69dd/6242896/28ccc6798ce9/41419_2018_1164_Fig5_HTML.jpg
https://cdn.ncbi.nlm.nih.gov/pmc/blobs/69dd/6242896/ca87b7b95274/41419_2018_1164_Fig6_HTML.jpg
https://cdn.ncbi.nlm.nih.gov/pmc/blobs/69dd/6242896/c739e96d0cce/41419_2018_1164_Fig7_HTML.jpg
https://cdn.ncbi.nlm.nih.gov/pmc/blobs/69dd/6242896/7266d723b731/41419_2018_1164_Fig1_HTML.jpg
https://cdn.ncbi.nlm.nih.gov/pmc/blobs/69dd/6242896/d298ca71b8fd/41419_2018_1164_Fig2_HTML.jpg
https://cdn.ncbi.nlm.nih.gov/pmc/blobs/69dd/6242896/4659d541dd31/41419_2018_1164_Fig3_HTML.jpg
https://cdn.ncbi.nlm.nih.gov/pmc/blobs/69dd/6242896/6909bc1381bd/41419_2018_1164_Fig4_HTML.jpg
https://cdn.ncbi.nlm.nih.gov/pmc/blobs/69dd/6242896/28ccc6798ce9/41419_2018_1164_Fig5_HTML.jpg
https://cdn.ncbi.nlm.nih.gov/pmc/blobs/69dd/6242896/ca87b7b95274/41419_2018_1164_Fig6_HTML.jpg
https://cdn.ncbi.nlm.nih.gov/pmc/blobs/69dd/6242896/c739e96d0cce/41419_2018_1164_Fig7_HTML.jpg

相似文献

1
EPH receptor A2 governs a feedback loop that activates Wnt/β-catenin signaling in gastric cancer.EPH 受体 A2 调控反馈环,激活胃癌中的 Wnt/β-连环蛋白信号通路。
Cell Death Dis. 2018 Nov 19;9(12):1146. doi: 10.1038/s41419-018-1164-y.
2
MicroRNA-338 inhibits proliferation, migration, and invasion of gastric cancer cells by the Wnt/β-catenin signaling pathway.微小 RNA-338 通过 Wnt/β-连环蛋白信号通路抑制胃癌细胞的增殖、迁移和侵袭。
Eur Rev Med Pharmacol Sci. 2018 Mar;22(5):1290-1296. doi: 10.26355/eurrev_201803_14470.
3
EphA2 promotes epithelial-mesenchymal transition through the Wnt/β-catenin pathway in gastric cancer cells.EphA2 通过 Wnt/β-catenin 通路促进胃癌细胞的上皮间质转化。
Oncogene. 2014 May 22;33(21):2737-47. doi: 10.1038/onc.2013.238. Epub 2013 Jun 10.
4
RACK1 suppresses gastric tumorigenesis by stabilizing the β-catenin destruction complex.RACK1 通过稳定 β-连环蛋白降解复合物来抑制胃肿瘤发生。
Gastroenterology. 2012 Apr;142(4):812-823.e15. doi: 10.1053/j.gastro.2011.12.046. Epub 2012 Jan 10.
5
Down-regulation of microRNA-31-5p inhibits proliferation and invasion of osteosarcoma cells through Wnt/β-catenin signaling pathway by enhancing AXIN1.下调 microRNA-31-5p 通过增强 AXIN1 抑制骨肉瘤细胞的增殖和侵袭,通过 Wnt/β-catenin 信号通路。
Exp Mol Pathol. 2019 Jun;108:32-41. doi: 10.1016/j.yexmp.2019.03.001. Epub 2019 Mar 4.
6
IQGAP1 promotes pancreatic cancer progression and epithelial-mesenchymal transition (EMT) through Wnt/β-catenin signaling.IQGAP1 通过 Wnt/β-catenin 信号通路促进胰腺癌的进展和上皮间质转化(EMT)。
Sci Rep. 2019 May 17;9(1):7539. doi: 10.1038/s41598-019-44048-y.
7
miR-302b inhibits tumorigenesis by targeting EphA2 via Wnt/ β-catenin/EMT signaling cascade in gastric cancer.miR-302b 通过靶向 EphA2 抑制胃癌中的 Wnt/β-catenin/EMT 信号级联反应而抑制肿瘤发生。
BMC Cancer. 2017 Dec 22;17(1):886. doi: 10.1186/s12885-017-3875-3.
8
A novel protein AXIN1-295aa encoded by circAXIN1 activates the Wnt/β-catenin signaling pathway to promote gastric cancer progression.环状 AXIN1 通过编码蛋白 AXIN1-295aa 激活 Wnt/β-连环蛋白信号通路促进胃癌进展。
Mol Cancer. 2021 Dec 4;20(1):158. doi: 10.1186/s12943-021-01457-w.
9
Dishevelled segment polarity protein 2 promotes gastric cancer progression through Wnt/β-catenin pathway.神经管紊乱样蛋白 2 通过 Wnt/β-连环蛋白途径促进胃癌进展。
Tissue Cell. 2023 Jun;82:102119. doi: 10.1016/j.tice.2023.102119. Epub 2023 May 24.
10
Overexpression of NCAPG inhibits cardia adenocarcinoma apoptosis and promotes epithelial-mesenchymal transition through the Wnt/β-catenin signaling pathway.NCAPG 的过表达通过 Wnt/β-catenin 信号通路抑制贲门腺癌细胞凋亡并促进上皮间质转化。
Gene. 2021 Jan 15;766:145163. doi: 10.1016/j.gene.2020.145163. Epub 2020 Sep 24.

引用本文的文献

1
Immunological role and prognostic value of ITGA3 and ITGA5 in oral squamous cell carcinoma.整合素α3(ITGA3)和整合素α5(ITGA5)在口腔鳞状细胞癌中的免疫作用及预后价值
Sci Rep. 2025 Aug 17;15(1):30046. doi: 10.1038/s41598-025-16026-0.
2
Liquid-liquid phase separation in cell physiology and cancer biology: recent advances and therapeutic implications.细胞生理学和癌症生物学中的液-液相分离:最新进展与治疗意义
Front Oncol. 2025 Mar 31;15:1540427. doi: 10.3389/fonc.2025.1540427. eCollection 2025.
3
Advances and current concepts on Eph receptors and ephrins in upper digestive tract cancers.

本文引用的文献

1
miR-302b inhibits tumorigenesis by targeting EphA2 via Wnt/ β-catenin/EMT signaling cascade in gastric cancer.miR-302b 通过靶向 EphA2 抑制胃癌中的 Wnt/β-catenin/EMT 信号级联反应而抑制肿瘤发生。
BMC Cancer. 2017 Dec 22;17(1):886. doi: 10.1186/s12885-017-3875-3.
2
promotes proliferation and inhibits apoptosis of cervical cancer cells via the Wnt signaling pathway.通过Wnt信号通路促进宫颈癌细胞的增殖并抑制其凋亡。
Oncotarget. 2017 Jul 10;8(40):68059-68070. doi: 10.18632/oncotarget.19155. eCollection 2017 Sep 15.
3
Targeting the Wnt Pathway in Cancer: A Review of Novel Therapeutics.
上消化道癌症中Eph受体和ephrin的研究进展与当前概念
Front Oncol. 2025 Jan 7;14:1520306. doi: 10.3389/fonc.2024.1520306. eCollection 2024.
4
The role of lncRNAs in the interplay of signaling pathways and epigenetic mechanisms in glioma.长链非编码RNA在神经胶质瘤信号通路与表观遗传机制相互作用中的作用
Epigenomics. 2025 Feb;17(2):125-140. doi: 10.1080/17501911.2024.2442297. Epub 2025 Jan 19.
5
Ephs in cancer progression: complexity and context-dependent nature in signaling, angiogenesis and immunity.Eph 家族在癌症进展中的作用:信号转导、血管生成和免疫中的复杂性和上下文依赖性。
Cell Commun Signal. 2024 May 29;22(1):299. doi: 10.1186/s12964-024-01580-3.
6
Emerging Roles of YES1 in Cancer: The Putative Target in Drug Resistance.YES1 在癌症中的新兴作用:耐药性的潜在靶点。
Int J Mol Sci. 2024 Jan 25;25(3):1450. doi: 10.3390/ijms25031450.
7
HPV E6/E7: insights into their regulatory role and mechanism in signaling pathways in HPV-associated tumor.HPV E6/E7:HPV 相关肿瘤信号通路中其调节作用和机制的新见解。
Cancer Gene Ther. 2024 Jan;31(1):9-17. doi: 10.1038/s41417-023-00682-3. Epub 2023 Dec 15.
8
ARID1A loss induces P4HB to activate fibroblasts to support lung cancer cell growth, invasion, and chemoresistance.ARID1A 缺失诱导 P4HB 激活成纤维细胞以支持肺癌细胞生长、侵袭和化疗耐药性。
Cancer Sci. 2024 Feb;115(2):439-451. doi: 10.1111/cas.16052. Epub 2023 Dec 15.
9
EphA2 as a phase separation protein associated with ferroptosis and immune cell infiltration in colorectal cancer.EphA2 作为一种相分离蛋白,与结直肠癌中的铁死亡和免疫细胞浸润有关。
Aging (Albany NY). 2023 Nov 16;15(22):12952-12965. doi: 10.18632/aging.205212.
10
The Eph/Ephrin system in primary bone tumor and bone cancer pain.Eph/Ephrin 系统在原发性骨肿瘤和骨癌痛中的作用。
Aging (Albany NY). 2023 Jul 6;15(14):7324-7332. doi: 10.18632/aging.204852.
靶向癌症中的 Wnt 通路:新型治疗药物的综述。
Target Oncol. 2017 Oct;12(5):623-641. doi: 10.1007/s11523-017-0507-4.
4
Targeting EphA2 impairs cell cycle progression and growth of basal-like/triple-negative breast cancers.靶向 EphA2 会损害基底样/三阴性乳腺癌的细胞周期进程和生长。
Oncogene. 2017 Oct 5;36(40):5620-5630. doi: 10.1038/onc.2017.170. Epub 2017 Jun 5.
5
MiR-590-5p, a density-sensitive microRNA, inhibits tumorigenesis by targeting YAP1 in colorectal cancer.MiR-590-5p是一种密度敏感型微小RNA,通过靶向YAP1抑制结直肠癌的肿瘤发生。
Cancer Lett. 2017 Jul 28;399:53-63. doi: 10.1016/j.canlet.2017.04.011. Epub 2017 Apr 19.
6
The D Domain of LRRC4 anchors ERK1/2 in the cytoplasm and competitively inhibits MEK/ERK activation in glioma cells.LRRC4的D结构域将ERK1/2锚定在细胞质中,并竞争性抑制胶质瘤细胞中的MEK/ERK激活。
J Hematol Oncol. 2016 Nov 25;9(1):130. doi: 10.1186/s13045-016-0355-1.
7
Jak-STAT3 pathway triggers DICER1 for proteasomal degradation by ubiquitin ligase complex of CUL4A(DCAF1) to promote colon cancer development.Jak-STAT3 通路通过 CUL4A(DCAF1)泛素连接酶复合物触发 DICER1 的蛋白酶体降解,从而促进结肠癌的发展。
Cancer Lett. 2016 Jun 1;375(2):209-220. doi: 10.1016/j.canlet.2016.02.055. Epub 2016 Mar 7.
8
EPHA2 Blockade Overcomes Acquired Resistance to EGFR Kinase Inhibitors in Lung Cancer.EPHA2阻断克服肺癌中对EGFR激酶抑制剂的获得性耐药。
Cancer Res. 2016 Jan 15;76(2):305-18. doi: 10.1158/0008-5472.CAN-15-0717. Epub 2016 Jan 7.
9
EphA2 Expression Is a Key Driver of Migration and Invasion and a Poor Prognostic Marker in Colorectal Cancer.EphA2表达是结直肠癌迁移和侵袭的关键驱动因素及不良预后标志物。
Clin Cancer Res. 2016 Jan 1;22(1):230-242. doi: 10.1158/1078-0432.CCR-15-0603. Epub 2015 Aug 17.
10
Eph receptors and ephrins: therapeutic opportunities.Eph受体与促红细胞生成素:治疗机遇。
Annu Rev Pharmacol Toxicol. 2015;55:465-87. doi: 10.1146/annurev-pharmtox-011112-140226. Epub 2014 Oct 3.