• 文献检索
  • 文档翻译
  • 深度研究
  • 学术资讯
  • Suppr Zotero 插件Zotero 插件
  • 邀请有礼
  • 套餐&价格
  • 历史记录
应用&插件
Suppr Zotero 插件Zotero 插件浏览器插件Mac 客户端Windows 客户端微信小程序
定价
高级版会员购买积分包购买API积分包
服务
文献检索文档翻译深度研究API 文档MCP 服务
关于我们
关于 Suppr公司介绍联系我们用户协议隐私条款
关注我们

Suppr 超能文献

核心技术专利:CN118964589B侵权必究
粤ICP备2023148730 号-1Suppr @ 2026

文献检索

告别复杂PubMed语法,用中文像聊天一样搜索,搜遍4000万医学文献。AI智能推荐,让科研检索更轻松。

立即免费搜索

文件翻译

保留排版,准确专业,支持PDF/Word/PPT等文件格式,支持 12+语言互译。

免费翻译文档

深度研究

AI帮你快速写综述,25分钟生成高质量综述,智能提取关键信息,辅助科研写作。

立即免费体验

细菌负荷下降,但实验性眼内炎中中性粒细胞浸润和眼组织损伤持续存在。

Bacterial Burden Declines But Neutrophil Infiltration and Ocular Tissue Damage Persist in Experimental Endophthalmitis.

机构信息

Department of Ophthalmology, Visual and Anatomical Sciences/Kresge Eye Institute, Wayne State University School of Medicine, Detroit, MI, United States.

Department of Biochemistry, Microbiology, and Immunology, Wayne State University School of Medicine, Detroit, MI, United States.

出版信息

Front Cell Infect Microbiol. 2021 Nov 17;11:780648. doi: 10.3389/fcimb.2021.780648. eCollection 2021.

DOI:10.3389/fcimb.2021.780648
PMID:34869079
原文链接:https://pmc.ncbi.nlm.nih.gov/articles/PMC8635919/
Abstract

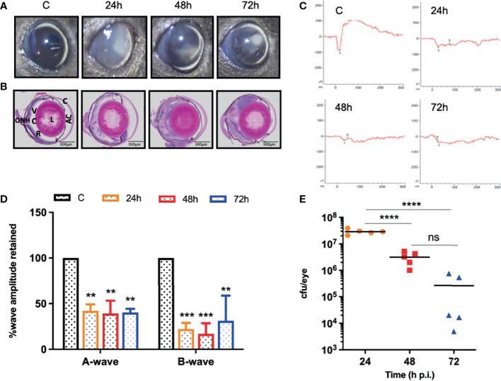
Coagulase-negative staphylococci (CoNS), including , are responsible for ~70% of all post-surgical endophthalmitis, a potentially blinding eye infection. However, the pathobiology of CoNS endophthalmitis is limited to epidemiological and clinical case studies with few experimental studies. Here, we report both and models to study the pathobiology of endophthalmitis in mice. We found that is rapidly cleared from mouse eyes, and a relatively higher dose (i.e., 10 CFU/eye) was needed to cause endophthalmitis. Our time-course study revealed that bacterial load peaked at 24 h post-infection followed by a gradual decline up to 72 h. A similar time-dependent decrease in levels of inflammatory mediators and Toll-like receptor (TLR) expression was also observed. In contrast, neutrophil infiltration continued to increase up to 72 h coinciding with significant retinal tissue damage and loss of visual function. ,  induced the activation of various inflammatory signaling pathways (i.e., NF-kB, ERK, and P38) and the production of both cytokines and chemokines in mouse BMDMs, human RPE, and retinal Muller glia. Altogether, we show that bacterial burden is reduced in  endophthalmitis, while tissue damage and visual function loss continue. Thus, our study provides new insights into the pathogenesis of CoNS endophthalmitis.

摘要

凝固酶阴性葡萄球菌(CoNS),包括 ,是导致~70%的术后眼内炎的原因,这是一种潜在致盲的眼部感染。然而,CoNS 眼内炎的发病机制仅限于流行病学和临床病例研究,实验研究较少。在这里,我们报告了 和 两种模型,以研究小鼠眼内炎的发病机制。我们发现,在小鼠眼中迅速清除,并且需要相对较高的剂量(即 10 CFU/眼)才能引起眼内炎。我们的时间进程研究表明,细菌负荷在感染后 24 小时达到峰值,随后在 72 小时内逐渐下降。同时也观察到炎症介质和 Toll 样受体(TLR)表达水平的相似时间依赖性下降。相比之下,中性粒细胞浸润持续增加至 72 小时,与视网膜组织损伤和视力丧失显著相关。 ,在小鼠 BMDMs、人 RPE 和视网膜 Muller 胶质细胞中诱导了各种炎症信号通路(即 NF-kB、ERK 和 P38)的激活以及细胞因子和趋化因子的产生。总之,我们表明,在 眼内炎中细菌负荷减少,而组织损伤和视力丧失持续存在。因此,我们的研究为 CoNS 眼内炎的发病机制提供了新的见解。

https://cdn.ncbi.nlm.nih.gov/pmc/blobs/18d2/8635919/fd71a1042800/fcimb-11-780648-g008.jpg
https://cdn.ncbi.nlm.nih.gov/pmc/blobs/18d2/8635919/391ced9bee98/fcimb-11-780648-g001.jpg
https://cdn.ncbi.nlm.nih.gov/pmc/blobs/18d2/8635919/6d4e74622d69/fcimb-11-780648-g002.jpg
https://cdn.ncbi.nlm.nih.gov/pmc/blobs/18d2/8635919/6ef176f2f5a8/fcimb-11-780648-g003.jpg
https://cdn.ncbi.nlm.nih.gov/pmc/blobs/18d2/8635919/a8318426f85a/fcimb-11-780648-g004.jpg
https://cdn.ncbi.nlm.nih.gov/pmc/blobs/18d2/8635919/3c8034d58df6/fcimb-11-780648-g005.jpg
https://cdn.ncbi.nlm.nih.gov/pmc/blobs/18d2/8635919/2c5a00ac3417/fcimb-11-780648-g006.jpg
https://cdn.ncbi.nlm.nih.gov/pmc/blobs/18d2/8635919/c07fa2ee79de/fcimb-11-780648-g007.jpg
https://cdn.ncbi.nlm.nih.gov/pmc/blobs/18d2/8635919/fd71a1042800/fcimb-11-780648-g008.jpg
https://cdn.ncbi.nlm.nih.gov/pmc/blobs/18d2/8635919/391ced9bee98/fcimb-11-780648-g001.jpg
https://cdn.ncbi.nlm.nih.gov/pmc/blobs/18d2/8635919/6d4e74622d69/fcimb-11-780648-g002.jpg
https://cdn.ncbi.nlm.nih.gov/pmc/blobs/18d2/8635919/6ef176f2f5a8/fcimb-11-780648-g003.jpg
https://cdn.ncbi.nlm.nih.gov/pmc/blobs/18d2/8635919/a8318426f85a/fcimb-11-780648-g004.jpg
https://cdn.ncbi.nlm.nih.gov/pmc/blobs/18d2/8635919/3c8034d58df6/fcimb-11-780648-g005.jpg
https://cdn.ncbi.nlm.nih.gov/pmc/blobs/18d2/8635919/2c5a00ac3417/fcimb-11-780648-g006.jpg
https://cdn.ncbi.nlm.nih.gov/pmc/blobs/18d2/8635919/c07fa2ee79de/fcimb-11-780648-g007.jpg
https://cdn.ncbi.nlm.nih.gov/pmc/blobs/18d2/8635919/fd71a1042800/fcimb-11-780648-g008.jpg

相似文献

1
Bacterial Burden Declines But Neutrophil Infiltration and Ocular Tissue Damage Persist in Experimental Endophthalmitis.细菌负荷下降,但实验性眼内炎中中性粒细胞浸润和眼组织损伤持续存在。
Front Cell Infect Microbiol. 2021 Nov 17;11:780648. doi: 10.3389/fcimb.2021.780648. eCollection 2021.
2
In Vivo Role of TLR2 and MyD88 Signaling in Eliciting Innate Immune Responses in Staphylococcal Endophthalmitis.Toll样受体2(TLR2)和髓样分化因子88(MyD88)信号通路在葡萄球菌性眼内炎引发先天性免疫反应中的体内作用
Invest Ophthalmol Vis Sci. 2015 Feb 12;56(3):1719-32. doi: 10.1167/iovs.14-16087.
3
Role of Staphylococcus aureus Virulence Factors in Inducing Inflammation and Vascular Permeability in a Mouse Model of Bacterial Endophthalmitis.金黄色葡萄球菌毒力因子在细菌性眼内炎小鼠模型中诱导炎症和血管通透性的作用
PLoS One. 2015 Jun 8;10(6):e0128423. doi: 10.1371/journal.pone.0128423. eCollection 2015.
4
Apoptotic mechanisms within the retina in Staphylococcus epidermidis experimental endophthalmitis.表皮葡萄球菌实验性眼内炎中视网膜内的凋亡机制。
Graefes Arch Clin Exp Ophthalmol. 2009 May;247(5):667-74. doi: 10.1007/s00417-008-0996-z. Epub 2008 Nov 28.
5
Systemic Candida albicans Infection in Mice Causes Endogenous Endophthalmitis via Breaching the Outer Blood-Retinal Barrier.系统性白色念珠菌感染导致小鼠发生内源性眼内炎:打破血-视网膜外屏障是关键。
Microbiol Spectr. 2022 Aug 31;10(4):e0165822. doi: 10.1128/spectrum.01658-22. Epub 2022 Aug 1.
6
Immunopathologic features of Staphylococcus epidermidis-induced endophthalmitis in the rat.大鼠表皮葡萄球菌诱导性眼内炎的免疫病理特征
Curr Eye Res. 1997 Oct;16(10):1036-43. doi: 10.1076/ceyr.16.10.1036.9015.
7
Butyrate Ameliorates Intraocular Bacterial Infection by Promoting Autophagy and Attenuating the Inflammatory Response.丁酸盐通过促进自噬和减轻炎症反应来改善眼内细菌感染。
Infect Immun. 2023 Jan 24;91(1):e0025222. doi: 10.1128/iai.00252-22. Epub 2022 Dec 14.
8
5-Aminoimidazole-4-carboxamide ribonucleoside-mediated adenosine monophosphate-activated protein kinase activation induces protective innate responses in bacterial endophthalmitis.5-氨基咪唑-4-甲酰胺核苷介导的单磷酸腺苷激活蛋白激酶激活在细菌性眼内炎中诱导保护性固有反应。
Cell Microbiol. 2016 Dec;18(12):1815-1830. doi: 10.1111/cmi.12625. Epub 2016 Jul 26.
9
Role of Toll-like receptor (TLR) 2 in experimental Bacillus cereus endophthalmitis.Toll 样受体 2 在实验性蜡样芽孢杆菌眼内炎中的作用。
PLoS One. 2011;6(12):e28619. doi: 10.1371/journal.pone.0028619. Epub 2011 Dec 6.
10
Aging, But Not Sex and Genetic Diversity, Impacts the Pathobiology of Bacterial Endophthalmitis.衰老而非性别和遗传多样性影响细菌性眼内炎的发病机制。
Invest Ophthalmol Vis Sci. 2020 Dec 1;61(14):5. doi: 10.1167/iovs.61.14.5.

引用本文的文献

1
Cytometric Evaluation of Cytokine Factors in Serum and Vitreous from Endophthalmitis Patients: Correlated Elevation in Neutrophil Markers.眼内炎患者血清和玻璃体中细胞因子的流式细胞术评估:中性粒细胞标志物的相关升高
Biomedicines. 2025 May 22;13(6):1269. doi: 10.3390/biomedicines13061269.
2
Proteomic profiling reveals immunomodulatory role of IL-33 in ocular bacterial and fungal infections.蛋白质组学分析揭示白细胞介素-33在眼部细菌和真菌感染中的免疫调节作用。
Infect Immun. 2025 Jul 8;93(7):e0018325. doi: 10.1128/iai.00183-25. Epub 2025 Jun 13.
3
Identification and Validation of Ferritinophagy-Related Biomarkers in Periodontitis.

本文引用的文献

1
Speciation and Antibiotic Susceptibilities of Coagulase Negative Staphylococci Isolated from Ocular Infections.从眼部感染中分离出的凝固酶阴性葡萄球菌的物种形成及抗生素敏感性
Antibiotics (Basel). 2021 Jun 16;10(6):721. doi: 10.3390/antibiotics10060721.
2
Retinal Pigment Epithelial Cells Express Antimicrobial Peptide Lysozyme - A Novel Mechanism of Innate Immune Defense of the Blood-Retina Barrier.视网膜色素上皮细胞表达抗菌肽溶菌酶-血视网膜屏障固有免疫防御的新机制。
Invest Ophthalmol Vis Sci. 2021 Jun 1;62(7):21. doi: 10.1167/iovs.62.7.21.
3
Immune Inhibitor A Metalloproteases Contribute to Virulence in Endophthalmitis.
牙周炎中铁自噬相关生物标志物的鉴定与验证
Int Dent J. 2025 Jun;75(3):1781-1797. doi: 10.1016/j.identj.2025.03.011. Epub 2025 Apr 15.
4
Myeloid Cell-Specific Deletion of AMPKα1 Worsens Ocular Bacterial Infection by Skewing Macrophage Phenotypes.髓系细胞特异性 AMPKα1 缺失通过偏斜巨噬细胞表型加重眼部细菌感染。
J Immunol. 2024 Dec 1;213(11):1656-1665. doi: 10.4049/jimmunol.2400282.
5
The impact of oxygen content on pathogenesis in ocular infection based on clinical characteristics, transcriptome and metabolome analysis.基于临床特征、转录组和代谢组分析探讨氧含量对眼部感染发病机制的影响
Front Microbiol. 2024 Jul 10;15:1409597. doi: 10.3389/fmicb.2024.1409597. eCollection 2024.
6
Clinical and pathogenic characteristics of infectious endophthalmitis in children: A retrospective analysis.儿童感染性眼内炎的临床及病原学特点:一项回顾性分析。
Medicine (Baltimore). 2024 Jun 14;103(24):e38456. doi: 10.1097/MD.0000000000038456.
7
Posterior vitreous attachment as a risk factor for endophthalmitis following intravitreal antivascular endothelial growth factor injection.后玻璃体粘连是玻璃体腔内抗血管内皮生长因子注射后眼内炎的危险因素。
Int Ophthalmol. 2024 May 15;44(1):225. doi: 10.1007/s10792-024-03101-0.
8
Untargeted and temporal analysis of retinal lipidome in bacterial endophthalmitis.细菌性眼内炎视网膜脂质组的非靶向和时序分析
Prostaglandins Other Lipid Mediat. 2024 Apr;171:106806. doi: 10.1016/j.prostaglandins.2023.106806. Epub 2024 Jan 5.
9
Simultaneous Bilateral Open-Globe Repair and Vitreoretinal Surgery for Explosive-Related Ocular Injury.同时进行双侧开放性眼球修复和玻璃体视网膜手术治疗爆炸相关眼外伤
J Vitreoretin Dis. 2023 Sep 30;7(6):540-544. doi: 10.1177/24741264231202073. eCollection 2023 Nov-Dec.
10
Oral administration of S-nitroso-L-glutathione (GSNO) provides anti-inflammatory and cytoprotective effects during ocular bacterial infections.口服 S-亚硝基-L-谷胱甘肽(GSNO)可在眼部细菌感染期间提供抗炎和细胞保护作用。
Cell Mol Life Sci. 2023 Sep 28;80(10):309. doi: 10.1007/s00018-023-04963-w.
免疫抑制剂 A 金属蛋白酶有助于内眼炎的毒力。
Infect Immun. 2021 Sep 16;89(10):e0020121. doi: 10.1128/IAI.00201-21. Epub 2021 Jun 7.
4
Integrative metabolomics and transcriptomics identifies itaconate as an adjunct therapy to treat ocular bacterial infection.整合代谢组学和转录组学鉴定衣康酸作为治疗眼部细菌感染的辅助疗法。
Cell Rep Med. 2021 May 18;2(5):100277. doi: 10.1016/j.xcrm.2021.100277.
5
Biofilm-Forming Potential of Ocular Fluid and on Ex Vivo Human Corneas from Attachment to Dispersal Phase.眼液在离体人角膜上从附着到扩散阶段形成生物膜的潜力。
Microorganisms. 2021 May 22;9(6):1124. doi: 10.3390/microorganisms9061124.
6
Aging, But Not Sex and Genetic Diversity, Impacts the Pathobiology of Bacterial Endophthalmitis.衰老而非性别和遗传多样性影响细菌性眼内炎的发病机制。
Invest Ophthalmol Vis Sci. 2020 Dec 1;61(14):5. doi: 10.1167/iovs.61.14.5.
7
Staphylococcus epidermidis-Skin friend or foe?表皮葡萄球菌——皮肤的朋友还是敌人?
PLoS Pathog. 2020 Nov 12;16(11):e1009026. doi: 10.1371/journal.ppat.1009026. eCollection 2020 Nov.
8
In vitro evaluation of the effect of different disinfectants on the biofilm of Staphylococcus epidermidis and Staphylococcus aureus formed on acrylic ocular prostheses.体外评估不同消毒剂对丙烯酸眼部义眼片上表皮葡萄球菌和金黄色葡萄球菌生物膜的影响。
PLoS One. 2020 Oct 12;15(10):e0240116. doi: 10.1371/journal.pone.0240116. eCollection 2020.
9
Toll-like receptor 2 (TLR2) engages endoplasmic reticulum stress sensor IRE1α to regulate retinal innate responses in Staphylococcus aureus endophthalmitis.Toll 样受体 2(TLR2)与内质网应激传感器 IRE1α 结合,调节金黄色葡萄球菌眼内炎中的视网膜固有反应。
FASEB J. 2020 Oct;34(10):13826-13838. doi: 10.1096/fj.202001393R. Epub 2020 Aug 19.
10
Twenty years of endophthalmitis: Incidence, aetiology and clinical outcome.二十年眼内炎:发病率、病因学和临床转归。
Acta Ophthalmol. 2021 Feb;99(1):e62-e69. doi: 10.1111/aos.14511. Epub 2020 Jun 22.