Nakajo Takahisa, Katayoshi Takeshi, Kitajima Natsuko, Tsuji-Naito Kentaro
DHC Corporation Laboratories, Division 2, 2-42 Hamada, Mihama-ku, Chiba, 261-0025, Japan.
Redox Biol. 2021 Dec 1;48:102203. doi: 10.1016/j.redox.2021.102203.
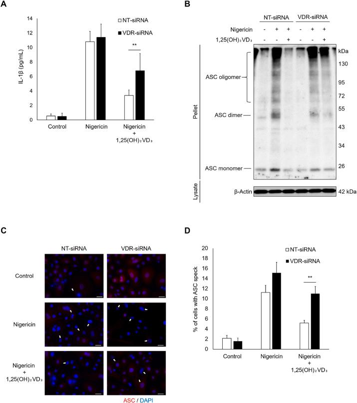
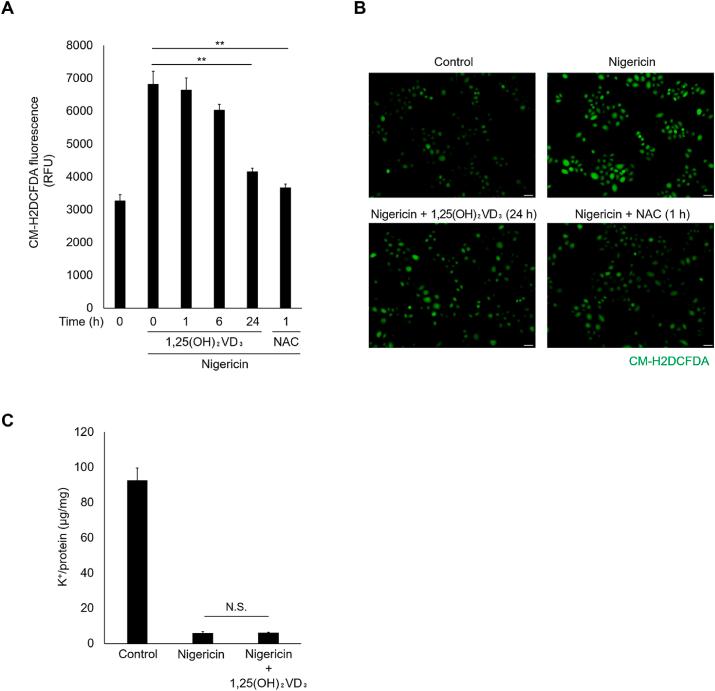
The nucleotide-binding oligomerization domain-like receptor family pyrin domain-containing protein (NLRP) inflammasome is a key inflammatory signaling pathway activated via a two-step signaling process consisting of priming and activation steps. Several studies have shown that 1,25-dihydroxyvitamin D3 (1,25(OH)VD) inhibits the priming step required for NLRP3 inflammasome activation in immune cells. However, as activating the NLRP1 inflammasome in keratinocytes does not necessarily require a priming step, whether 1,25(OH)VD inhibits NLRP1 activation in unprimed keratinocytes is currently unknown. In this study, we showed that 1,25(OH)VD inhibits nigericin-induced NLRP1 inflammasome activation in unprimed keratinocytes. 1,25(OH)VD suppressed nigericin-induced interleukin-1β (IL-1β) secretion and caspase-1 activation in human primary keratinocytes. In addition, 1,25(OH)VD significantly inhibited the formation of apoptosis-associated speck-like protein containing a caspase recruitment domain (ASC) oligomers and specks, but not caspase-1 enzymatic activity, suggesting that 1,25(OH)VD prevents NLRP1-ASC complex assembly in keratinocytes. Vitamin D receptor (VDR)-knockdown abolished the inhibitory effects of 1,25(OH)VD on nigericin-induced ASC oligomerization and IL-1β secretion, suggesting that 1,25(OH)VD suppresses inflammasome activation via VDR signaling. Furthermore, nigericin induced K efflux and cellular reactive oxygen species (ROS) production, and 1,25(OH)VD pretreatment suppressed nigericin-induced ROS production. 1,25(OH)VD increased the expression of both nuclear factor erythroid 2-related factor 2 (NRF2) and heme oxygenase-1 (HO-1), whereas HO-1 inhibition or NRF2 and HO-1 knockdown abrogated the inhibitory effects of 1,25(OH)VD on IL-1β secretion. Our results indicate that 1,25(OH)VD inhibits nigericin-induced activation step of NLRP1 inflammasome activation in unprimed keratinocytes. Our findings reveal the mechanism underlying the inhibitory effect of 1,25(OH)VD, which involves NRF2-HO-1 pathway activation through the VDR, providing further insight into the potential function of 1,25(OH)VD as a therapeutic agent for inflammasome-related skin diseases.
核苷酸结合寡聚化结构域样受体家族含吡啉结构域蛋白(NLRP)炎性小体是一条关键的炎症信号通路,通过由启动和激活步骤组成的两步信号传导过程被激活。多项研究表明,1,25-二羟基维生素D3(1,25(OH)VD)可抑制免疫细胞中NLRP3炎性小体激活所需的启动步骤。然而,由于在角质形成细胞中激活NLRP1炎性小体不一定需要启动步骤,目前尚不清楚1,25(OH)VD是否能抑制未启动的角质形成细胞中NLRP1的激活。在本研究中,我们表明1,25(OH)VD可抑制未启动的角质形成细胞中尼日利亚菌素诱导的NLRP1炎性小体激活。1,25(OH)VD可抑制人原代角质形成细胞中尼日利亚菌素诱导的白细胞介素-1β(IL-1β)分泌和半胱天冬酶-1激活。此外,1,25(OH)VD可显著抑制含半胱天冬酶募集结构域的凋亡相关斑点样蛋白(ASC)寡聚体和斑点的形成,但不影响半胱天冬酶-1的酶活性,这表明1,25(OH)VD可阻止角质形成细胞中NLRP1-ASC复合物的组装。维生素D受体(VDR)敲低消除了1,25(OH)VD对尼日利亚菌素诱导的ASC寡聚化和IL-1β分泌的抑制作用,表明1,25(OH)VD通过VDR信号传导抑制炎性小体激活。此外,尼日利亚菌素诱导钾外流和细胞活性氧(ROS)产生,而1,25(OH)VD预处理可抑制尼日利亚菌素诱导的ROS产生。1,25(OH)VD可增加核因子红细胞2相关因子2(NRF2)和血红素加氧酶-1(HO-1)的表达,而HO-1抑制或NRF2和HO-1敲低可消除1,25(OH)VD对IL-1β分泌的抑制作用。我们的结果表明,1,25(OH)VD可抑制未启动的角质形成细胞中尼日利亚菌素诱导的NLRP1炎性小体激活步骤。我们的发现揭示了1,25(OH)VD抑制作用的潜在机制,该机制涉及通过VDR激活NRF2-HO-1途径,为深入了解1,25(OH)VD作为炎性小体相关皮肤病治疗药物的潜在功能提供了进一步的见解。