Institute of Experimental Neurology (INSPE), Division of Neuroscience, IRCCS San Raffaele Scientific Institute, Milan, Italy.
Institute of Clinical Physiology National Research Council (IFC-CNR), Milan, Italy.
J Clin Invest. 2022 Feb 1;132(3). doi: 10.1172/JCI145071.
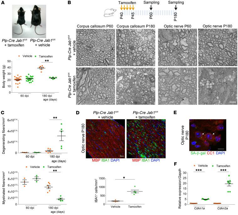
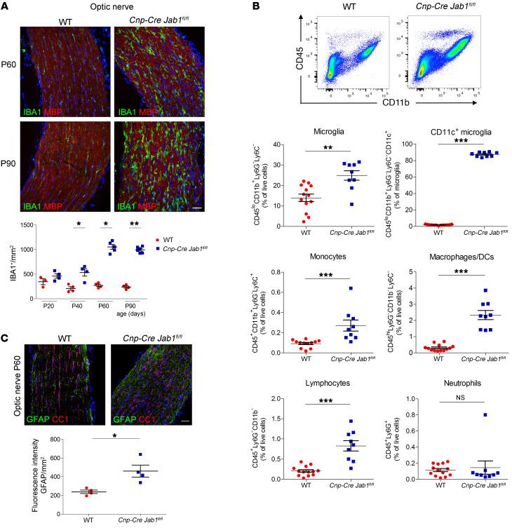
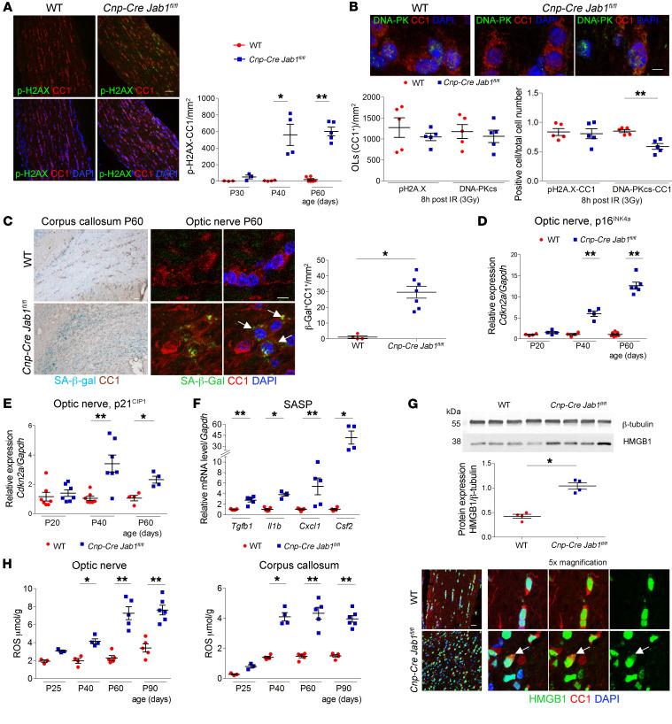
Oligodendrocytes are the primary target of demyelinating disorders, and progressive neurodegenerative changes may evolve in the CNS. DNA damage and oxidative stress are considered key pathogenic events, but the underlying molecular mechanisms remain unclear. Moreover, animal models do not fully recapitulate human diseases, complicating the path to effective treatments. Here we report that mice with cell-autonomous deletion of the nuclear COP9 signalosome component CSN5 (JAB1) in oligodendrocytes develop DNA damage and defective DNA repair in myelinating glial cells. Interestingly, oligodendrocytes lacking JAB1 expression underwent a senescence-like phenotype that fostered chronic inflammation and oxidative stress. These mutants developed progressive CNS demyelination, microglia inflammation, and neurodegeneration, with severe motor deficits and premature death. Notably, blocking microglia inflammation did not prevent neurodegeneration, whereas the deletion of p21CIP1 but not p16INK4a pathway ameliorated the disease. We suggest that senescence is key to sustaining neurodegeneration in demyelinating disorders and may be considered a potential therapeutic target.
少突胶质细胞是脱髓鞘疾病的主要靶标,中枢神经系统可能会出现进行性神经退行性变化。DNA 损伤和氧化应激被认为是关键的致病事件,但潜在的分子机制仍不清楚。此外,动物模型不能完全再现人类疾病,这使得寻找有效治疗方法的道路变得复杂。在这里,我们报告了在少突胶质细胞中具有自主缺失核 COP9 信号体成分 CSN5(JAB1)的小鼠在髓鞘形成胶质细胞中会发生 DNA 损伤和 DNA 修复缺陷。有趣的是,缺乏 JAB1 表达的少突胶质细胞表现出类似衰老的表型,促进了慢性炎症和氧化应激。这些突变体出现进行性中枢神经系统脱髓鞘、小胶质细胞炎症和神经退行性变,伴有严重的运动缺陷和过早死亡。值得注意的是,阻断小胶质细胞炎症并不能预防神经退行性变,而删除 p21CIP1 但不删除 p16INK4a 途径可改善疾病。我们认为衰老对维持脱髓鞘疾病中的神经退行性变至关重要,这可能被视为一个潜在的治疗靶点。