Suppr超能文献

基于特异性转录调控因子 DhdR 的 D-2-羟戊二酸生物传感器。

A D-2-hydroxyglutarate biosensor based on specific transcriptional regulator DhdR.

机构信息

State Key Laboratory of Microbial Technology, Shandong University, Qingdao, People's Republic of China.

Institute of Medical Sciences, The Second Hospital, Cheeloo College of Medicine, Shandong University, Jinan, People's Republic of China.

出版信息

Nat Commun. 2021 Dec 7;12(1):7108. doi: 10.1038/s41467-021-27357-7.

Abstract

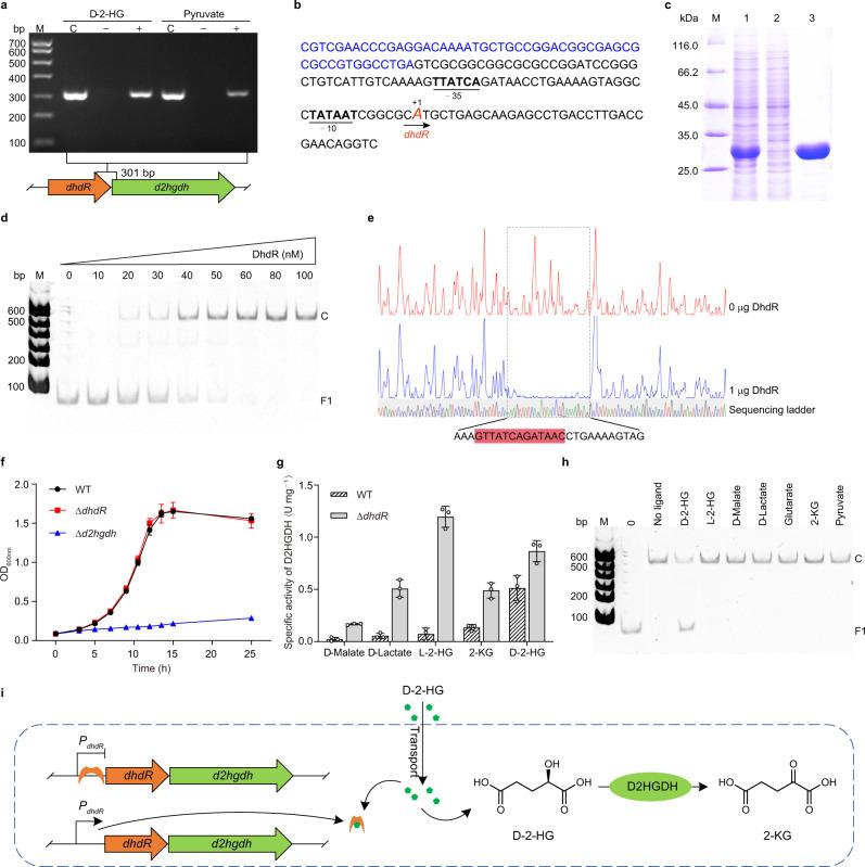
D-2-Hydroxyglutarate (D-2-HG) is a metabolite involved in many physiological metabolic processes. When D-2-HG is aberrantly accumulated due to mutations in isocitrate dehydrogenase or D-2-HG dehydrogenase, it functions in a pro-oncogenic manner and is thus considered a therapeutic target and biomarker in many cancers. In this study, DhdR from Achromobacter denitrificans NBRC 15125 is identified as an allosteric transcriptional factor that negatively regulates D-2-HG dehydrogenase expression and responds to the presence of D-2-HG. Based on the allosteric effect of DhdR, a D-2-HG biosensor is developed by combining DhdR with amplified luminescent proximity homogeneous assay (AlphaScreen) technology. The biosensor is able to detect D-2-HG in serum, urine, and cell culture medium with high specificity and sensitivity. Additionally, this biosensor is used to identify the role of D-2-HG metabolism in lipopolysaccharide biosynthesis of Pseudomonas aeruginosa, demonstrating its broad usages.

摘要

D-2-羟基戊二酸(D-2-HG)是一种参与多种生理代谢过程的代谢物。当由于异柠檬酸脱氢酶或 D-2-HG 脱氢酶的突变导致 D-2-HG 异常积累时,它以致癌的方式发挥作用,因此被认为是许多癌症的治疗靶点和生物标志物。在这项研究中,从 Achromobacter denitrificans NBRC 15125 鉴定出 DhdR 是一种变构转录因子,可负调控 D-2-HG 脱氢酶的表达,并对 D-2-HG 的存在作出反应。基于 DhdR 的变构效应,通过将 DhdR 与放大发光近同相分析(AlphaScreen)技术相结合,开发了一种 D-2-HG 生物传感器。该生物传感器能够以高特异性和灵敏度检测血清、尿液和细胞培养液中的 D-2-HG。此外,该生物传感器还用于鉴定 D-2-HG 代谢在铜绿假单胞菌脂多糖生物合成中的作用,展示了其广泛的用途。

https://cdn.ncbi.nlm.nih.gov/pmc/blobs/bbfb/8651671/6f346346c0bc/41467_2021_27357_Fig1_HTML.jpg

文献检索

告别复杂PubMed语法,用中文像聊天一样搜索,搜遍4000万医学文献。AI智能推荐,让科研检索更轻松。

立即免费搜索

文件翻译

保留排版,准确专业,支持PDF/Word/PPT等文件格式,支持 12+语言互译。

免费翻译文档

深度研究

AI帮你快速写综述,25分钟生成高质量综述,智能提取关键信息,辅助科研写作。

立即免费体验