Suppr超能文献

铜绿假单胞菌生物膜感染囊性纤维化肺猪模型的转录组分析。

Transcriptome Analysis of Pseudomonas aeruginosa Biofilm Infection in an Pig Model of the Cystic Fibrosis Lung.

机构信息

School of Life Sciences, Gibbet Hill Campus, The University of Warwickgrid.7372.1, Coventry, United Kingdom.

出版信息

Appl Environ Microbiol. 2022 Feb 8;88(3):e0178921. doi: 10.1128/AEM.01789-21. Epub 2021 Dec 8.

Abstract

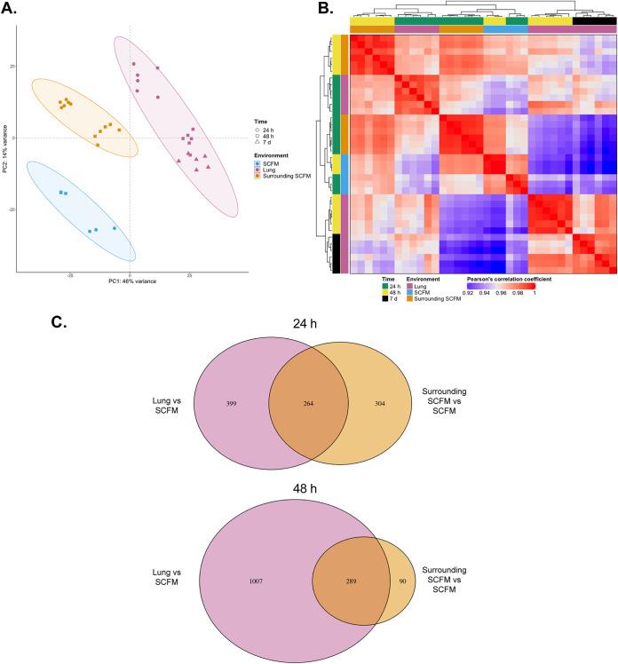
Pseudomonas aeruginosa is the predominant cause of chronic biofilm infections that form in the lungs of people with cystic fibrosis (CF). These infections are highly resistant to antibiotics and persist for years in the respiratory tract. One of the main research challenges is that current laboratory models do not accurately replicate key aspects of a P. aeruginosa biofilm infection, highlighted by previous RNA-sequencing studies. We compared the P. aeruginosa PA14 transcriptome in an pig lung (EVPL) model of CF and a well-studied synthetic cystic fibrosis sputum medium (SCFM). P. aeruginosa was grown in the EVPL model for 1, 2, and 7 days, and in SCFM for 1 and 2 days. The RNA was extracted and sequenced at each time point. Our findings demonstrate that expression of antimicrobial resistance genes was cued by growth in the EVPL model, highlighting the importance of growth environment in determining accurate resistance profiles. The EVPL model created two distinct growth environments: tissue-associated biofilm and the SCFM surrounding tissue, each cuing a transcriptome distinct from that seen in SCFM . The expression of quorum sensing associated genes in the EVPL tissue-associated biofilm at 48 h relative to SCFM was similar to CF sputum versus conditions. Hence, the EVPL model can replicate key aspects of biofilm infection that are missing from other current models. It provides a more accurate P. aeruginosa growth environment for determining antimicrobial resistance that quickly drives P. aeruginosa into a chronic-like infection phenotype. Pseudomonas aeruginosa lung infections that affect people with cystic fibrosis are resistant to most available antimicrobial treatments. The lack of a laboratory model that captures all key aspects of these infections hinders not only research progression but also clinical diagnostics. We used transcriptome analysis to demonstrate how a model using pig lungs can more accurately replicate key characteristics of P. aeruginosa lung infection, including mechanisms of antibiotic resistance and infection establishment. Therefore, this model may be used in the future to further understand infection dynamics to develop novel treatments and more accurate treatment plans. This could improve clinical outcomes as well as quality of life for individuals affected by these infections.

摘要

铜绿假单胞菌是引起囊性纤维化(CF)患者肺部慢性生物膜感染的主要原因。这些感染对抗生素高度耐药,并在呼吸道中持续多年。一个主要的研究挑战是,目前的实验室模型不能准确复制铜绿假单胞菌生物膜感染的关键方面,这一点在前 RNA 测序研究中得到了强调。我们比较了铜绿假单胞菌 PA14 在 CF 猪肺(EVPL)模型和经过充分研究的合成囊性纤维化痰培养基(SCFM)中的转录组。铜绿假单胞菌在 EVPL 模型中分别培养 1、2 和 7 天,在 SCFM 中培养 1 和 2 天。在每个时间点提取和测序 RNA。我们的研究结果表明,在 EVPL 模型中生长会提示抗菌药物耐药基因的表达,这突出了生长环境在确定准确的耐药谱中的重要性。EVPL 模型创建了两个不同的生长环境:组织相关生物膜和周围组织的 SCFM,每个环境都提示一个与 SCFM 不同的转录组。与 CF 痰相比,EVPL 组织相关生物膜中群体感应相关基因的表达在 48 小时相对 SCFM 时相似。因此,EVPL 模型可以复制其他当前模型中缺失的关键生物膜感染方面。它为确定抗菌药物耐药性提供了更准确的铜绿假单胞菌生长环境,这会迅速将铜绿假单胞菌推向慢性感染表型。影响囊性纤维化患者的铜绿假单胞菌肺部感染对大多数现有抗菌治疗方法具有耐药性。缺乏能够捕捉这些感染所有关键方面的实验室模型不仅阻碍了研究进展,也阻碍了临床诊断。我们使用转录组分析来证明使用猪肺的模型如何更准确地复制铜绿假单胞菌肺部感染的关键特征,包括抗生素耐药机制和感染建立。因此,该模型将来可用于进一步了解感染动态,以开发新的治疗方法和更准确的治疗计划。这可以改善临床结果以及受这些感染影响的个体的生活质量。

https://cdn.ncbi.nlm.nih.gov/pmc/blobs/f3c4/8824274/3d4bc969a99c/aem.01789-21-f001.jpg

文献AI研究员

20分钟写一篇综述,助力文献阅读效率提升50倍。

立即体验

用中文搜PubMed

大模型驱动的PubMed中文搜索引擎

马上搜索

文档翻译

学术文献翻译模型,支持多种主流文档格式。

立即体验