Department of Medical Cell Biology, Uppsala University, 75123 Uppsala, Sweden.
Science for Life Laboratory, Department of Medical Cell Biology, Uppsala University, 75123 Uppsala, Sweden.
Int J Mol Sci. 2021 Nov 30;22(23):12988. doi: 10.3390/ijms222312988.
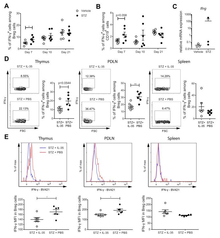
The anti-inflammatory role of regulatory B cells (Breg cells) has been associated with IL-35 based on studies of experimental autoimmune uveitis and encephalitis. The role of Breg cells and IL-35 Breg cells for type 1 diabetes (T1D) remains to be investigated. We studied PBMCs from T1D subjects and healthy controls (HC) and found lowered proportions of Breg cells and IL-35 Breg cells in T1D. To elucidate the role of Breg cells, the lymphoid organs of two mouse models of T1D were examined. Lower proportions of Breg cells and IL-35 Breg cells were found in the animal models of T1D compared with control mice. In addition, the systemic administration of recombinant mouse IL-35 prevented hyperglycemia after multiple low dose streptozotocin (MLDSTZ) injections and increased the proportions of Breg cells and IL-35 Breg cells. A higher proportion of IFN-γ cells among Breg cells were found in the PBMCs of the T1D subjects. In the MLDSTZ mice, IL-35 administration decreased the proportions of IFN-γ cells among the Breg cells. Our data illustrate that Breg cells may play an important role in the development of T1D and that IL-35 treatment prevents the development of hyperglycemia by maintaining the phenotype of the Breg cells under an experimental T1D condition.
调节性 B 细胞(Breg 细胞)的抗炎作用与基于实验性自身免疫性葡萄膜炎和脑炎的 IL-35 有关。Breg 细胞和 IL-35 Breg 细胞在 1 型糖尿病(T1D)中的作用仍有待研究。我们研究了 T1D 患者和健康对照者(HC)的 PBMCs,并发现 T1D 患者中 Breg 细胞和 IL-35 Breg 细胞的比例降低。为了阐明 Breg 细胞的作用,我们检查了两种 T1D 动物模型的淋巴器官。与对照小鼠相比,T1D 动物模型中 Breg 细胞和 IL-35 Breg 细胞的比例较低。此外,重组鼠 IL-35 的系统给药可预防多次小剂量链脲佐菌素(MLDSTZ)注射后的高血糖,并增加 Breg 细胞和 IL-35 Breg 细胞的比例。T1D 患者的 PBMCs 中发现 Breg 细胞中的 IFN-γ 细胞比例较高。在 MLDSTZ 小鼠中,IL-35 给药降低了 Breg 细胞中 IFN-γ 细胞的比例。我们的数据表明,Breg 细胞可能在 T1D 的发展中起重要作用,并且 IL-35 治疗通过维持实验性 T1D 条件下 Breg 细胞的表型来防止高血糖的发展。