Suppr超能文献

B 细胞特异性 TLR9 缺陷 NOD 小鼠的肠道微生物群可促进 IL-10 Breg 细胞并预防 T1D。

Gut microbiota from B-cell-specific TLR9-deficient NOD mice promote IL-10 Breg cells and protect against T1D.

机构信息

Department of Food Science and Technology, School of Agriculture and Biology, Shanghai Jiao Tong University, Shanghai, China.

Section of Endocrinology, Internal Medicine, School of Medicine, Yale University, New Haven, CT, United States.

出版信息

Front Immunol. 2024 Jun 6;15:1413177. doi: 10.3389/fimmu.2024.1413177. eCollection 2024.

Abstract

INTRODUCTION

Type 1 diabetes (T1D) is an autoimmune disease characterized by the destruction of insulin-producing β cells. Toll-like receptor 9 (TLR9) plays a role in autoimmune diseases, and B cell-specific TLR9 deficiency delays T1D development. Gut microbiota are implicated in T1D, although the relationship is complex. However, the impact of B cell-specific deficiency of TLR9 on intestinal microbiota and the impact of altered intestinal microbiota on the development of T1D are unclear.

OBJECTIVES

This study investigated how gut microbiota and the intestinal barrier contribute to T1D development in B cell-specific TLR9-deficient NOD mice. Additionally, this study explored the role of microbiota in immune regulation and T1D onset.

METHODS

The study assessed gut permeability, gene expression related to gut barrier integrity, and gut microbiota composition. Antibiotics depleted gut microbiota, and fecal samples were transferred to germ-free mice. The study also examined IL-10 production, Breg cell differentiation, and their impact on T1D development.

RESULTS

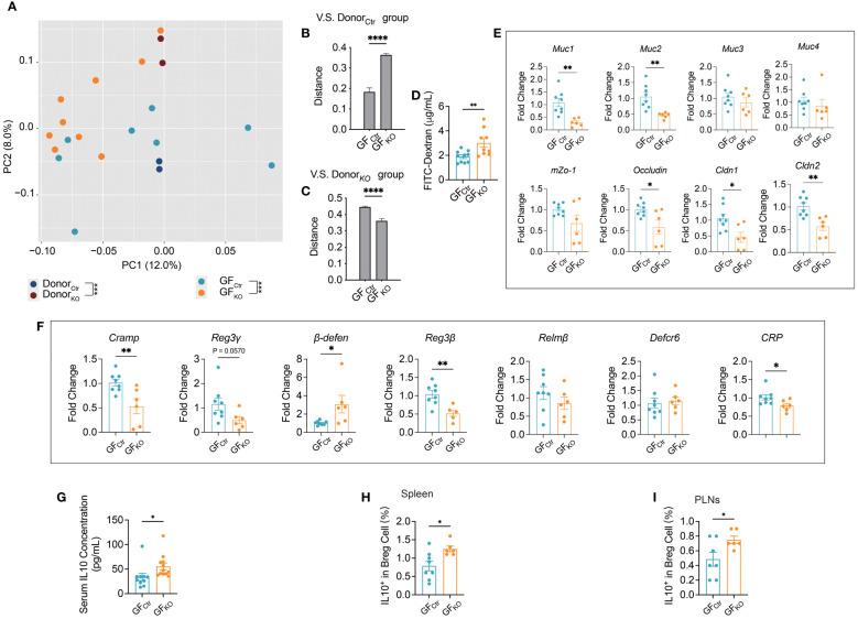
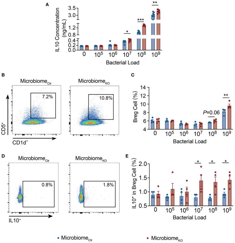
B cell-specific TLR9-deficient NOD mice exhibited increased gut permeability and downregulated gut barrier-related gene expression. Antibiotics restored gut permeability, suggesting microbiota influence. Altered microbiota were enriched in Lachnospiraceae, known for mucin degradation. Transferring this microbiota to germ-free mice increased gut permeability and promoted IL-10-expressing Breg cells. Rag mice transplanted with fecal samples from -Cre mice showed delayed diabetes onset, indicating microbiota's impact.

CONCLUSION

B cell-specific TLR9 deficiency alters gut microbiota, increasing gut permeability and promoting IL-10-expressing Breg cells, which delay T1D. This study uncovers a link between TLR9, gut microbiota, and immune regulation in T1D, with implications for microbiota-targeted T1D therapies.

摘要

简介

1 型糖尿病(T1D)是一种自身免疫性疾病,其特征是胰岛素产生细胞β的破坏。Toll 样受体 9(TLR9)在自身免疫性疾病中发挥作用,B 细胞特异性 TLR9 缺乏会延迟 T1D 的发展。肠道微生物群与 T1D 有关,尽管关系复杂。然而,B 细胞特异性 TLR9 缺乏对肠道微生物群的影响以及改变的肠道微生物群对 T1D 发展的影响尚不清楚。

目的

本研究旨在探讨肠道微生物群和肠道屏障如何促进 B 细胞特异性 TLR9 缺陷型 NOD 小鼠的 T1D 发展。此外,本研究还探讨了微生物群在免疫调节和 T1D 发病中的作用。

方法

本研究评估了肠道通透性、与肠道屏障完整性相关的基因表达以及肠道微生物群组成。抗生素耗尽了肠道微生物群,并将粪便样本转移到无菌小鼠中。该研究还检查了 IL-10 产生、Breg 细胞分化及其对 T1D 发展的影响。

结果

B 细胞特异性 TLR9 缺陷型 NOD 小鼠表现出增加的肠道通透性和下调的肠道屏障相关基因表达。抗生素恢复了肠道通透性,表明微生物群有影响。改变的微生物群在lachnospiraceae 中富集,该菌以降解粘蛋白而闻名。将这种微生物群转移到无菌小鼠中会增加肠道通透性并促进表达 IL-10 的 Breg 细胞。移植来自 Cre 小鼠粪便样本的 Rag 小鼠显示糖尿病发病延迟,表明微生物群的影响。

结论

B 细胞特异性 TLR9 缺乏会改变肠道微生物群,增加肠道通透性并促进表达 IL-10 的 Breg 细胞,从而延迟 T1D。本研究揭示了 TLR9、肠道微生物群和 T1D 中的免疫调节之间的联系,为针对微生物群的 T1D 治疗提供了依据。

https://cdn.ncbi.nlm.nih.gov/pmc/blobs/c03e/11187306/df9d95022021/fimmu-15-1413177-g001.jpg

文献AI研究员

20分钟写一篇综述,助力文献阅读效率提升50倍。

立即体验

用中文搜PubMed

大模型驱动的PubMed中文搜索引擎

马上搜索

文档翻译

学术文献翻译模型,支持多种主流文档格式。

立即体验