Suppr超能文献

通过数据挖掘和实验验证鉴定膀胱癌中与生存和治疗反应相关的铁死亡调节因子

Identification of Survival and Therapeutic Response-Related Ferroptosis Regulators in Bladder Cancer through Data Mining and Experimental Validation.

作者信息

Zhang Pu, Liu Zijian, Wang Decai, Li Yunxue, Zhang Yuan, Xiao Yajun

机构信息

Department of Urology Surgery, Union Hospital, Tongji Medical College, Huazhong University of Science and Technology, 1277 Jiefang Avenue, Wuhan 430022, China.

Cancer Center and State Key Laboratory of Biotherapy, Department of Head and Neck Oncology and Department of Radiation Oncology, West China Hospital, Sichuan University, Chengdu 610041, China.

出版信息

Cancers (Basel). 2021 Dec 2;13(23):6069. doi: 10.3390/cancers13236069.

Abstract

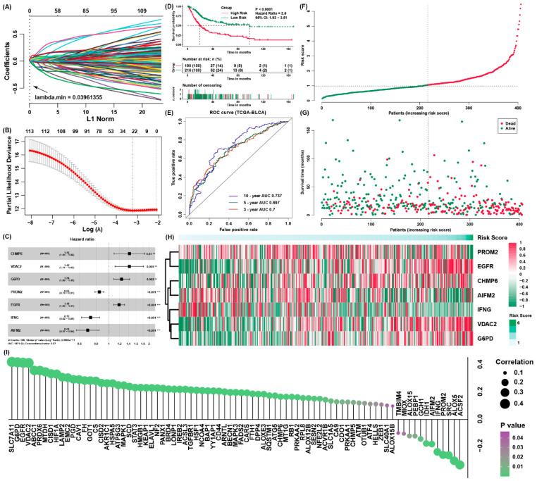
Ferroptosis has been reported to regulate tumorigenesis, metastasis, drug resistance and the immune response. However, the potential roles of ferroptosis regulators in the advancement of bladder cancer remain to be explored. We systematically evaluated the multidimensional alteration landscape of ferroptosis regulators in bladder cancer and checked if their expression correlated with the ferroptosis index. We used least absolute shrinkage and selection operator regression to form a signature consisting of seven ferroptosis regulator. We confirmed the signature's prognostic and predictive accuracy with five independent datasets. A nomogram was built to predict the overall survival and risk of death of patients. The relative expression of the genes involved in the signature was also clarified by real-time quantitative PCR. We found the risk score was related to tumor progression and antitumor immunity-related pathways. Moreover, there existed negative association between the relative antitumor immune cell infiltration level and the risk score, and higher tumor mutation burden was found in the group of lower risk score. We used The Tumor Immune Dysfunction and Exclusion database and IMvigor210 cohort having immunotherapy efficacy results to confirm the prediction function of the risk score. Furthermore, the ferroptosis regulator signature could also reflect the chemotherapy sensitivity of bladder cancer.

摘要

据报道,铁死亡可调节肿瘤发生、转移、耐药性及免疫反应。然而,铁死亡调节因子在膀胱癌进展中的潜在作用仍有待探索。我们系统评估了膀胱癌中铁死亡调节因子的多维改变图谱,并检查它们的表达是否与铁死亡指数相关。我们使用最小绝对收缩和选择算子回归构建了一个由七个铁死亡调节因子组成的特征。我们用五个独立数据集验证了该特征的预后和预测准确性。构建了一个列线图来预测患者的总生存期和死亡风险。还通过实时定量PCR明确了特征中所涉及基因的相对表达。我们发现风险评分与肿瘤进展及抗肿瘤免疫相关通路有关。此外,相对抗肿瘤免疫细胞浸润水平与风险评分之间存在负相关,且在低风险评分组中发现更高的肿瘤突变负荷。我们使用具有免疫治疗疗效结果的肿瘤免疫功能障碍与排除数据库和IMvigor210队列来证实风险评分的预测功能。此外,铁死亡调节因子特征还可反映膀胱癌的化疗敏感性。

https://cdn.ncbi.nlm.nih.gov/pmc/blobs/314b/8656535/81d43100fc18/cancers-13-06069-g001.jpg

文献AI研究员

20分钟写一篇综述,助力文献阅读效率提升50倍。

立即体验

用中文搜PubMed

大模型驱动的PubMed中文搜索引擎

马上搜索

文档翻译

学术文献翻译模型,支持多种主流文档格式。

立即体验