Suppr超能文献

环状 RNA_0000326 通过 microRNA-338-3p/ETS 原癌基因 1/磷酸肌醇 3-激酶/蛋白激酶 B 通路促进膀胱癌进展。

Circular RNA_0000326 promotes bladder cancer progression via microRNA-338-3p/ETS Proto-Oncogene 1/phosphoinositide-3 kinase/Akt pathway.

机构信息

Department of Urology Surgery, Xi'an International Medical Center Hospital, Xi'an, China.

出版信息

Bioengineered. 2021 Dec;12(2):11410-11422. doi: 10.1080/21655979.2021.2008738.

Abstract

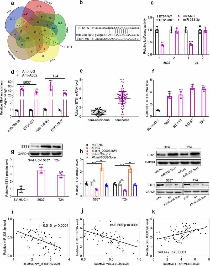
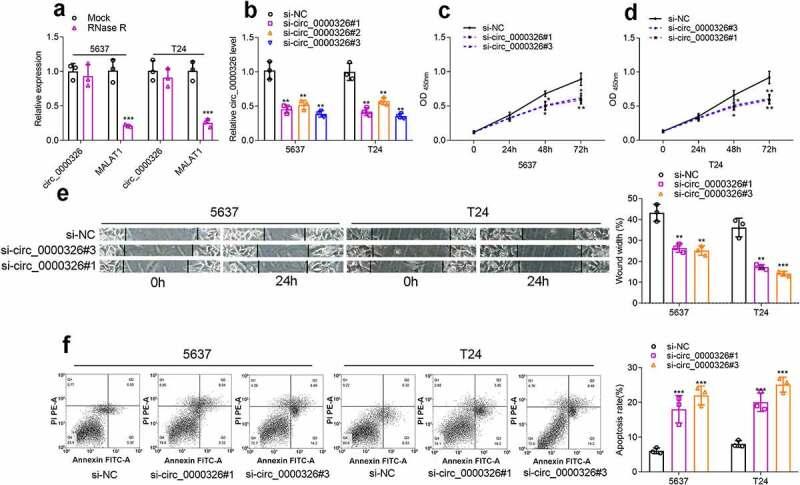
Circular RNAs (circRNAs) play a pivotal regulatory role in bladder cancer (BC) occurrence and progression. The expression level, role and mechanism of circ_0000326 in BC remain unknown. In the present study, quantitative reverse transcription-polymerase chain reaction (qRT-PCR) was conducted to evaluate the expressions of circ_0000326, microRNA-338-3p (miR-338-3p) and ETS Proto-Oncogene 1(ETS1) mRNA in BC tissues and cell lines. Cell counting kit-8 (CCK-8) assay, wound healing assay and flow cytometry were used to detect the impacts of circ_0000326 on BC cell growth, migration and apoptosis. Western blot was used to detect the expressions of ETS1, phospho-phosphoinositide-3 kinase (p-PI3K), phospho-AKT, PI3K and AKT protein. Gene ontology (GO) analysis and Kyoto Encyclopedia of Genes and Genomes (KEGG) pathway analysis were performed to analyze the biological function of ETS1 in BC. Here, we found that circ_0000326 expression was significantly elevated in BC cell lines and tissues, and circ_0000326 could promote BC cell growth and migration, and inhibit apoptosis. Dual-luciferase reporter gene assay confirmed that circ_0000326 and ETS1 could bind directly to miR-338-3p. Furthermore, circ_0000326 sponged miR-338-3p and up-regulated ETS1 expression. ETS1 was associated with the activation of PI3K/AKT pathway. Moreover, circ_0000326 could activate PI3K/AKT pathway by miR-338-3p/ETS1 axis. Collectively, circ_0000326/miR-338-3p/ETS1/PI3K/AKT pathway is involved in regulating BC progression.

摘要

环状 RNA(circRNAs)在膀胱癌(BC)的发生和发展中起着关键的调节作用。circ_0000326 在 BC 中的表达水平、作用和机制尚不清楚。在本研究中,通过实时定量逆转录聚合酶链反应(qRT-PCR)评估了 circ_0000326、微小 RNA-338-3p(miR-338-3p)和 ETS 原癌基因 1(ETS1)mRNA 在 BC 组织和细胞系中的表达。细胞计数试剂盒-8(CCK-8)检测、划痕愈合试验和流式细胞术用于检测 circ_0000326 对 BC 细胞生长、迁移和凋亡的影响。Western blot 用于检测 ETS1、磷酸化磷脂酰肌醇-3 激酶(p-PI3K)、磷酸化 AKT、PI3K 和 AKT 蛋白的表达。进行基因本体论(GO)分析和京都基因与基因组百科全书(KEGG)通路分析,以分析 ETS1 在 BC 中的生物学功能。结果显示,circ_0000326 在 BC 细胞系和组织中的表达显著升高,circ_0000326 可促进 BC 细胞生长、迁移,抑制凋亡。双荧光素酶报告基因检测证实 circ_0000326 和 ETS1 可直接结合 miR-338-3p。此外,circ_0000326 通过海绵吸附 miR-338-3p 而上调 ETS1 的表达。ETS1 与 PI3K/AKT 通路的激活有关。此外,circ_0000326 可通过 miR-338-3p/ETS1 轴激活 PI3K/AKT 通路。综上所述,circ_0000326/miR-338-3p/ETS1/PI3K/AKT 通路参与调节 BC 的进展。

https://cdn.ncbi.nlm.nih.gov/pmc/blobs/230a/8810167/d4e56970c0f1/KBIE_A_2008738_F0001_OC.jpg

文献AI研究员

20分钟写一篇综述,助力文献阅读效率提升50倍。

立即体验

用中文搜PubMed

大模型驱动的PubMed中文搜索引擎

马上搜索

文档翻译

学术文献翻译模型,支持多种主流文档格式。

立即体验