Suppr超能文献

通过分析外周血单核细胞转录组的改变,探讨动脉粥样硬化与牙周炎之间的共同分子机制。

Shared Molecular Mechanisms between Atherosclerosis and Periodontitis by Analyzing the Transcriptomic Alterations of Peripheral Blood Monocytes.

机构信息

Stomatological Hospital, Southern Medical University, Guangzhou 510280, China.

Department of Neurology, Graduate School of Medical Sciences, Faculty of Life Sciences, Kumamoto University, Kumamoto, Japan.

出版信息

Comput Math Methods Med. 2021 Dec 3;2021:1498431. doi: 10.1155/2021/1498431. eCollection 2021.

Abstract

OBJECTIVE

This study investigated the nature of shared transcriptomic alterations in PBMs from periodontitis and atherosclerosis to unravel molecular mechanisms underpinning their association.

METHODS

Gene expression data from PBMs from patients with periodontitis and those with atherosclerosis were each downloaded from the GEO database. Differentially expressed genes (DEGs) in periodontitis and atherosclerosis were identified through differential gene expression analysis. The disease-related known genes related to periodontitis and atherosclerosis each were downloaded from the DisGeNET database. A Venn diagram was constructed to identify crosstalk genes from four categories: DEGs expressed in periodontitis, periodontitis-related known genes, DEGs expressed in atherosclerosis, and atherosclerosis-related known genes. A weighted gene coexpression network analysis (WGCNA) was performed to identify significant coexpression modules, and then, coexpressed gene interaction networks belonging to each significant module were constructed to identify the core crosstalk genes.

RESULTS

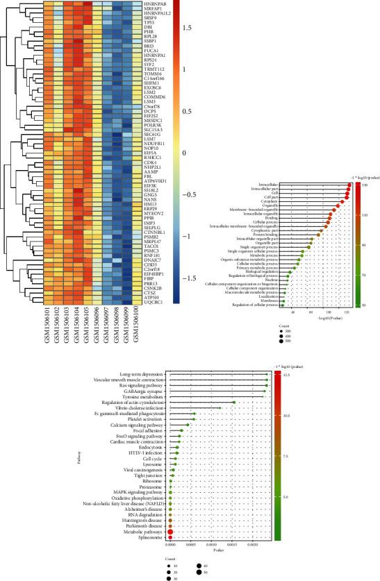
Functional enrichment analysis of significant modules obtained by WGCNA analysis showed that several pathways might play the critical crosstalk role in linking both diseases, including bacterial invasion of epithelial cells, platelet activation, and Mitogen-Activated Protein Kinases (MAPK) signaling. By constructing the gene interaction network of significant modules, the core crosstalk genes in each module were identified and included: for GSE23746 dataset, RASGRP2 in the blue module and VAMP7 and SNX3 in the green module, as well as HMGB1 and SUMO1 in the turquoise module were identified; for GSE61490 dataset, SEC61G, PSMB2, SELPLG, and FIBP in the turquoise module were identified.

CONCLUSION

Exploration of available transcriptomic datasets revealed core crosstalk genes (RASGRP2, VAMP7, SNX3, HMGB1, SUMO1, SEC61G, PSMB2, SELPLG, and FIBP) and significant pathways (bacterial invasion of epithelial cells, platelet activation, and MAPK signaling) as top candidate molecular linkage mechanisms between atherosclerosis and periodontitis.

摘要

目的

本研究旨在探讨牙周炎和动脉粥样硬化患者的骨髓间充质干细胞中共享转录组改变的性质,以揭示它们之间关联的潜在分子机制。

方法

从 GEO 数据库中分别下载牙周炎和动脉粥样硬化患者骨髓间充质干细胞的基因表达数据。通过差异基因表达分析,鉴定出牙周炎和动脉粥样硬化中的差异表达基因(DEGs)。从 DisGeNET 数据库中下载与牙周炎和动脉粥样硬化相关的已知基因。通过构建 Venn 图,从四个类别中识别出相互作用基因:牙周炎中表达的 DEGs、牙周炎相关的已知基因、动脉粥样硬化中表达的 DEGs、动脉粥样硬化相关的已知基因。进行加权基因共表达网络分析(WGCNA),以识别显著的共表达模块,然后构建属于每个显著模块的共表达基因互作网络,以识别核心相互作用基因。

结果

WGCNA 分析获得的显著模块的功能富集分析表明,几种途径可能在连接这两种疾病中发挥关键的相互作用作用,包括细菌侵袭上皮细胞、血小板激活和丝裂原活化蛋白激酶(MAPK)信号通路。通过构建显著模块的基因互作网络,鉴定出每个模块中的核心相互作用基因,包括:对于 GSE23746 数据集,在蓝色模块中鉴定出 RASGRP2,在绿色模块中鉴定出 VAMP7 和 SNX3,在绿松石模块中鉴定出 HMGB1 和 SUMO1;对于 GSE61490 数据集,在绿松石模块中鉴定出 SEC61G、PSMB2、SELPLG 和 FIBP。

结论

探索现有的转录组数据集揭示了核心相互作用基因(RASGRP2、VAMP7、SNX3、HMGB1、SUMO1、SEC61G、PSMB2、SELPLG 和 FIBP)和显著途径(细菌侵袭上皮细胞、血小板激活和 MAPK 信号通路)作为动脉粥样硬化和牙周炎之间的主要候选分子联系机制。

https://cdn.ncbi.nlm.nih.gov/pmc/blobs/c6bd/8664523/1eafab195d94/CMMM2021-1498431.001.jpg

文献AI研究员

20分钟写一篇综述,助力文献阅读效率提升50倍。

立即体验

用中文搜PubMed

大模型驱动的PubMed中文搜索引擎

马上搜索

文档翻译

学术文献翻译模型,支持多种主流文档格式。

立即体验