Dai Yibei, Wang Yiyun, Cao Ying, Yu Pan, Zhang Lingyu, Liu Zhenping, Ping Ying, Wang Danhua, Zhang Gong, Sang Yiwen, Wang Xuchu, Tao Zhihua
Department of Laboratory Medicine, The Second Affiliated Hospital of Zhejiang University School of Medicine, Hangzhou, China.
Zhejiang University School of Medicine, Hangzhou, China.
Front Oncol. 2021 Nov 24;11:777684. doi: 10.3389/fonc.2021.777684. eCollection 2021.
Prostate cancer (PCa) is one of the most frequently diagnosed cancers and the leading cause of cancer death in males worldwide. Although prostate-specific antigen (PSA) screening has considerably improved the detection of PCa, it has also led to a dramatic increase in overdiagnosing indolent disease due to its low specificity. This study aimed to develop and validate a multivariate diagnostic model based on the urinary epithelial cell adhesion molecule (EpCAM)-CD9-positive extracellular vesicles (EVs) (uEV) to improve the diagnosis of PCa.
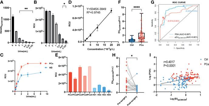
We investigated the performance of uEV from urine samples of 193 participants (112 PCa patients, 55 benign prostatic hyperplasia patients, and 26 healthy donors) to diagnose PCa using our laboratory-developed chemiluminescent immunoassay. We applied machine learning to training sets and subsequently evaluated the multivariate diagnostic model based on uEV in validation sets.
Results showed that uEV was able to distinguish PCa from controls, and a significant decrease of uEV was observed after prostatectomy. We further used a training set (N = 116) and constructed an exclusive multivariate diagnostic model based on uEV, PSA, and other clinical parameters, which showed an enhanced diagnostic sensitivity and specificity and performed excellently to diagnose PCa [area under the curve (AUC) = 0.952, P < 0.0001]. When applied to a validation test (N = 77), the model achieved an AUC of 0.947 (P < 0.0001). Moreover, this diagnostic model also exhibited a superior diagnostic performance (AUC = 0.917, P < 0.0001) over PSA (AUC = 0.712, P = 0.0018) at the PSA gray zone.
The multivariate model based on uEV achieved a notable diagnostic performance to diagnose PCa. In the future, this model may potentially be used to better select patients for prostate transrectal ultrasound (TRUS) biopsy.
前列腺癌(PCa)是全球男性中最常被诊断出的癌症之一,也是癌症死亡的主要原因。尽管前列腺特异性抗原(PSA)筛查显著提高了PCa的检测率,但由于其低特异性,也导致了惰性疾病过度诊断的显著增加。本研究旨在开发并验证一种基于尿上皮细胞粘附分子(EpCAM)-CD9阳性细胞外囊泡(EVs)(uEV)的多变量诊断模型,以改善PCa的诊断。
我们使用实验室开发的化学发光免疫分析法,研究了193名参与者(112名PCa患者、55名良性前列腺增生患者和26名健康供体)尿液样本中的uEV诊断PCa的性能。我们将机器学习应用于训练集,随后在验证集中评估基于uEV的多变量诊断模型。
结果显示,uEV能够区分PCa与对照组,前列腺切除术后uEV显著减少。我们进一步使用一个训练集(N = 116),并基于uEV、PSA和其他临床参数构建了一个独特的多变量诊断模型,该模型显示出更高的诊断敏感性和特异性,在诊断PCa方面表现出色[曲线下面积(AUC)= 0.952,P < 0.0001]。当应用于验证测试(N = 77)时,该模型的AUC为0.947(P < 0.0001)。此外,在PSA灰色区域,该诊断模型也表现出优于PSA(AUC = 0.712,P = 0.0018)的诊断性能(AUC = 0.917,P < 0.0001)。
基于uEV的多变量模型在诊断PCa方面具有显著的诊断性能。未来,该模型可能潜在地用于更好地选择前列腺经直肠超声(TRUS)活检的患者。