Suppr超能文献

特异性蛋白 1/miRNA-92b 形成反馈环促进头颈部鳞状细胞癌的迁移和侵袭。

Specificity protein 1/microRNA-92b forms a feedback loop promoting the migration and invasion of head and neck squamous cell carcinoma.

机构信息

Department of Oral and Maxillofacial Surgery, School and Hospital of Stomatology, China Medical University, Liaoning Provincial Key Laboratory of Oral Diseases, No.117, Nanjing Bei Street, Heping District, Shenyang, Liaoning, 110002, People's Republic of China.

出版信息

Bioengineered. 2021 Dec;12(2):11397-11409. doi: 10.1080/21655979.2021.2008698.

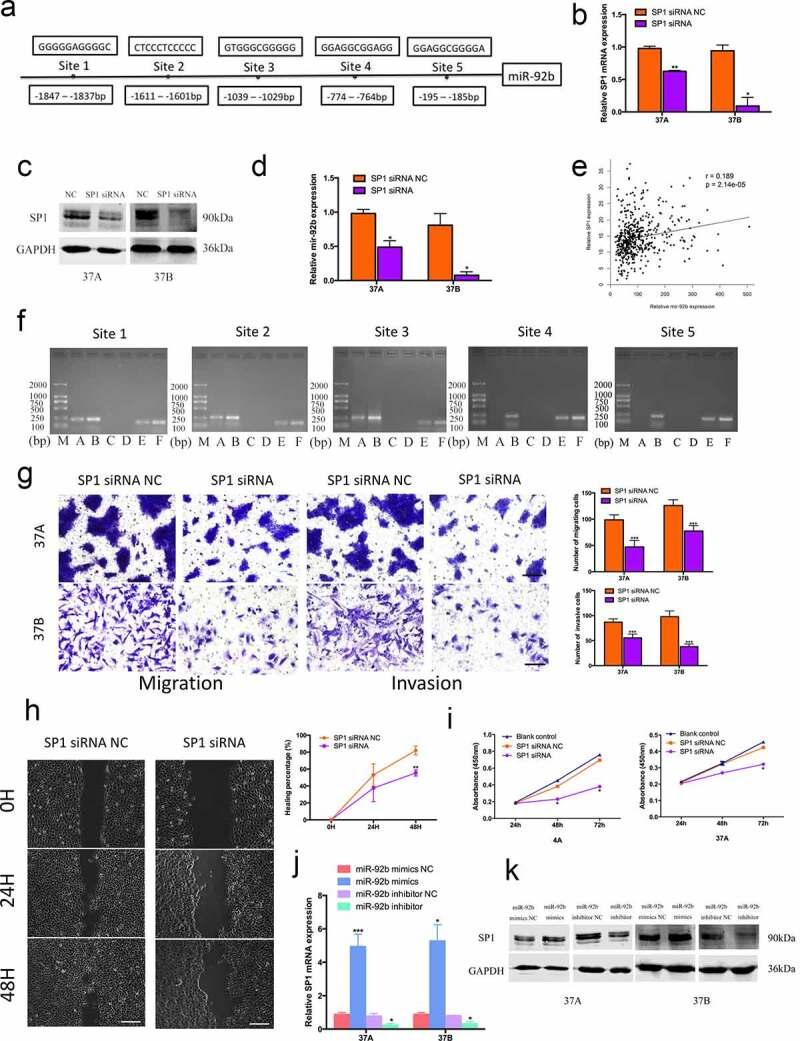
Abstract

In this study we report a novel specificity protein 1 (SP1)/microRNA-92b (miR-92b) feedback loop regulating the migration and invasion of head and neck squamous cell carcinoma (HNSCC). Microarray and real-time Polymerase Chain Reaction (PCR) were used to detect gene expression in HNSCC tissues and cell lines. Transwell migration, invasion, wound healing and cell counting kit - 8 (CCK-8) cell assays were used to compare cell migration, invasion and proliferation abilities. Chromatin Immunoprecipitation (ChIP) assays were used to detect SP1 binding to the miR-92b promoter. Western blot was used to detect protein levels. An in vivo tumorigenesis experiment was used to evaluate the effect of SP1 knockdown on tumor growth and protein levels were evaluated by immunohistochemistry. We found that the miR-92b expression level was elevated in HNSCC primary focus tissue compared with adjacent normal tissue, and a higher level of miR-92b was related to a higher clinical stage and worse prognosis of HNSCC patients. MiR-92b and SP1 mutually promoted each expression and cooperatively facilitated the migration, invasion and proliferation of HNSCC cells. A decreased level of SP1/miR-92b resulted in a restraint of in vivo tumor growth. In conclusion, our results suggest that the SP1/miR-92b feedback loop generally promotes HNSCC invasion and metastasis, thus presenting a possible therapeutic target in the treatment of HNSCC patients.

摘要

在这项研究中,我们报告了一个新的特异性蛋白 1(SP1)/微小 RNA-92b(miR-92b)反馈环,调节头颈部鳞状细胞癌(HNSCC)的迁移和侵袭。微阵列和实时聚合酶链反应(PCR)用于检测 HNSCC 组织和细胞系中的基因表达。Transwell 迁移、侵袭、划痕愈合和细胞计数试剂盒-8(CCK-8)细胞测定用于比较细胞迁移、侵袭和增殖能力。染色质免疫沉淀(ChIP)测定用于检测 SP1 与 miR-92b 启动子的结合。Western blot 用于检测蛋白水平。体内肿瘤发生实验用于评估 SP1 敲低对肿瘤生长的影响,并通过免疫组化评估蛋白水平。我们发现 miR-92b 在 HNSCC 原发灶组织中的表达水平高于相邻正常组织,并且较高水平的 miR-92b 与 HNSCC 患者的较高临床分期和较差预后相关。miR-92b 和 SP1 相互促进彼此的表达,并协同促进 HNSCC 细胞的迁移、侵袭和增殖。SP1/miR-92b 水平降低导致体内肿瘤生长受到抑制。总之,我们的研究结果表明,SP1/miR-92b 反馈环普遍促进 HNSCC 的侵袭和转移,因此为 HNSCC 患者的治疗提供了一个可能的治疗靶点。

https://cdn.ncbi.nlm.nih.gov/pmc/blobs/2315/8810166/a83c0facd770/KBIE_A_2008698_F0001_OC.jpg

文献AI研究员

20分钟写一篇综述,助力文献阅读效率提升50倍。

立即体验

用中文搜PubMed

大模型驱动的PubMed中文搜索引擎

马上搜索

文档翻译

学术文献翻译模型,支持多种主流文档格式。

立即体验