Buccarello Lucia, Dragotto Jessica, Hassanzadeh Kambiz, Maccarone Rita, Corbo Massimo, Feligioni Marco
EBRI Rita Levi-Montalcini Foundation, Rome, Italy.
Need Institute, Milan, Italy.
Cell Death Discov. 2021 Dec 15;7(1):394. doi: 10.1038/s41420-021-00760-1.
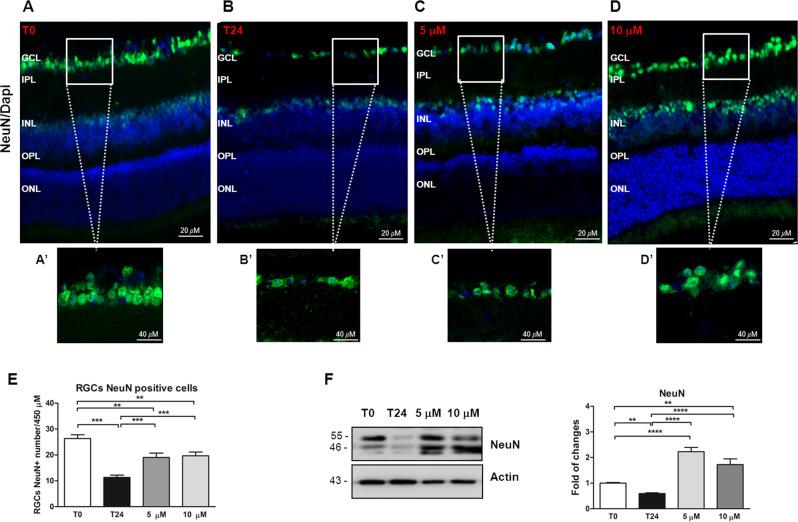
Retinal ganglion cell (RGC) loss is a pathologic feature common to several retinopathies associated to optic nerve damage, leading to visual loss and blindness. Although several scientific efforts have been spent to understand the molecular and cellular changes occurring in retinal degeneration, an effective therapy to counteract the retinal damage is still not available. Here we show that eyeballs, enucleated with the concomitant optic nerve cut (ONC), when kept in PBS for 24 h showed retinal and optic nerve degeneration. Examining retinas and optic nerves at different time points in a temporal window of 24 h, we found a thinning of some retinal layers especially RGC's layer, observing a powerful RGC loss after 24 h correlated with an apoptotic, MAPKs and degradative pathways dysfunctions. Specifically, we detected a time-dependent increase of Caspase-3, -9 and pro-apoptotic marker levels, associated with a strong reduction of BRN3A and NeuN levels. Importantly, a powerful activation of JNK, c-Jun, and ERK signaling (MAPKs) were observed, correlated with a significant augmented SUMO-1 and UBC9 protein levels. The degradation signaling pathways was also altered, causing a significant decrease of ubiquitination level and an increased LC3B activation. Notably, it was also detected an augmented Tau protein level. Curcumin, a powerful antioxidant natural compound, prevented the alterations of apoptotic cascade, MAPKs, and SUMO-1 pathways and the degradation system, preserving the RGC survival and the retinal layer thickness. This ex vivo retinal degeneration model could be a useful method to study, in a short time window, the effect of neuroprotective tools like curcumin that could represent a potential treatment to contrast retinal cell death.
视网膜神经节细胞(RGC)丢失是几种与视神经损伤相关的视网膜病变共有的病理特征,会导致视力丧失和失明。尽管已经进行了多项科学研究来了解视网膜变性过程中发生的分子和细胞变化,但仍没有有效的疗法来对抗视网膜损伤。在这里,我们表明,在切断视神经(ONC)的同时摘除眼球,当置于PBS中24小时后,会出现视网膜和视神经变性。在24小时的时间窗口内的不同时间点检查视网膜和视神经,我们发现一些视网膜层尤其是RGC层变薄,观察到24小时后RGC大量丢失,这与凋亡、丝裂原活化蛋白激酶(MAPKs)和降解途径功能障碍有关。具体而言,我们检测到半胱天冬酶-3、-9和促凋亡标志物水平随时间增加,同时BRN3A和NeuN水平显著降低。重要的是,观察到JNK、c-Jun和ERK信号(MAPKs)的强烈激活,这与SUMO-1和UBC9蛋白水平的显著升高相关。降解信号通路也发生了改变,导致泛素化水平显著降低和LC3B激活增加。值得注意的是,还检测到Tau蛋白水平升高。姜黄素是一种强大的抗氧化天然化合物,可防止凋亡级联反应、MAPKs和SUMO-1途径以及降解系统的改变,并维持RGC的存活和视网膜层厚度。这种离体视网膜变性模型可能是一种有用的方法,可在短时间窗口内研究姜黄素等神经保护工具的作用,姜黄素可能是一种对抗视网膜细胞死亡的潜在治疗方法。